电脑桌面
添加小米粒文库到电脑桌面
安装后可以在桌面快捷访问

历史与社会九年级全册复习提纲VIP免费

历史与社会九年级全册复习提纲_第1页
1/16
历史与社会九年级全册复习提纲_第2页
2/16
历史与社会九年级全册复习提纲_第3页
3/16
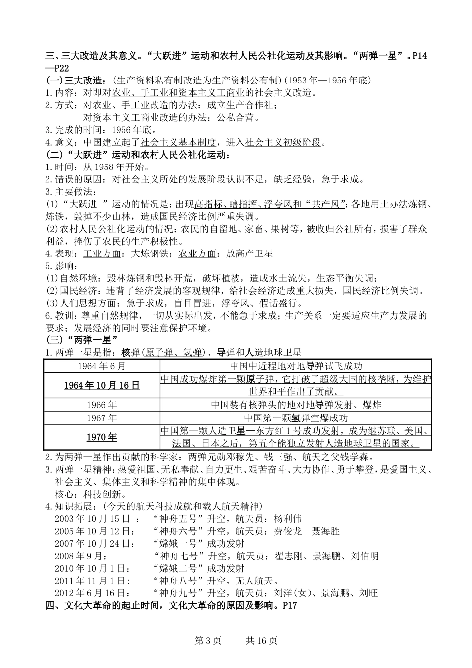
九年级历史与社会(考纲)复习资料一、两极格局的形成:原因,冷战的表现,杜鲁门主义,北约和华约,两极格局结束的标志。P4—P7,P321.两极格局形成的原因①二战后,美国经济、军事实力空前膨胀,成为世界头号强国;②在反法西斯战争胜利的推动下,苏联的国际威望有了很大提高,一批人民民主国家也相继诞生;③为了推行称霸全球的战略,美国放弃了战时与苏联的同盟,转而反苏、反共。两极格局的形成的标志北约与华约的建立2.冷战3.两极格局结束的标志(或冷战结束的标志):东欧剧变、苏联解体时间:20世纪80年代末90年代初苏联解体:1991年。4.北约和华约北约与华约两大军事集团简表名称全称建立时间组成国家性质北约北大西洋公约组织1949美国为首的西方12个国家军事政治集团华约华沙条约组织1955苏联为首和7个东欧国家(8个)军事政治集团5.冷战的表现(1)柏林墙的修建;(2)美苏军备竞赛;(3)古巴导弹危机;(4)美国侵越战争、侵朝战争。6.古巴导弹危机漫画(1)图中两个人物分别是谁?左边:苏联领导人:赫鲁晓夫;右边:美国总统肯尼迪。(2)扳手腕反映美苏什么态势?优势在哪一方?态势:美苏争霸,双方力量均势,战争一触即发。优势:美国占优势。第1页共16页②“冷战”表现①“冷战”含义:美国对苏联等社会主义国家采取除军事进攻以外的一切手段的敌对行动。开始标志1946年“铁幕”演说1947年的杜鲁门主义美苏战时同盟关系的破裂和冷战的正式开始美苏争霸(主要形式)“两极”对抗:如杜鲁门主义;建立起柏林墙;北约和华约两大军事政治集团的对峙展开军事竞赛(核竞赛)古巴导弹危机:1962年越南战争:20世纪60年代“华约”的建立时间:1949年4月为首者:以美国为首的资本主义阵营目的:联合西欧,对抗苏联“北约”的建立时间:1955年5月为首者:以苏联为首的社会主义阵营目的:与美国和西欧抗衡(3)为何未发生大战?因为双方力量均势,都拥有核武器,双方不敢轻易动武。7.杜鲁门主义(1)1947年“杜鲁门主义”的出台:标志着全面“冷战”的开始。(2)“极权政体”?“自由国家?”“极权政体”——指以苏联为首的社会主义国家;“自由国家”——指以美国为首的资本主义国家。(3)杜鲁门主义的核心:美苏战时同盟关系破裂;冷战全面开始。8.易错点:(1)两极格局(或东西方对峙格局)形成标志:北约和华约的成立。(2)两极格局(东西方对峙格局)结束标志:东欧剧变、苏联解体。(3)“冷战”开始标志:“杜鲁门主义”的出台。(4)冷战结束标志:东欧剧变、苏联解体。二、中华人民和国的成立。土地改革。抗美援朝。P11(一)新中国的成立:1.时间:1949年10月1日。重大事件(标志):开国大典2.意义:新中国的成立,中国人民从此站起来了;标志着我国历史进入一个崭新的时代,也是影响战后世界格局的最重要的事件之一。3.新中国成立的首要任务:巩固新生政权(二)土地改革(1950—1952年)1.土改的内容:近3亿无地少地的农民分到了土地和大量的农具、牲畜、房屋等。2.完成的时间:1952年底3.意义:(1)农民真正获得了解放,促进农村经济的发展;(2)中国几千年的封建土地制度被彻底消灭了。(三)抗美援朝1.原因:(1)保家卫国;(2)巩固人民政权;(3)打击国际国内反动派的气焰。2.时间:1950年10月—1953年7月;重要战役:上甘岭战役;英雄人物:黄继光(堵枪眼)3.交战双方:中国人民志愿军(总司令:彭德怀)、朝军;美国为主的“联合国军”。4.结果:1953年7月,美国被迫在《朝鲜停战协定》上签字,中朝人民取得了反侵略战争的胜利5.性质:美方:非正义的战争;中朝方面:正义的反侵略战争6.意义:(1)保卫了中国的和平、保卫了家园;为中国的经济建设赢得了相对和平的环境;(2)提高了新中国的国际威望;(3)打击国际国内反动派的气焰;(4)巩固了新生的人民政权。7.美国将军说的四个“错误”各指什么意思?(时)二战后人民反感战争,渴望和平;(地)美军远离本土作战,战线太长;不如中国军队熟悉地形和作战条件;(对手)志愿军战士不畏强暴,勇于牺牲;作战上训练有素,尤其善打夜战;(性质)侵朝战争是非正义的,抗美援朝是正义的。8.此时的中美关系:敌对紧张。9.美国对中国采取的战略:1)政治上孤立;2)经济上的封锁;3)军事...

1、当您付费下载文档后,您只拥有了使用权限,并不意味着购买了版权,文档只能用于自身使用,不得用于其他商业用途(如 [转卖]进行直接盈利或[编辑后售卖]进行间接盈利)。
2、本站所有内容均由合作方或网友上传,本站不对文档的完整性、权威性及其观点立场正确性做任何保证或承诺!文档内容仅供研究参考,付费前请自行鉴别。
3、如文档内容存在违规,或者侵犯商业秘密、侵犯著作权等,请点击“违规举报”。

碎片内容

历史与社会九年级全册复习提纲

您可能关注的文档

确认删除?
VIP
微信客服
  • 扫码咨询
会员Q群
  • 会员专属群点击这里加入QQ群
客服邮箱
回到顶部