电脑桌面
添加小米粒文库到电脑桌面
安装后可以在桌面快捷访问

二元一次方程组应用题经典题VIP免费

二元一次方程组应用题经典题_第1页
1/11
二元一次方程组应用题经典题_第2页
2/11
二元一次方程组应用题经典题_第3页
3/11
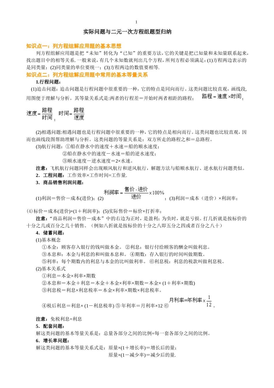
1实际问题与二元一次方程组题型归纳知识点一:列方程组解应用题的基本思想列方程组解应用题是把“未知”转化为“已知”的重要方法,它的关键是把已知量和未知量联系起来,找出题目中的相等关系.一般来说,有几个未知数就列出几个方程,所列方程必须满足:(1)方程两边表示的是同类量;(2)同类量的单位要统一;(3)方程两边的数值要相等.知识点二:列方程组解应用题中常用的基本等量关系1.行程问题:(1)追击问题:追击问题是行程问题中很重要的一种,它的特点是同向而行。这类问题比较直观,画线段,用图便于理解与分析。其等量关系式是:两者的行程差=开始时两者相距的路程;;;(2)相遇问题:相遇问题也是行程问题中很重要的一种,它的特点是相向而行。这类问题也比较直观,因而也画线段图帮助理解与分析。这类问题的等量关系是:双方所走的路程之和=总路程。(3)航行问题:①船在静水中的速度+水速=船的顺水速度;②船在静水中的速度-水速=船的逆水速度;③顺水速度-逆水速度=2×水速。注意:飞机航行问题同样会出现顺风航行和逆风航行,解题方法与船顺水航行、逆水航行问题类似。2.工程问题:工作效率×工作时间=工作量.3.商品销售利润问题:(1)利润=售价-成本(进价);(2);(3)利润=成本(进价)×利润率;(4)标价=成本(进价)×(1+利润率);(5)实际售价=标价×打折率;注意:“商品利润=售价-成本”中的右边为正时,是盈利;为负时,就是亏损。打几折就是按标价的十分之几或百分之几十销售。(例如八折就是按标价的十分之八即五分之四或者百分之八十)4.储蓄问题:(1)基本概念①本金:顾客存入银行的钱叫做本金。②利息:银行付给顾客的酬金叫做利息。③本息和:本金与利息的和叫做本息和。④期数:存入银行的时间叫做期数。⑤利率:每个期数内的利息与本金的比叫做利率。⑥利息税:利息的税款叫做利息税。(2)基本关系式①利息=本金×利率×期数②本息和=本金+利息=本金+本金×利率×期数=本金×(1+利率×期数)③利息税=利息×利息税率=本金×利率×期数×利息税率。④税后利息=利息×(1-利息税率)⑤年利率=月利率×12⑥。注意:免税利息=利息5.配套问题:解这类问题的基本等量关系是:总量各部分之间的比例=每一套各部分之间的比例。6.增长率问题:解这类问题的基本等量关系式是:原量×(1+增长率)=增长后的量;原量×(1-减少率)=减少后的量.27.和差倍分问题:解这类问题的基本等量关系是:较大量=较小量+多余量,总量=倍数×倍量.8.数字问题:解决这类问题,首先要正确掌握自然数、奇数、偶数等有关概念、特征及其表示。如当n为整数时,奇数可表示为2n+1(或2n-1),偶数可表示为2n等,有关两位数的基本等量关系式为:两位数=十位数字10+个位数字9.浓度问题:溶液质量×浓度=溶质质量.10.几何问题:解决这类问题的基本关系式有关几何图形的性质、周长、面积等计算公式11.年龄问题:解决这类问题的关键是抓住两人年龄的增长数是相等,两人的年龄差是永远不会变的12.优化方案问题:在解决问题时,常常需合理安排。需要从几种方案中,选择最佳方案,如网络的使用、到不同旅行社购票等,一般都要运用方程解答,得出最佳方案。注意:方案选择题的题目较长,有时方案不止一种,阅读时应抓住重点,比较几种方案得出最佳方案。知识点三:列二元一次方程组解应用题的一般步骤利用二元一次方程组探究实际问题时,一般可分为以下六个步骤:1.审题:弄清题意及题目中的数量关系;2.设未知数:可直接设元,也可间接设元;3.找出题目中的等量关系;4.列出方程组:根据题目中能表示全部含义的等量关系列出方程,并组成方程组;5.解所列的方程组,并检验解的正确性;6.写出答案.要点诠释:(1)解实际应用问题必须写“答”,而且在写答案前要根据应用题的实际意义,检查求得的结果是否合理,不符合题意的解应该舍去;(2)“设”、“答”两步,都要写清单位名称;(3)一般来说,设几个未知数就应该列出几个方程并组成方程组.(4)列方程组解应用题应注意的问题①弄清各种题型中基本量之间的关系;②审题时,注意从文字,图表中获得有关信息;③注意用方程组...

1、当您付费下载文档后,您只拥有了使用权限,并不意味着购买了版权,文档只能用于自身使用,不得用于其他商业用途(如 [转卖]进行直接盈利或[编辑后售卖]进行间接盈利)。
2、本站所有内容均由合作方或网友上传,本站不对文档的完整性、权威性及其观点立场正确性做任何保证或承诺!文档内容仅供研究参考,付费前请自行鉴别。
3、如文档内容存在违规,或者侵犯商业秘密、侵犯著作权等,请点击“违规举报”。

碎片内容

二元一次方程组应用题经典题

您可能关注的文档

精品文档+ 关注
实名认证
内容提供者

中小学学习资料大全

相关文档

确认删除?
VIP
微信客服
  • 扫码咨询
会员Q群
  • 会员专属群点击这里加入QQ群
客服邮箱
回到顶部