电脑桌面
添加小米粒文库到电脑桌面
安装后可以在桌面快捷访问

数学公式口诀VIP免费

数学公式口诀_第1页
1/10
数学公式口诀_第2页
2/10
数学公式口诀_第3页
3/10
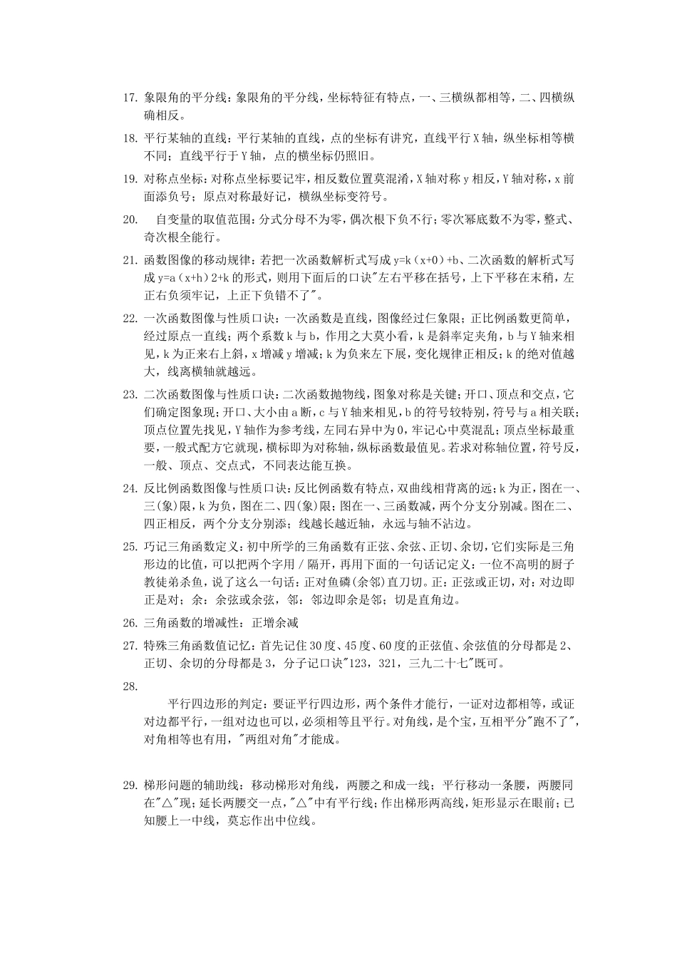
口诀的形式来记忆初中数学知识点公式1.加法运算之有理数:异号相加"大"减"小",同号相加一边倒;绝对值相等"零"正好;符号跟着大的跑。注意,这里的大减小针对的是绝对值相加减。1.合并同类项:合并同类项,法则不能忘,只求系数和,字母、指数不变样。2.去、添括号法则:去括号、添括号,关键看符号,括号前面是正号,去、添括号不变号,括号前面是负号,去、添括号都变号。3.一元一次方程:已知未知要分离,分离方法就是移,加减移项要变号,乘除移了要颠倒。4.恒等变换:两个数字来相减,互换位置最常见,正负只看其指数,奇数变号偶不变。(a-b)2n+1=-(b-a)2n+1(a-b)2n=(b-a)2n5.平方差公式:平方差公式有两项,符号相反切记牢,首加尾乘首减尾,莫与完全公式相混淆。6.完全平方:完全平方有三项,首尾符号是同乡,首平方、尾平方,首尾二倍放中央;首±尾括号带平方,尾项符号随中央。7.因式分解:一提(公因式)二套(公式)三分组,细看几项不离谱,两项只用平方差,三项十字相乘法,阵法熟练不马虎,四项仔细看清楚,若有三个平方数(项),就用一三来分组,否则二二去分组,五项、六项更多项,二三、三三试分组,以上若都行不通,拆项、添项看清楚。8."代入"口决:挖去字母换上数(式),数字、字母都保留;换上分数或负数,给它带上小括弧,原括弧内出(现)括弧,逐级向下变括弧(小-中-大)9.单项式运算:加、减、乘、除、乘(开)方,三级运算分得清,系数进行同级(运)算,指数运算降级(进)行。10.一元一次不等式解题的一般步骤:去分母、去括号,移项时候要变号,同类项、合并好,再把系数来除掉,两边除(以)负数时,不等号改向别忘了。11.一元一次不等式组的解集:大大取较大,小小取较小,小大,大小取中间,大小,小大无处找。12.一元二次不等式、一元一次绝对值不等式的解集:大(鱼)于(吃)取两边,小(鱼)于(吃)取中间。13.分式混合运算法则:分式四则运算,顺序乘除加减,乘除同级运算,除法符号须变(乘);乘法进行化简,因式分解在先,分子分母相约,然后再行运算;加减分母需同,分母化积关键;找出最简公分母,通分不是很难;变号必须两处,结果要求最简。14.分式方程的解法步骤:同乘最简公分母,化成整式写清楚,求得解后须验根,原(根)留、增(根)舍别含糊。15.最简根式的条件:最简根式三条件,号内不把分母含,幂指(数)根指(数)要互质,幂指比根指小一点。16.特殊点坐标特征:坐标平面点(x,y),横在前来纵在后;(+,+),(-,+),(-,-)和(+,-),四个象限分前后;X轴上y为0,x为0在Y轴。17.象限角的平分线:象限角的平分线,坐标特征有特点,一、三横纵都相等,二、四横纵确相反。18.平行某轴的直线:平行某轴的直线,点的坐标有讲究,直线平行X轴,纵坐标相等横不同;直线平行于Y轴,点的横坐标仍照旧。19.对称点坐标:对称点坐标要记牢,相反数位置莫混淆,X轴对称y相反,Y轴对称,x前面添负号;原点对称最好记,横纵坐标变符号。20.自变量的取值范围:分式分母不为零,偶次根下负不行;零次幂底数不为零,整式、奇次根全能行。21.函数图像的移动规律:若把一次函数解析式写成y=k(x+0)+b、二次函数的解析式写成y=a(x+h)2+k的形式,则用下面后的口诀"左右平移在括号,上下平移在末稍,左正右负须牢记,上正下负错不了"。22.一次函数图像与性质口诀:一次函数是直线,图像经过仨象限;正比例函数更简单,经过原点一直线;两个系数k与b,作用之大莫小看,k是斜率定夹角,b与Y轴来相见,k为正来右上斜,x增减y增减;k为负来左下展,变化规律正相反;k的绝对值越大,线离横轴就越远。23.二次函数图像与性质口诀:二次函数抛物线,图象对称是关键;开口、顶点和交点,它们确定图象现;开口、大小由a断,c与Y轴来相见,b的符号较特别,符号与a相关联;顶点位置先找见,Y轴作为参考线,左同右异中为0,牢记心中莫混乱;顶点坐标最重要,一般式配方它就现,横标即为对称轴,纵标函数最值见。若求对称轴位置,符号反,一般、顶点、交点式,不同表达能互换。24.反比例函数图像与性质口诀:反比例函数有特点,双曲线相背离的远;k为正...

1、当您付费下载文档后,您只拥有了使用权限,并不意味着购买了版权,文档只能用于自身使用,不得用于其他商业用途(如 [转卖]进行直接盈利或[编辑后售卖]进行间接盈利)。
2、本站所有内容均由合作方或网友上传,本站不对文档的完整性、权威性及其观点立场正确性做任何保证或承诺!文档内容仅供研究参考,付费前请自行鉴别。
3、如文档内容存在违规,或者侵犯商业秘密、侵犯著作权等,请点击“违规举报”。

碎片内容

数学公式口诀

您可能关注的文档

确认删除?
VIP
微信客服
  • 扫码咨询
会员Q群
  • 会员专属群点击这里加入QQ群
客服邮箱
回到顶部