电脑桌面
添加小米粒文库到电脑桌面
安装后可以在桌面快捷访问

2013-2014学年高三生物复习计划VIP专享VIP免费

2013-2014学年高三生物复习计划_第1页
1/3
2013-2014学年高三生物复习计划_第2页
2/3
2013-2014学年高三生物复习计划_第3页
3/3
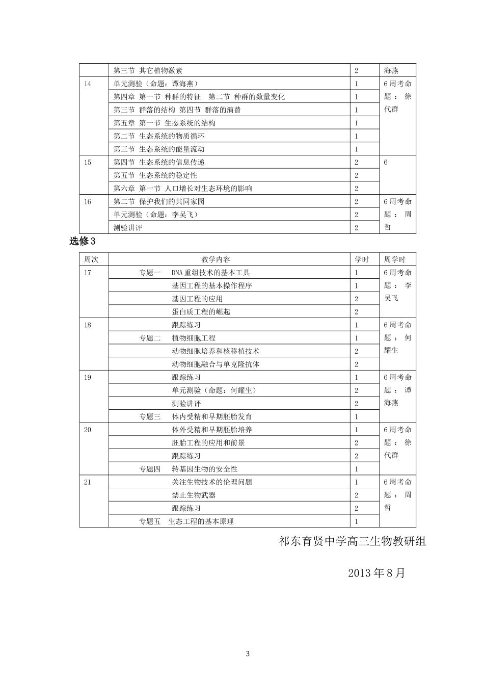
2013-2014学年育贤中学高三生物第一轮复习计划一、本届高三年级教情学情现状2014届高三是我校学生生源最薄弱的一届,也是历年来陷入循环低谷的一届,本届理科共789人,生源基础差,学生底子薄,素质差,理解能力低,共10个理科班,生物由五人任教。二、指导思想:以教材、新课程标准、考试大纲为依据,以加强双基教学为主线,以提高学生能力为重点,全面提高学生的综合素质和应试技巧。通过高三生物总复习,处理好高中生物教材,揭示单点知识,知识结构,知识结构扩展三个层次的知识内涵及内在的逻辑联系,形成立体知识结构。把基础知识教学与能力发展触为一体,从而提高分析问题和解决问题的能力。三、复习目标:通过高三三轮复习使学生扎实掌握生物学基础知识和基本原理,形成较熟练的生物学思想,思维方法和技巧,培养学生较强的应用生物学知识分析问题和解决问题的能力.四、复习安排:年级组计划:一周一周考,一月一月考,每章节进行测试,分析,总结,归纳。周考命题人见进度表;月考命题人如下:2013年9月:徐代群2013年10月:周哲2013年11月:谭海燕2013年12月:李吴飞2014年1月:何耀生2014年3月:徐代群第一轮:2013年8月—2014年2月(寒假补课结束)。2013.08.31——2014.10.6必修1《分子与细胞》2013.11.11——2013.11.20必修2《遗传与进化》2013.11.24——2014.01.30必修3《稳态与环境》2014.02.02——2014.02.26选修部分总体思路:必修部分以章节为单位,掌握基础知识,理清知识点,重要概念、原理,构建知识框架。选修部分以选修3《现代科技专题》为主(高考二选一),以专题为单位,进行专题训练。五、复习策略第一轮:以教材为主,强化基础知识。以教师讲述、讲解、归纳、总结为主。注意个体教学,加强单独辅导,切忌千篇一律。对于尖子生要引导他们加强系统复习,注重知识的综合性,适当加大难度,加深深度,拓展宽度。一般学生要注重基础知识的记忆、理解。要求比尖子生要稍低一些,对他们要多鼓励、多表扬。适当给优秀生吃偏饭,在课堂上多提问,多给机会,课下多辅导,以保证生物这门学科不拉后腿。在复习内容上,练习布置上普通生与尖子生也要有所区别,力争使全体学生通过复习在不同的起点上都能有所提高。六、高三生物复习进度表必修1周次教学内容学时周学时1第一章第一节从生物圈到细胞第二节细胞的多样性和统一性26周考命1题:谭海燕第二章第一节细胞中的元素和化合物2第二节生命活动的主要承担者蛋白质22第三节遗传信息的携带者核酸26周考命题:徐代群第四节糖类脂质第五节细胞中的无机物2第三章第一节细胞膜第二节细胞核23第三节细胞器16周考命题:周哲4第四章第一节物质跨膜运输实例26周考命题:周哲第二节生物膜的流动镶嵌模型第三节物质跨膜运输的方式2第五章第一节酶15第二节ATP第三节细胞呼吸26周考命题:李吴飞第四节光合作用2第六章第一节细胞增殖26第二节细胞的分化26周考命题:何耀生第三节细胞的衰老和凋亡第四节细胞的癌变2单元测验(命题:徐代群)2必修2周次教学内容学时周学时7第一章第一节孟德尔的杂交实验26周考命题:谭海燕第二章第一节减数分裂和受精作用2第二节基因在染色体上第三节伴性遗传28第三章第一节DNA是主要的遗传物质26周考命题:徐代群第二节DNA的分子结构第三节DNA的复制2第四节基因是有遗传效应的DNA的片段29单元测验(命题:周哲)16周考命题:周哲测验讲评1第四章第一节基因指导蛋白质的合成1第二节基因对性状的控制第三节遗传密码的破译1第五章第一节基因重组和基因突变1第二节染色体变异第三节人类遗传病111第六章第一节杂交育种与诱变育种第二节基因工程及其应用26周考命题:李吴飞第七章第一节现代生物进化理论2第二节现代生物进化理论的主要内容2必修3周次教学内容学时周学时12第一章第一节细胞生活的环境第二节内环境稳态的重要性26周考命题:何耀生第二章第一节通过神经系统的调节2第二节通过激素的调节第三节神经调节和体液调节的关系213第四节免疫调节26周考命题:谭第三章第一节植物生长素的发现第二节生长素的生理作用22海燕第三节其它植物激素214单元测验(命题:谭海燕)16周考命题:徐代群第四章第一节种群...

1、当您付费下载文档后,您只拥有了使用权限,并不意味着购买了版权,文档只能用于自身使用,不得用于其他商业用途(如 [转卖]进行直接盈利或[编辑后售卖]进行间接盈利)。
2、本站所有内容均由合作方或网友上传,本站不对文档的完整性、权威性及其观点立场正确性做任何保证或承诺!文档内容仅供研究参考,付费前请自行鉴别。
3、如文档内容存在违规,或者侵犯商业秘密、侵犯著作权等,请点击“违规举报”。

碎片内容

2013-2014学年高三生物复习计划

您可能关注的文档

确认删除?
VIP
微信客服
  • 扫码咨询
会员Q群
  • 会员专属群点击这里加入QQ群
客服邮箱
回到顶部