电脑桌面
添加小米粒文库到电脑桌面
安装后可以在桌面快捷访问

自贡市外国语学校地理2015级初一上期复习要点VIP免费

自贡市外国语学校地理2015级初一上期复习要点_第1页
1/3
自贡市外国语学校地理2015级初一上期复习要点_第2页
2/3
自贡市外国语学校地理2015级初一上期复习要点_第3页
3/3
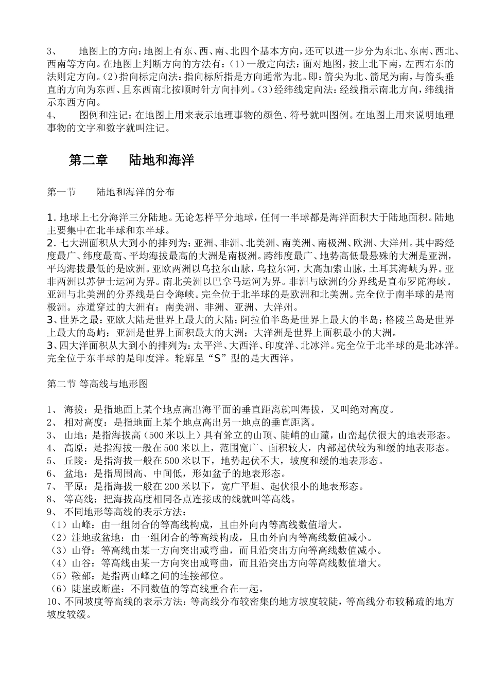
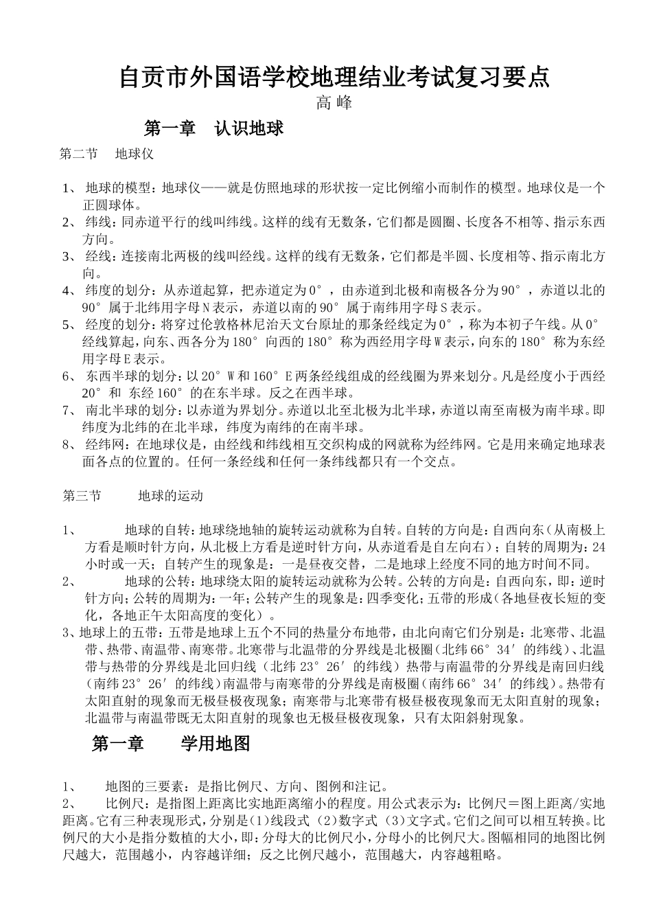
自贡市外国语学校地理结业考试复习要点高峰第一章认识地球第二节地球仪1、地球的模型:地球仪——就是仿照地球的形状按一定比例缩小而制作的模型。地球仪是一个正圆球体。2、纬线:同赤道平行的线叫纬线。这样的线有无数条,它们都是圆圈、长度各不相等、指示东西方向。3、经线:连接南北两极的线叫经线。这样的线有无数条,它们都是半圆、长度相等、指示南北方向。4、纬度的划分:从赤道起算,把赤道定为0°,由赤道到北极和南极各分为90°,赤道以北的90°属于北纬用字母N表示,赤道以南的90°属于南纬用字母S表示。5、经度的划分:将穿过伦敦格林尼治天文台原址的那条经线定为0°,称为本初子午线。从0°经线算起,向东、西各分为180°向西的180°称为西经用字母W表示,向东的180°称为东经用字母E表示。6、东西半球的划分:以20°W和160°E两条经线组成的经线圈为界来划分。凡是经度小于西经20°和东经160°的在东半球。反之在西半球。7、南北半球的划分:以赤道为界划分。赤道以北至北极为北半球,赤道以南至南极为南半球。即纬度为北纬的在北半球,纬度为南纬的在南半球。8、经纬网:在地球仪是,由经线和纬线相互交织构成的网就称为经纬网。它是用来确定地球表面各点的位置的。任何一条经线和任何一条纬线都只有一个交点。第三节地球的运动1、地球的自转:地球绕地轴的旋转运动就称为自转。自转的方向是:自西向东(从南极上方看是顺时针方向,从北极上方看是逆时针方向,从赤道看是自左向右);自转的周期为:24小时或一天;自转产生的现象是:一是昼夜交替,二是地球上经度不同的地方时间不同。2、地球的公转:地球绕太阳的旋转运动就称为公转。公转的方向是:自西向东,即:逆时针方向;公转的周期为:一年;公转产生的现象是:四季变化;五带的形成(各地昼夜长短的变化,各地正午太阳高度的变化)。3、地球上的五带:五带是地球上五个不同的热量分布地带,由北向南它们分别是:北寒带、北温带、热带、南温带、南寒带。北寒带与北温带的分界线是北极圈(北纬66°34′的纬线)、北温带与热带的分界线是北回归线(北纬23°26′的纬线)热带与南温带的分界线是南回归线(南纬23°26′的纬线)南温带与南寒带的分界线是南极圈(南纬66°34′的纬线)。热带有太阳直射的现象而无极昼极夜现象;南寒带与北寒带有极昼极夜现象而无太阳直射的现象;北温带与南温带既无太阳直射的现象也无极昼极夜现象,只有太阳斜射现象。第一章学用地图1、地图的三要素:是指比例尺、方向、图例和注记。2、比例尺:是指图上距离比实地距离缩小的程度。用公式表示为:比例尺=图上距离/实地距离。它有三种表现形式,分别是(1)线段式(2)数字式(3)文字式。它们之间可以相互转换。比例尺的大小是指分数植的大小,即:分母大的比例尺小,分母小的比例尺大。图幅相同的地图比例尺越大,范围越小,内容越详细;反之比例尺越小,范围越大,内容越粗略。3、地图上的方向:地图上有东、西、南、北四个基本方向,还可以进一步分为东北、东南、西北、西南等方向。在地图上判断方向的方法有:(1)一般定向法:面对地图,按上北下南,左西右东的法则定方向。(2)指向标定向法:指向标所指是方向通常为北。即:箭尖为北、箭尾为南,与箭头垂直的方向为东西、且东西南北按顺时针方向排列。(3)经纬线定向法:经线指示南北方向,纬线指示东西方向。4、图例和注记:在地图上用来表示地理事物的颜色、符号就叫图例。在地图上用来说明地理事物的文字和数字就叫注记。第二章陆地和海洋第一节陆地和海洋的分布1.地球上七分海洋三分陆地。无论怎样平分地球,任何一半球都是海洋面积大于陆地面积。陆地主要集中在北半球和东半球。2.七大洲面积从大到小的排列为:亚洲、非洲、北美洲、南美洲、南极洲、欧洲、大洋州。其中跨经度最广、纬度最高、平均海拔最高的大洲是南极洲。跨纬度最广、地势高低最悬殊的大洲是亚洲,平均海拔最低的是欧洲。亚欧两洲以乌拉尔山脉,乌拉尔河,大高加索山脉,土耳其海峡为界。亚非两洲以苏伊士运河为界。南北美洲以巴拿马运河为界。非洲与欧洲的分界线是直布罗陀海峡。亚洲与北...

1、当您付费下载文档后,您只拥有了使用权限,并不意味着购买了版权,文档只能用于自身使用,不得用于其他商业用途(如 [转卖]进行直接盈利或[编辑后售卖]进行间接盈利)。
2、本站所有内容均由合作方或网友上传,本站不对文档的完整性、权威性及其观点立场正确性做任何保证或承诺!文档内容仅供研究参考,付费前请自行鉴别。
3、如文档内容存在违规,或者侵犯商业秘密、侵犯著作权等,请点击“违规举报”。

碎片内容

自贡市外国语学校地理2015级初一上期复习要点

您可能关注的文档

确认删除?
VIP
微信客服
  • 扫码咨询
会员Q群
  • 会员专属群点击这里加入QQ群
客服邮箱
回到顶部