电脑桌面
添加小米粒文库到电脑桌面
安装后可以在桌面快捷访问

2016八年级地理会考要点复习VIP免费

2016八年级地理会考要点复习_第1页
1/12
2016八年级地理会考要点复习_第2页
2/12
2016八年级地理会考要点复习_第3页
3/12
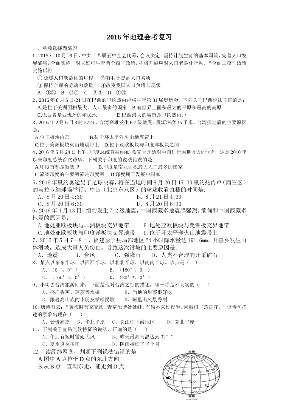
2016年地理会考复习一、单项选择题练习1、2015年10月29日,中共十八届五中全会闭幕,会议决定:坚持计划生育的基本国策,完善人口发展战略,全面实施一对夫妇可生育两个孩子政策,积极开展应对人口老龄化行动。“全面二孩”政策实施后将①延缓人口老龄化的进程②有利于提高人口素质③保持合理的劳动力数量④改变我国人口负增长现状A.①②B.②④C.②③D.①③2、2016年8月5日-21日在巴西的里约热内卢将举行第31届奥运会。下列关于巴西说法正确的是:A.是拉丁美洲面积最大、人口最多的国家B.有世界上面积最大的平原和最高的高原C.巴西曾是西班牙的殖民地D.巴西最大的城市是里约热内卢3、2016年2月6日3时57分,台湾高雄发生6.7级地震,震源深度15千米。台湾多地震的主要原因是:A.位于板块内部B.位于环太平洋火山地震带上C.位于美洲板块火山地震带上D.位于亚欧板块与印度洋板块之间4、2016年5月24日上午,印度总统普拉纳布·慕克吉开始对中国进行为期4天的访问,这是2010年以来印度总统首次访华。下列关于印度的说法错误的是:A.印度首都是新德里B.印度是南亚面积最大人口最多的国家C.流经印度的主要河流是印度河D.印度属于发展中国家5、2016年里约奥运男子足球决赛,将在当地时间8月20日17:30里约热内卢(西三区)的马拉卡纳球场举行。中国(北京东八区)的球迷收看直播的时间是:A、8月20日4:30B、8月21日4:30C、8月20日6:30D、8月20日6:306、2016年4月13日,缅甸发生7.2级地震,中国西藏多地震感强烈。缅甸和中国西藏多地震的原因是:A.地处亚欧板块与非洲板块交界地带B.地处亚欧板块与美洲板交界地带C.地处亚欧板块与印度洋板块交界地带D.位于环太平洋火山地震带上7、2016年5月7—8日,福建泰宁县局部地区24小时降水量达191.6mm,开善乡发生山体滑坡,造成大量人员伤亡。导致这次滑坡的主要原因是:A、地震B、台风C、强降雨D、人类不合理的开采矿石8、某点以东东半球,以西西半球,以北北半球,以南南半球。该点是()A、(0°,0°)B、(180°,0°)C、(160°E,0°)D、(20°W,0°)9、小明去台湾旅游回来,下面是他对台湾之行的描述,哪一项是不真实的()A、盛产香蕉、菠萝等水果B、当地的甜菜很好吃C、跟着高山族的小朋友学唱民歌D、阿里山风景秀丽10、唐诗有云:“黄梅时节家家雨,青草池塘处处蛙。有约不来过夜半,闲敲棋子落灯花。”该诗句描述的景象出现在()A、云贵高原B、华北平原C、长江中下游地区D、东北平原11、下列关于宜昌气候特征的说法,正确的是()A、午后有短时雷雨大风B、昨天最高气温达到32°CC、夏季炎热多雨D、阴雨持续了半个月12、读经纬网图,判断下列说法错误的是A.图中A点位于D点的东北方向B.从B点一直朝东走,能走到D点C.图中C点的经纬度为400E,200SD.B点位于本初子午线和赤道的交点上13、读“某地区略图”,最有可能成为较大城市的两处是A.①②B.②③C.②④D.①④14、下列天气符号所代表的天气,与人们所进行的活动搭配妥当的是A.骑自行车出行B.室外打篮球C.排水防洪D.开车出行方便15、下列属于北京的典型民居建筑是A、四合院B、窑洞C、蒙古包D、高脚屋16、宜昌市境内地形复杂,山地、丘陵、平原都有,其中宜都、枝江、当阳以平原为主,在分层设色地形图上主要为A、黄色B、白色C、绿色D、蓝色17、“得陇望蜀”这个成语蕴含着我国的两个省级行政区的简称,其中“蜀”指得是A、重庆B、四川C、湖北D、云南18、台湾因为资源丰富,被称为“宝岛台湾”,下列关于台湾的资源描述错误的是A、台湾盛产糖类作物----甜菜,被称为“东方甜岛”B、台湾亚热带和热带水果众多,被称为“水果之乡”C、台湾森林覆盖率高,盛产樟、红桧、扁柏等D、台湾最长的河流是浊水溪,水流湍急,水能资源丰富19、根据“某日4次气温观测记录”一天当中,陆地最高温一般出现在()A、日出前后B、上午10时C、中午12时D、午后14时20、根据“气温降水图”,对该地气候特征描述正确的是()A、全年高温干燥B、夏季炎热多雨,冬季寒冷干燥C、夏季高温干燥,冬季温暖湿润D、全年温暖湿润21、西亚和我国新疆地区自然环境具有相似性,它们在农业发展中的限制因素是()A、热量B...

1、当您付费下载文档后,您只拥有了使用权限,并不意味着购买了版权,文档只能用于自身使用,不得用于其他商业用途(如 [转卖]进行直接盈利或[编辑后售卖]进行间接盈利)。
2、本站所有内容均由合作方或网友上传,本站不对文档的完整性、权威性及其观点立场正确性做任何保证或承诺!文档内容仅供研究参考,付费前请自行鉴别。
3、如文档内容存在违规,或者侵犯商业秘密、侵犯著作权等,请点击“违规举报”。

碎片内容

2016八年级地理会考要点复习

您可能关注的文档

确认删除?
VIP
微信客服
  • 扫码咨询
会员Q群
  • 会员专属群点击这里加入QQ群
客服邮箱
回到顶部