电脑桌面
添加小米粒文库到电脑桌面
安装后可以在桌面快捷访问

九年级上册第一次阶段测试卷VIP专享VIP免费

九年级上册第一次阶段测试卷_第1页
1/12
九年级上册第一次阶段测试卷_第2页
2/12
九年级上册第一次阶段测试卷_第3页
3/12
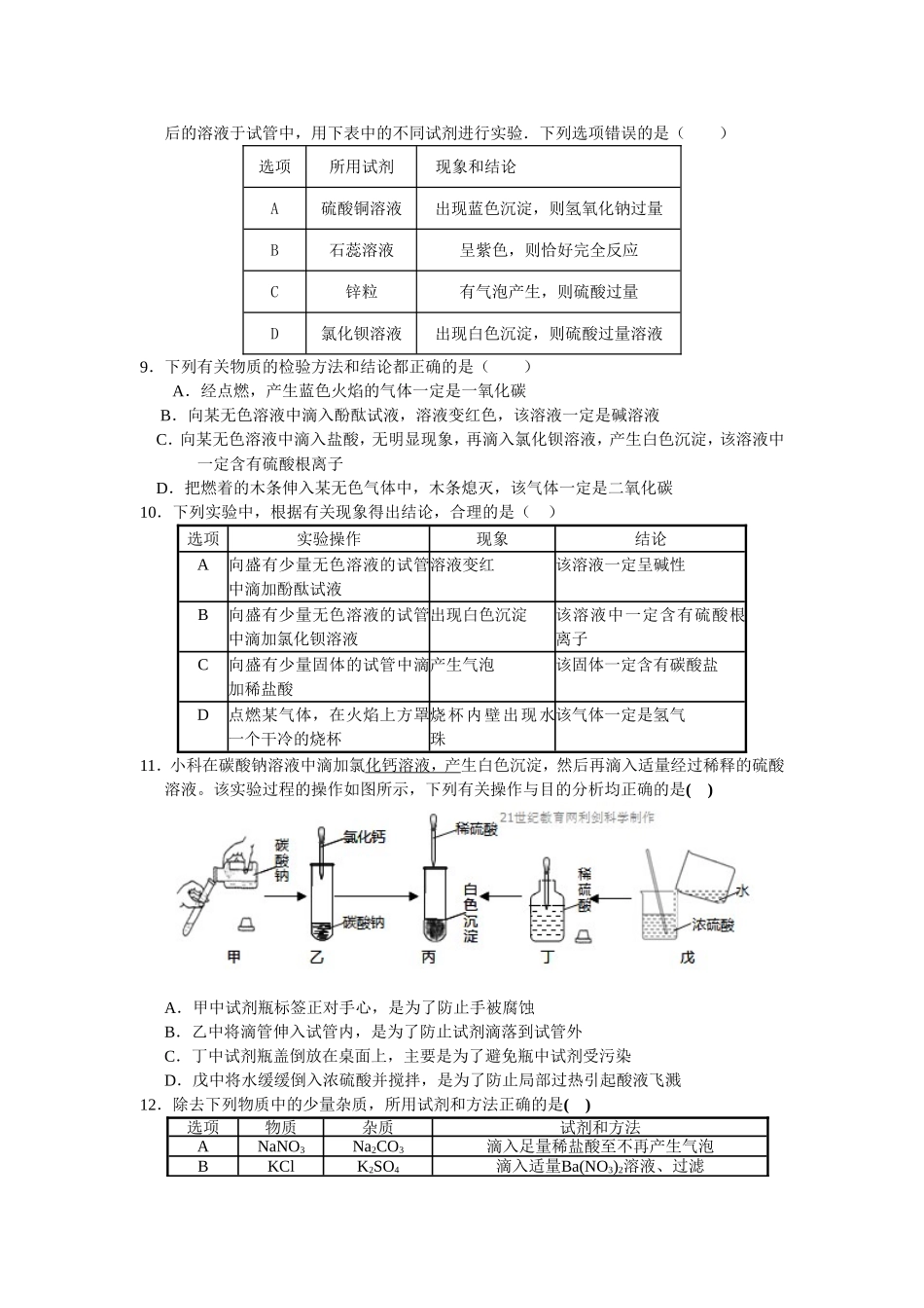
2016年下学期第一次学力检测九年级科学模拟卷考生须知:1.本卷共8页,有4大题,36小题。满分为200分。2.请把答案写在答题卷对应的位置上,做在试题卷上无效。3.本卷可能用到的相对原子质量:H:1C:12O:16S:32Cl:35.5Ba:137Na:23Mg:24Ca:40Cu:64K:39N:14Fe:56温馨提示:请仔细审题,细心答题,相信你一定会有出色的表现!试卷I一、选择题(本大题共20小题,每小题4分,共80分,请选出每小题中一个符合题意的选项,不选、错选、多选均不给分)1、下列变化前者是物理变化,后者是化学变化的是(▲)A.铁溶于稀硫酸,煤燃烧B.火药爆炸,粉碎矿石C.冰融化成水,澄清石灰水通入二氧化碳D.汽油挥发,湿衣服晾干2.小明在家里整理厨房时,发现三种可用于科学小实验的物质:食盐、白醋、白糖。下面是他设计的利用这些物质所进行的家庭小实验,能成功的是()①检验洗衣粉中是否含SO42-②做植物细胞失水的实验③探究鸡蛋壳是否含有碳酸钙④比较食盐和白糖在相同温度下的溶解能力A.①②B.①③C.②④D.③④3.某电镀厂的电镀液中含有金盐,为了回收其中的金元素,技术人员制作了如图的“吸金球”。“吸金球”是装入一些“吸金”物质的纱袋。把“吸金球”浸入电镀液,能“吸”出盐溶液中的金。据上所述,“吸金球”中的“吸金”物质可能是()A.活性炭(C)B.磁石(主要成分是Fe3O4)C.铁屑(Fe)D.胆矾(CuSO4.5H2O)4.某种牵牛花清晨呈粉红色,下午变为蓝紫色。原因是:清晨该牵牛花细胞内CO2含量较高,细胞液呈酸性;下午细胞内CO2含量较低。由此推测,该牵牛花中含有能变色的物质,这种物质的性质类似于()A.碘溶液B.酚酞试液C.石蕊试液D.硫酸溶液5.下面摘录的是小李同学笔记上的部分内容,其中有错误的一项是()A.氯化钠、硝酸钠能在pH=1.5的溶液中共存B.用热的纯碱溶液可以替代洗洁精洗去油污C.用熟石灰可以中和含硫酸的废水D.氢氧化钠溶液可以除去CO2中少量的CO6.以下说法正确的是()A.中和反应有盐和水生成,因此有盐和水生成的反应一定是中和反应B.氧化物中含有氧元素,而含氧元素的化合物不一定是氧化物C.碱中都含有氢元素,所以含有氢元素的化合物一定是碱D.置换反应一定有单质生成,所以有单质生成的反应一定是置换反应7.下列实验操作正确的是()A.为使配制更为准确,在量筒中配制100毫升10%的NaOH溶液B.为了防止滤液溢出,过滤时滤纸边缘应高于漏斗边缘C.测定溶液酸碱性时,为使现象更明显,加入的指示剂越多越好D.检验铵盐和碱共热时有无氨气放出,应将红色石蕊试纸用水湿润8.某研究性学习小组为了探究氢氧化钠溶液与稀硫酸是否恰好完全反应,分别取少量反应后的溶液于试管中,用下表中的不同试剂进行实验.下列选项错误的是()选项所用试剂现象和结论21世纪教育网利剑科学工作室A硫酸铜溶液出现蓝色沉淀,则氢氧化钠过量B石蕊溶液呈紫色,则恰好完全反应C锌粒有气泡产生,则硫酸过量D氯化钡溶液出现白色沉淀,则硫酸过量溶液9.下列有关物质的检验方法和结论都正确的是()A.经点燃,产生蓝色火焰的气体一定是一氧化碳B.向某无色溶液中滴入酚酞试液,溶液变红色,该溶液一定是碱溶液C.向某无色溶液中滴入盐酸,无明显现象,再滴入氯化钡溶液,产生白色沉淀,该溶液中一定含有硫酸根离子D.把燃着的木条伸入某无色气体中,木条熄灭,该气体一定是二氧化碳10.下列实验中,根据有关现象得出结论,合理的是()选项实验操作现象结论A向盛有少量无色溶液的试管中滴加酚酞试液溶液变红该溶液一定呈碱性B向盛有少量无色溶液的试管中滴加氯化钡溶液出现白色沉淀该溶液中一定含有硫酸根离子C向盛有少量固体的试管中滴加稀盐酸产生气泡该固体一定含有碳酸盐D点燃某气体,在火焰上方罩一个干冷的烧杯烧杯内壁出现水珠该气体一定是氢气11.小科在碳酸钠溶液中滴加氯化钙溶液,产生白色沉淀,然后再滴入适量经过稀释的硫酸溶液。该实验过程的操作如图所示,下列有关操作与目的分析均正确的是()A.甲中试剂瓶标签正对手心,是为了防止手被腐蚀B.乙中将滴管伸入试管内,是为了防止试剂滴落到试管外C.丁中试剂瓶盖倒放在桌面上,主要是为了避免瓶中试...

1、当您付费下载文档后,您只拥有了使用权限,并不意味着购买了版权,文档只能用于自身使用,不得用于其他商业用途(如 [转卖]进行直接盈利或[编辑后售卖]进行间接盈利)。
2、本站所有内容均由合作方或网友上传,本站不对文档的完整性、权威性及其观点立场正确性做任何保证或承诺!文档内容仅供研究参考,付费前请自行鉴别。
3、如文档内容存在违规,或者侵犯商业秘密、侵犯著作权等,请点击“违规举报”。

碎片内容

九年级上册第一次阶段测试卷

您可能关注的文档

确认删除?
VIP
微信客服
  • 扫码咨询
会员Q群
  • 会员专属群点击这里加入QQ群
客服邮箱
回到顶部