电脑桌面
添加小米粒文库到电脑桌面
安装后可以在桌面快捷访问

高中物理公式大全VIP专享VIP免费

高中物理公式大全_第1页
1/5
高中物理公式大全_第2页
2/5
高中物理公式大全_第3页
3/5
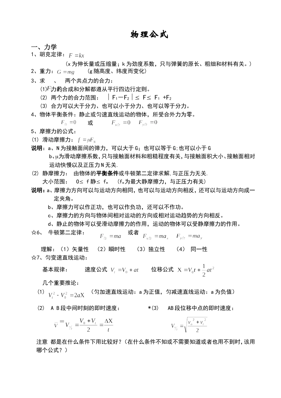
物理公式一、力学1、胡克定律:(x为伸长量或压缩量;k为劲度系数,只与弹簧的原长、粗细和材料有关。)2、重力:(g随高度、纬度而变化)3、求、两个共点力的合力:(1)力的合成和分解都遵从平行四边行定则。(2)两个力的合力范围:F1-F2FF1+F2(3)合力可以大于分力、也可以小于分力、也可以等于分力。4、物体平衡条件:静止或匀速直线运动的物体,所受合外力为零。或5、摩擦力的公式:(1)滑动摩擦力:说明:a、N为接触面间的弹力,可以大于G;也可以等于G;也可以小于Gb、为滑动摩擦系数,只与接触面材料和粗糙程度有关,与接触面积大小、接触面相对运动快慢以及正压力N无关.(2)静摩擦力:由物体的平衡条件或牛顿第二定律求解,与正压力无关.大小范围:Of静fm(fm为最大静摩擦力,与正压力有关)说明:a、摩擦力方向可以与运动方向相同,也可以与运动方向相反,还可以与运动方向成一定夹角。b、摩擦力可以作正功,也可以作负功,还可以不作功。c、摩擦力的方向与物体间相对运动的方向或相对运动趋势的方向相反。d、静止的物体可以受滑动摩擦力的作用,运动的物体可以受静摩擦力的作用。☆6、牛顿第二定律:或者理解:(1)矢量性(2)瞬时性(3)独立性(4)同一性☆7、匀变速直线运动:基本规律:速度公式位移公式几个重要推论:(1)(匀加速直线运动:a为正值,匀减速直线运动:a为负值)(2)AB段中间时刻的即时速度:*(3)AB段位移中点的即时速度:=注意都是在什么条件下用比较好?(在什么条件不知或不需要知道或者也用不到时,该用哪个公式?)平均功率公式较合适的条件Xta(4)初速为零的匀加速直线运动,在1s、2s、3s……ns内的位移之比为12:22:32……n2;在第1s内、第2s内、第3s内……第ns内的位移之比为1:3:5……(2n-1);在第1米内、第2米内、第3米内……第n米内的时间之比为1:::……:((5)初速无论是否为零,匀变速直线运动的质点,在连续相邻的相等的时间间隔内的位移之差为一常数:(a一匀变速直线运动的加速度,T一每个时间间隔的时间)(6)自由落体:8、功:(适用于恒力的功的计算)(1)理解正功、零功、负功的含义(2)功是能量转化的量度:①合外力的功-----量度-----动能的变化②重力的功------量度------重力势能的变化③电场力的功-----量度------电势能的变化9、动能和势能:动能:重力势能:(与零势能面的选择有关)☆10、动能定理:外力对物体做功的代数和等于物体动能的增量。☆☆☆11、机械能守恒定律:机械能=动能+重力势能+弹性势能条件:系统只有内部的重力或弹力做功。公式:或者减=增12、功率:(在t时间内力对物体做功的平均功率)(为平均速度)瞬时功率:(为瞬时速度)13、平抛运动:水平方向为匀速直线运动:竖直方向为自由落体运动:秒末速度:秒末位移:14、匀速圆周运动:线速度:角速度:向心加速度:向心力:15、万有引力:16、波长、波速、频率的关系:(适用于一切波)二、电学1、电场库仑定律:电场强度:电势差:电场力做功:电势能变化:匀强电场:U=Ed电容:定义式决定式决定平行板电容器电容大小的因素:两极板正对面积、两极板的距离以及两极板间的电介质2、直流电路(1)电流强度的定义:(2)电阻定律:(R与导体材料性质和温度有关,与导体横截面积和长度有关)(3)电阻串联、并联:串联电路特点:并联电路特点:RURPRI1RP1(4)欧姆定律:部分电路欧姆定律:IURRUI闭合电路欧姆定律:路端电压:输出功率:☆电源热功率:PIrr2电源效率:PP出总=Uε(5)电功和电功率:电功:电热:电功率:对于纯电阻电路:☆对于非纯电阻电路:三、磁场磁通量:条件:磁感应强度:条件:安培力:条件:方向:左手定则四、电磁感应感应电动势☆感应电流的方向:右手定则五、电磁波电磁波波长,波速与频率的关系电磁波谱:无线电波、红外线、红、橙、黄、绿、兰、靛、紫、紫外线、X射线、γ射线f大λ小V小注:①认识图象:运动学图象(R和斜率是什么关系?)②作图法:平行四边形法则③左手和右手的运用(受力方向,磁场方向、电流方向、运动方向的判定)(☆左手用来判断安培力和洛仑兹力)如果同学觉得某些公式可以更加细化的...

1、当您付费下载文档后,您只拥有了使用权限,并不意味着购买了版权,文档只能用于自身使用,不得用于其他商业用途(如 [转卖]进行直接盈利或[编辑后售卖]进行间接盈利)。
2、本站所有内容均由合作方或网友上传,本站不对文档的完整性、权威性及其观点立场正确性做任何保证或承诺!文档内容仅供研究参考,付费前请自行鉴别。
3、如文档内容存在违规,或者侵犯商业秘密、侵犯著作权等,请点击“违规举报”。

碎片内容

高中物理公式大全

您可能关注的文档

确认删除?
VIP
微信客服
  • 扫码咨询
会员Q群
  • 会员专属群点击这里加入QQ群
客服邮箱
回到顶部