电脑桌面
添加小米粒文库到电脑桌面
安装后可以在桌面快捷访问

高中生物免疫调节练习题VIP免费

高中生物免疫调节练习题_第1页
1/6
高中生物免疫调节练习题_第2页
2/6
高中生物免疫调节练习题_第3页
3/6
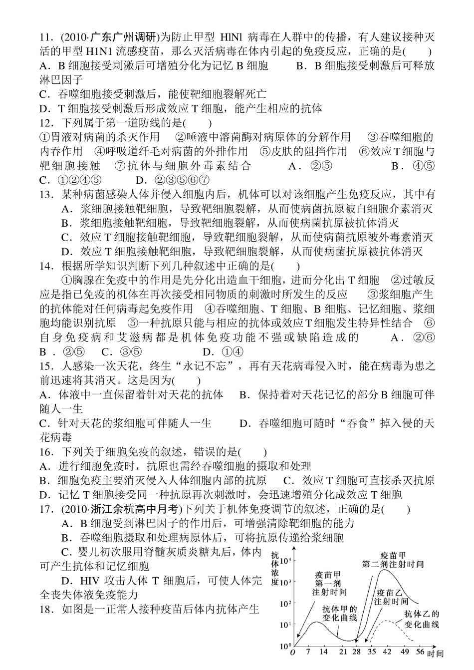
高二生物免疫调节练习题(2019.10.15)一、选择题1.人体受到病原微生物侵染时,体内的巨噬细胞将其吞噬、消化并消除。这种免疫是()A.先天具有的B.后天获得的C.针对某种抗原的D.通过抗体起作用的2.可以成为人体第三道防线的结构或物质是()[来源:Z。xx。k.Com]①骨髓②扁桃体③淋巴细胞④抗体⑤红细胞⑥吞噬细胞⑦抗原A.①③④⑤⑥B.③④⑥⑦C.①②③④⑥D.①③⑤⑥3.下列有关人体免疫的叙述中正确的是()①血浆中溶菌酶的杀菌作用属于人体的第一道防线②抗原都是外来异物③人体分泌的乳汁中含有某些抗体④吞噬细胞可参与特异性免疫⑤过敏反应一般不会破坏组织细胞⑥HIV主要攻击人体的T细胞,引起自身免疫病⑦对移植器官的排斥是通过细胞免疫进行的A.①④⑤⑦B.①②③⑦C.③④⑤⑦D.②③⑥⑦4.美国的研究人员刚刚发现了3种以前未知的中和抗体,这些抗体能够与一组HIV1分离株中的90%以上的病毒株结合并中和它们。有关叙述正确的是()A.以前科学家试图以抗体来防御HIV以失败告终的主要原因是,患者体内无法产生与HIV特异性结合的抗体B.抗体的产生需要核糖体、内质网、高尔基体的参与C.HIV会引起人体患自身免疫病D.HIV属于原核生物5.下列免疫细胞中,不能进一步分化的是()A.T细胞B.B细胞C.记忆细胞D.吞噬细胞6.下列关于抗原和抗体的叙述,错误的是()A.天花病毒、结核杆菌是抗原B.抗原一般具有异物性、大分子性和特异性C.预防乙肝的疫苗是抗体D.抗体是由效应B细胞产生的,其化学本质是蛋白质7.下列四种器官中,不属于免疫系统的是()A.淋巴结B.胰腺C.胸腺D.脾8胃酸能杀死病原微生物,在生物学上叫做()A.非特异性免疫B.体液免疫C.细胞免疫D.特异性免疫9.给小鼠第二次注射一定剂量的绵羊红细胞后,小鼠体内抗体含量快速大量增加,这是因为初次反应使机体产生了一定量的()A.记忆细胞B.绵羊红细胞C.效应B细胞D.效应T细胞10.关于体液免疫的叙述正确的是()A.有的抗原可以直接刺激B淋巴细胞,产生浆细胞B.抗体是由B淋巴细胞分泌的C.抗体一般可以直接杀死入侵的病菌D.记忆B细胞经迅速增殖分化,可形成大量的记忆细胞11.(2010·广东广州调研)为防止甲型HlNl病毒在人群中的传播,有人建议接种灭活的甲型H1N1流感疫苗,那么灭活病毒在体内引起的免疫反应,正确的是()A.B细胞接受刺激后可增殖分化为记忆B细胞B.B细胞接受刺激后可释放淋巴因子C.吞噬细胞接受刺激后,能使靶细胞裂解死亡D.T细胞接受刺激后形成效应T细胞,能产生相应的抗体12.下列属于第一道防线的是()①胃液对病菌的杀灭作用②唾液中溶菌酶对病原体的分解作用③吞噬细胞的内吞作用④呼吸道纤毛对病菌的外排作用⑤皮肤的阻挡作用⑥效应T细胞与靶细胞接触⑦抗体与细胞外毒素结合A.②⑤B.④⑤C.①②④⑤D.②③⑤⑥⑦13.某种病菌感染人体并侵入细胞内后,机体可以对该细胞产生免疫反应,其中有A.浆细胞接触靶细胞,导致靶细胞裂解,从而使病菌抗原被白细胞介素消灭B.浆细胞接触靶细胞,导致靶细胞裂解,从而使病菌抗原被抗体消灭C.效应T细胞接触靶细胞,导致靶细胞裂解,从而使病菌抗原被外毒素消灭D.效应T细胞接触靶细胞,导致靶细胞裂解,从而使病菌抗原被抗体消灭14.根据所学知识判断下列几种叙述中正确的是()①胸腺在免疫中的作用是先分化出造血干细胞,进而分化出T细胞②过敏反应是指已免疫的机体在再次接受相同物质的刺激时所发生的反应③浆细胞产生的抗体能对任何病毒起免疫作用④吞噬细胞、T细胞、B细胞、记忆细胞、浆细胞均能识别抗原⑤一种抗原只能与相应的抗体或效应T细胞发生特异性结合⑥自身免疫病和艾滋病都是机体免疫功能不强或缺陷造成的A.②⑥B.②⑤C.③⑤D.①④15.人感染一次天花,终生“永记不忘”,再有天花病毒侵入时,能在病毒为患之前迅速将其消灭。这是因为()A.体液中一直保留着针对天花的抗体B.保持着对天花记忆的部分B细胞可伴随人一生C.针对天花的浆细胞可伴随人一生D.吞噬细胞可随时“吞食”掉入侵的天花病毒16.下列关于细胞免疫的叙述,错误的是()A.进行细胞免疫时,抗原也需经吞噬细胞的摄取和处理B.细胞免疫主要消灭侵入人体细胞...

1、当您付费下载文档后,您只拥有了使用权限,并不意味着购买了版权,文档只能用于自身使用,不得用于其他商业用途(如 [转卖]进行直接盈利或[编辑后售卖]进行间接盈利)。
2、本站所有内容均由合作方或网友上传,本站不对文档的完整性、权威性及其观点立场正确性做任何保证或承诺!文档内容仅供研究参考,付费前请自行鉴别。
3、如文档内容存在违规,或者侵犯商业秘密、侵犯著作权等,请点击“违规举报”。

碎片内容

高中生物免疫调节练习题

爱的疯狂+ 关注
实名认证
内容提供者

该用户很懒,什么也没介绍

确认删除?
VIP
微信客服
  • 扫码咨询
会员Q群
  • 会员专属群点击这里加入QQ群
客服邮箱
回到顶部