电脑桌面
添加小米粒文库到电脑桌面
安装后可以在桌面快捷访问

不锈钢特性及氯离子腐蚀.VIP免费

不锈钢特性及氯离子腐蚀._第1页
1/18
不锈钢特性及氯离子腐蚀._第2页
2/18
不锈钢特性及氯离子腐蚀._第3页
3/18
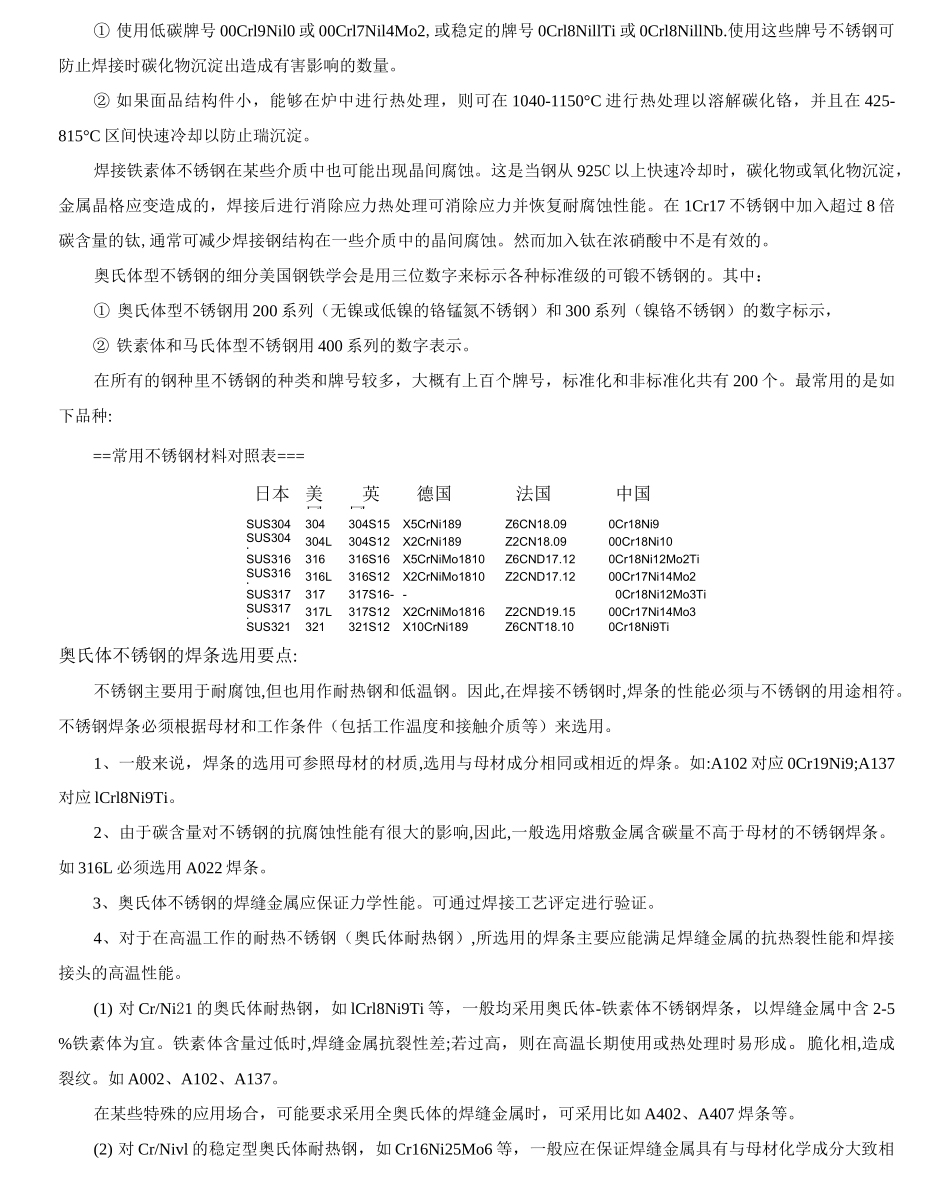
腐蚀与不锈钢应力腐蚀应力腐蚀是指零件在拉应力和特定的化学介质联合作用下所产生的低应力脆性断裂现象。应力腐蚀由残余或外加应力导致的应变和腐蚀联合作用产生的材料破坏过程。应力腐蚀导致材料的断裂称为应力腐蚀断裂。它的发生一般有以下四个特征:一、一般存在拉应力,但实验发现压应力有时也会产生应力腐蚀。二、对于裂纹扩展速率,应力腐蚀存在临界KISCC,即临界应力强度因子要大于KISCC,裂纹才会扩展。三、一般应力腐蚀都属于脆性断裂。四、应力腐蚀的裂纹扩展速率一般为10-6〜10-3mm/min,而且存在孕育期,扩展区和瞬段区三部分应力腐蚀机理的机理一般认为有阳极溶解和氢致开裂晶间腐蚀说明:局部腐蚀的一种。沿着金属晶粒间的分界面向内部扩展的腐蚀。主要由于晶粒表面和内部间化学成分的差异以及晶界杂质或内应力的存在。晶间腐蚀破坏晶粒间的结合,大大降低金属的机械强度。而且金属表面往往仍是完好的,但不能经受敲击,所以是一种很危险的腐蚀。通常出现于黄铜、硬铝和一些含铬的合金钢中。不锈钢焊缝的晶间腐蚀是化学工厂的一个重大问题。晶间腐蚀是沿着或紧靠金属的晶界发生腐蚀。腐蚀发生后金属和合金的表面仍保持一定的金属光泽,看不出被破坏的迹象,但晶粒间结合力显著减弱,力学性能恶化。不锈钢、镍基合金、铝合金等材料都较易发生晶间腐蚀。不锈钢的晶间腐蚀:不锈钢在腐蚀介质作用下,在晶粒之间产生的一种腐蚀现象称为晶间腐蚀。产生晶间腐蚀的不锈钢,当受到应力作用时,即会沿晶界断裂、强度几乎完全消失,这是不锈钢的一种最危险的破坏形式。晶间腐蚀可以分别产生在焊接接头的热影响区、焊缝或熔合线上,在熔合线上产生的晶间腐蚀又称刀状腐蚀。不锈钢具有耐腐蚀能力的必要条件是铬的质量分数必须大于12%。当温度升高时,碳在不锈钢晶粒内部的扩散速度大于铬的扩散速度。因为室温时碳在奥氏体中的熔解度很小,约为0.02%〜0.03%,而一般奥氏体不锈钢中的含碳量均超过此值,故多余的碳就不断地向奥氏体晶粒边界扩散,并和铬化合,在晶间形成碳化铬的化合物,如(CrFe)23C8等。但是由于铬的扩散速度较小,来不及向晶界扩散,所以在晶间所形成的碳化铬所需的铬主要不是来自奥氏体晶粒内部,而是来自晶界附近,结果就使晶界附近的含铬量大为减少,当晶界的铬的质量分数低到小于12%时,就形成所谓的“贫铬区”,在腐蚀介质作用下,贫铬区就会失去耐腐蚀能力,而产生晶间腐蚀。不锈钢的晶间腐蚀含碳量超过0.03%的不稳定的奥氏体型不锈钢(不含钛或铌的牌号),如果热处理不当则在某些环境中易产生晶间腐蚀。这些钢在425-815°C之间加热时,或者缓慢冷却通过这个温度区间时,都会产生晶间腐蚀。这样的热处理造成碳化物在晶界沉淀(敏化作用),并且造成最邻近的区域铬贫化使得这些区域对腐蚀敏感。敏化作用也可出现在焊接时,在焊接热影响区造成其后的局部腐蚀。最通用的检查不锈钢敏感性的方法是65%硝酸腐蚀试验方法。试验时将钢试样放入沸腾的65%硝酸溶液中连续48h为一个周期,共5个周期,每个周期测定重量损失。一般规定,5个试验周期的平均腐蚀率应不大于0.05mm/月。奥氏体型不锈钢焊接结构的晶间腐蚀可用如下方法预防:①使用低碳牌号00Crl9Nil0或00Crl7Nil4Mo2,或稳定的牌号0Crl8NillTi或0Crl8NillNb.使用这些牌号不锈钢可防止焊接时碳化物沉淀出造成有害影响的数量。②如果面品结构件小,能够在炉中进行热处理,则可在1040-1150°C进行热处理以溶解碳化铬,并且在425-815°C区间快速冷却以防止瑞沉淀。焊接铁素体不锈钢在某些介质中也可能出现晶间腐蚀。这是当钢从925C以上快速冷却时,碳化物或氧化物沉淀,金属晶格应变造成的,焊接后进行消除应力热处理可消除应力并恢复耐腐蚀性能。在1Cr17不锈钢中加入超过8倍碳含量的钛,通常可减少焊接钢结构在一些介质中的晶间腐蚀。然而加入钛在浓硝酸中不是有效的。奥氏体型不锈钢的细分美国钢铁学会是用三位数字来标示各种标准级的可锻不锈钢的。其中:①奥氏体型不锈钢用200系列(无镍或低镍的铬锰氮不锈钢)和300系列(镍铬不锈钢)的数字标示,②铁素体和马氏体型不锈钢用400系列的数字表示。在所有的钢种里不锈钢的种类和牌号较多,大概...

1、当您付费下载文档后,您只拥有了使用权限,并不意味着购买了版权,文档只能用于自身使用,不得用于其他商业用途(如 [转卖]进行直接盈利或[编辑后售卖]进行间接盈利)。
2、本站所有内容均由合作方或网友上传,本站不对文档的完整性、权威性及其观点立场正确性做任何保证或承诺!文档内容仅供研究参考,付费前请自行鉴别。
3、如文档内容存在违规,或者侵犯商业秘密、侵犯著作权等,请点击“违规举报”。

碎片内容

不锈钢特性及氯离子腐蚀.

确认删除?
VIP
微信客服
  • 扫码咨询
会员Q群
  • 会员专属群点击这里加入QQ群
客服邮箱
回到顶部