电脑桌面
添加小米粒文库到电脑桌面
安装后可以在桌面快捷访问

【全国百强校首发】江西省南昌市第十中学2020届高三上学期期中考试化学试题VIP免费

【全国百强校首发】江西省南昌市第十中学2020届高三上学期期中考试化学试题_第1页
1/10
【全国百强校首发】江西省南昌市第十中学2020届高三上学期期中考试化学试题_第2页
2/10
【全国百强校首发】江西省南昌市第十中学2020届高三上学期期中考试化学试题_第3页
3/10
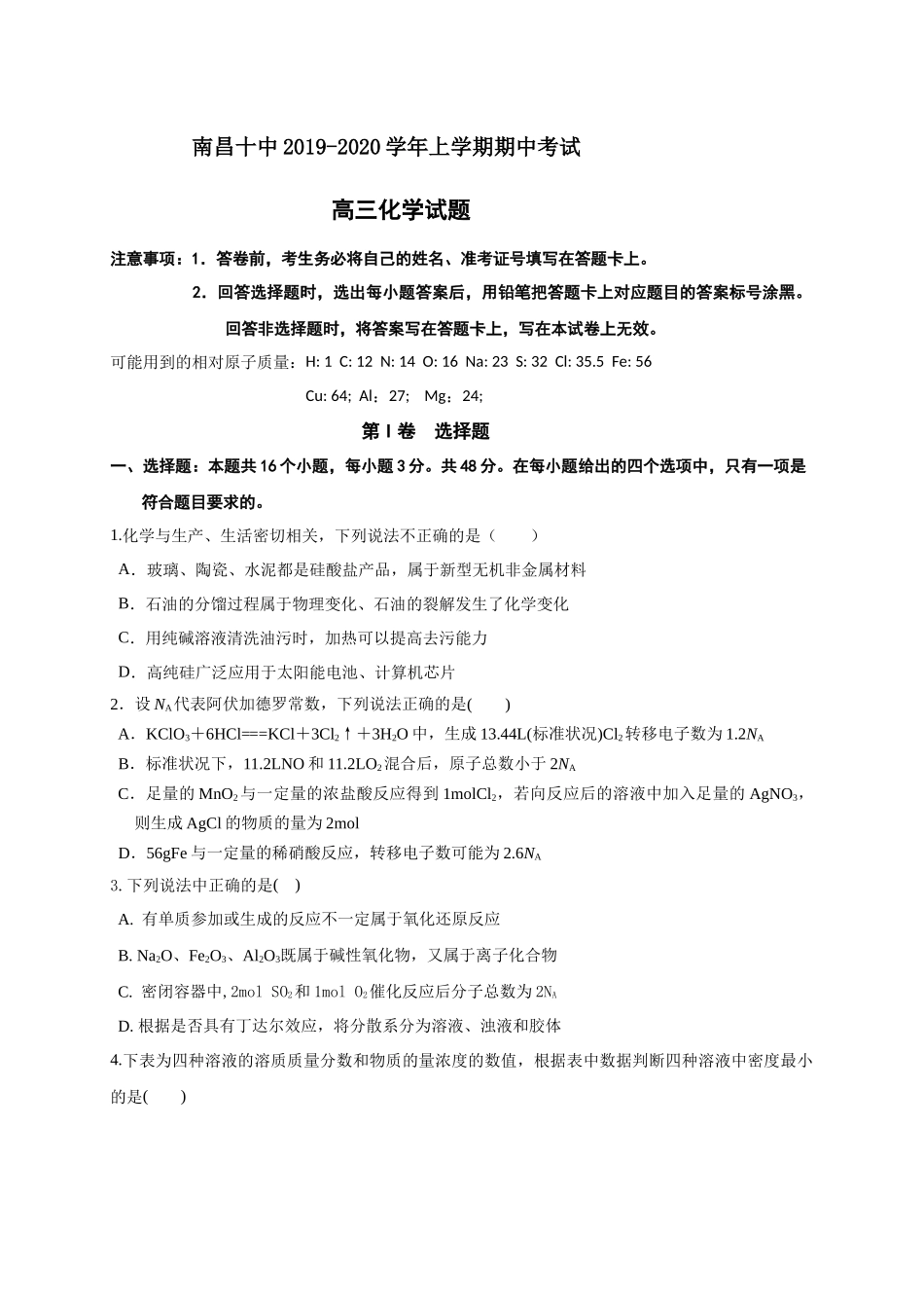
南昌十中2019-2020学年上学期期中考试高三化学试题注意事项:1.答卷前,考生务必将自己的姓名、准考证号填写在答题卡上。2.回答选择题时,选出每小题答案后,用铅笔把答题卡上对应题目的答案标号涂黑。回答非选择题时,将答案写在答题卡上,写在本试卷上无效。可能用到的相对原子质量:H:1C:12N:14O:16Na:23S:32Cl:35.5Fe:56Cu:64;Al:27;Mg:24;第I卷选择题一、选择题:本题共16个小题,每小题3分。共48分。在每小题给出的四个选项中,只有一项是符合题目要求的。1.化学与生产、生活密切相关,下列说法不正确的是()A.玻璃、陶瓷、水泥都是硅酸盐产品,属于新型无机非金属材料B.石油的分馏过程属于物理变化、石油的裂解发生了化学变化C.用纯碱溶液清洗油污时,加热可以提高去污能力D.高纯硅广泛应用于太阳能电池、计算机芯片2.设NA代表阿伏加德罗常数,下列说法正确的是()A.KClO3+6HCl===KCl+3Cl2↑+3H2O中,生成13.44L(标准状况)Cl2转移电子数为1.2NAB.标准状况下,11.2LNO和11.2LO2混合后,原子总数小于2NAC.足量的MnO2与一定量的浓盐酸反应得到1molCl2,若向反应后的溶液中加入足量的AgNO3,则生成AgCl的物质的量为2molD.56gFe与一定量的稀硝酸反应,转移电子数可能为2.6NA3.下列说法中正确的是()A.有单质参加或生成的反应不一定属于氧化还原反应B.Na2O、Fe2O3、Al2O3既属于碱性氧化物,又属于离子化合物C.密闭容器中,2molSO2和1molO2催化反应后分子总数为2NAD.根据是否具有丁达尔效应,将分散系分为溶液、浊液和胶体4.下表为四种溶液的溶质质量分数和物质的量浓度的数值,根据表中数据判断四种溶液中密度最小的是()A.HClB.HNO3C.CH3COOHD.KOH5.化学科学需要借助化学专用语言来描述,现有下列化学用语:①Cl-的结构示意图:;②羟基的电子式:;③HClO的结构式:H—Cl—O;④NaHCO3在水中的电离方程式:NaHCO3===Na++H++CO;⑤碳酸氢铵与足量的氢氧化钠溶液混合:HCO+OH-===CO+H2O;⑥CO2的比例模型:;⑦原子核内有10个中子的氧原子:O。其中说法正确的是()A.④⑤⑥B.①②⑦C.②③④⑥D.②③⑤⑥⑦6.某学生想利用下图装置(烧瓶位置不能移动)收集下列气体:①H2②Cl2③CH4④HCl⑤NH3⑥NO⑦NO2⑧SO2,下列操作正确的是()A.在烧瓶中充满水,由A进气收集①③⑤⑦B.在烧瓶中充满水,由B进气收集⑥C.烧瓶是干燥的,由A进气收集①③⑤D.烧瓶是干燥的,由B进气收集②④⑥⑦⑧7.向含Al2(SO4)3和AlCl3的混合溶液中逐滴加入1mol·L-1Ba(OH)2溶液至过量,加入Ba(OH)2溶液的体积和所得沉淀的物质的量的关系如图,下列说法不正确的是()A.图中C点铝元素存在形式是AlO2-B.向D点溶液中通入CO2气体,立即产生白色沉淀C.原混合溶液中c[Al2(SO4)3]∶c(AlCl3)=1∶2D.OA段反应的离子方程式为2Al3++3SO42-+3Ba2++8OH-2AlO2-+3BaSO4↓+4H2O8.为验证还原性:SO2>Fe2+>Cl-,三组同学分别进行了如图实验,并对溶液1和溶液2中所含离子进行了检验,能证明上述还原性顺序的实验组有()A.只有甲B.甲、乙C.甲、丙D.甲、乙、丙9.某结晶水合物的化学式为R·nH2O,其相对分子质量为M。25℃时,ag该晶体能够溶于bg水中形成VmL溶液,下列关系中不正确的是()A.该溶液中溶质的质量分数为w=%B.该溶液的物质的量浓度为c=mol·L-1C.该溶液中溶剂与溶质的质量比为m(水)∶m(溶质)=(+b)∶(a-)D.该溶液的密度为ρ=g·L-110.常温下,下列各组离子在指定溶液中一定能大量共存的是()A.使甲基橙变红色的溶液:Al3+、Cu2+、I-、S2O32-B.常温下,加水稀释时c(H+)/c(OH-)的值明显增大的溶液:CH3COO-、Ba2+、NO3-、Br-C.0.1mol·L-1Fe(NO3)2溶液:[Fe(CN)6]3-、Na+、SO42-、Cl-D.0.1mol·L-1NaAlO2溶液:NH4+、K+、HCO3-、SO32-11.X、Y、Z为三种单质,已知:Y能将Z从其化合物的水溶液中置换出来,而Z又能将X从其化合物中置换出来。由此推断下列说法中可能正确的是()①单质的氧化性:Y>Z>X②单质的还原性:Y>Z>X③对应离子的氧化性:X>Z>Y④对应离子的还原性:X>Z>YA.只有①B.只有②③C.只有①④D.①②③④12.一定温度下,下列溶液的离子浓度关系式正确的是()A.p...

1、当您付费下载文档后,您只拥有了使用权限,并不意味着购买了版权,文档只能用于自身使用,不得用于其他商业用途(如 [转卖]进行直接盈利或[编辑后售卖]进行间接盈利)。
2、本站所有内容均由合作方或网友上传,本站不对文档的完整性、权威性及其观点立场正确性做任何保证或承诺!文档内容仅供研究参考,付费前请自行鉴别。
3、如文档内容存在违规,或者侵犯商业秘密、侵犯著作权等,请点击“违规举报”。

碎片内容

【全国百强校首发】江西省南昌市第十中学2020届高三上学期期中考试化学试题

您可能关注的文档

精品文档+ 关注
实名认证
内容提供者

中小学学习资料大全

确认删除?
VIP
微信客服
  • 扫码咨询
会员Q群
  • 会员专属群点击这里加入QQ群
客服邮箱
回到顶部