电脑桌面
添加小米粒文库到电脑桌面
安装后可以在桌面快捷访问

2020年全国禁毒知识竞赛中学组题库VIP免费

2020年全国禁毒知识竞赛中学组题库_第1页
1/7
2020年全国禁毒知识竞赛中学组题库_第2页
2/7
2020年全国禁毒知识竞赛中学组题库_第3页
3/7
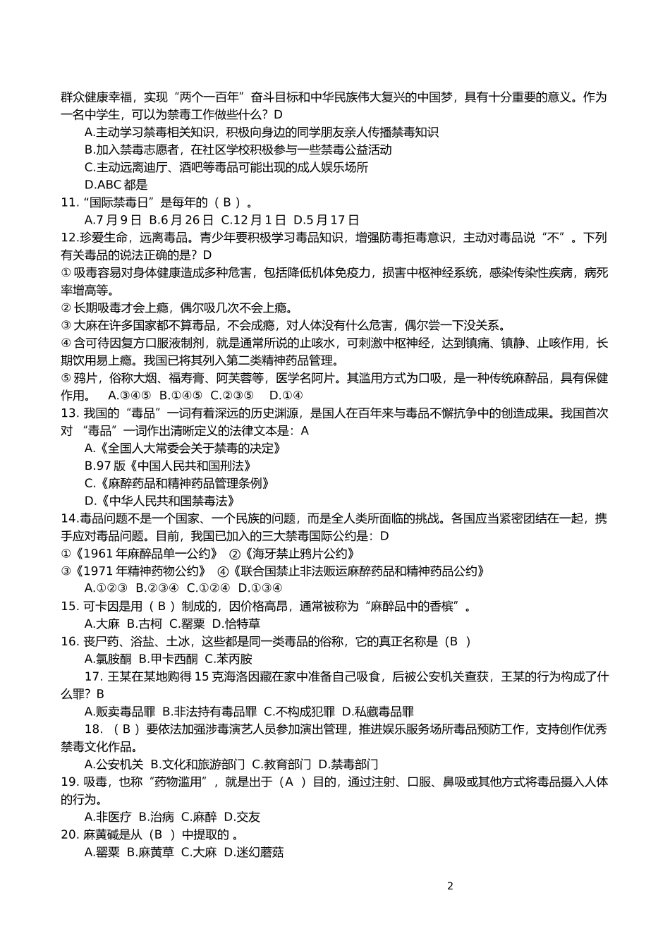
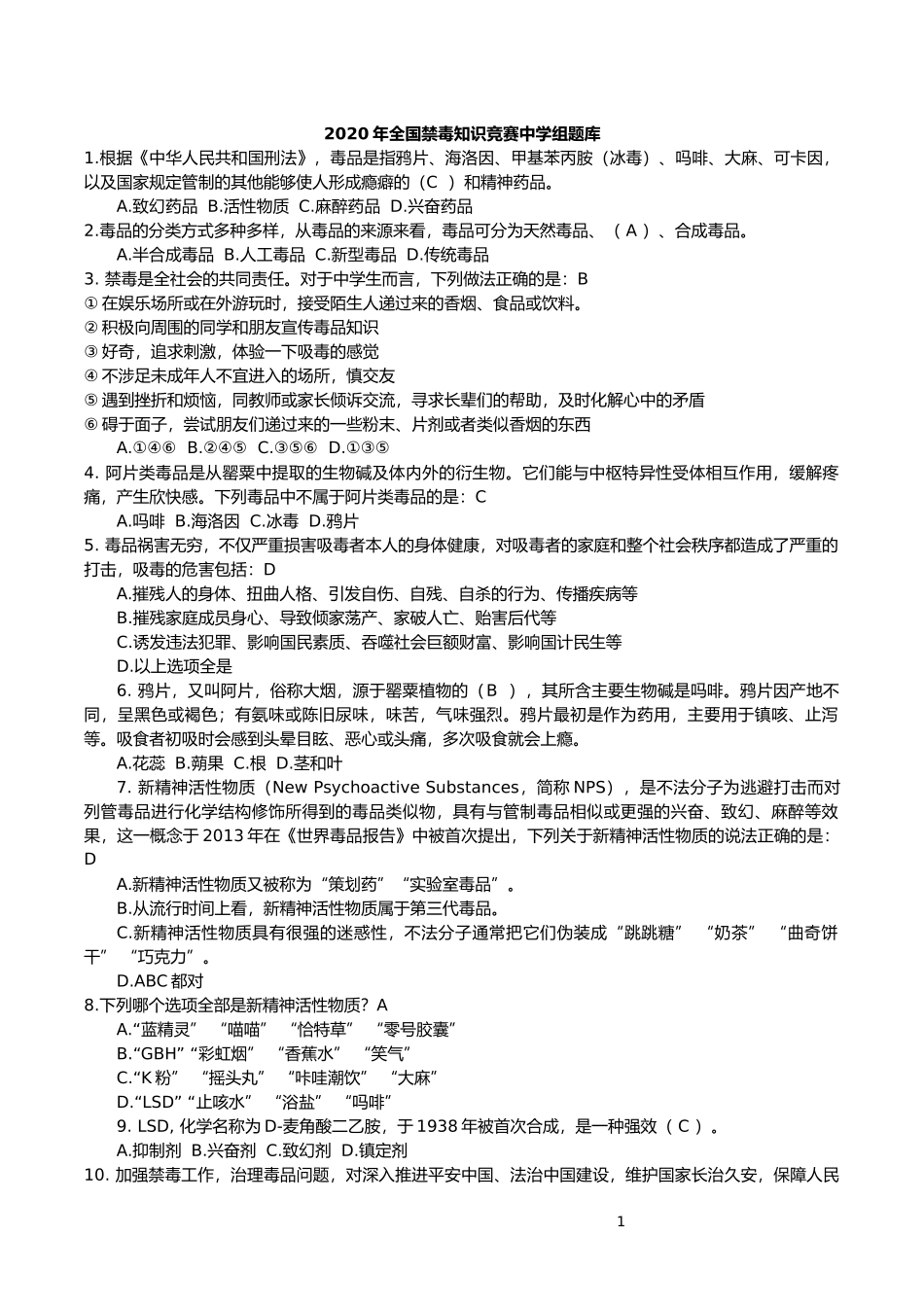
12020年全国禁毒知识竞赛中学组题库1.根据《中华人民共和国刑法》,毒品是指鸦片、海洛因、甲基苯丙胺(冰毒)、吗啡、大麻、可卡因,以及国家规定管制的其他能够使人形成瘾癖的(C)和精神药品。A.致幻药品B.活性物质C.麻醉药品D.兴奋药品2.毒品的分类方式多种多样,从毒品的来源来看,毒品可分为天然毒品、(A)、合成毒品。A.半合成毒品B.人工毒品C.新型毒品D.传统毒品3.禁毒是全社会的共同责任。对于中学生而言,下列做法正确的是:B①在娱乐场所或在外游玩时,接受陌生人递过来的香烟、食品或饮料。②积极向周围的同学和朋友宣传毒品知识③好奇,追求刺激,体验一下吸毒的感觉④不涉足未成年人不宜进入的场所,慎交友⑤遇到挫折和烦恼,同教师或家长倾诉交流,寻求长辈们的帮助,及时化解心中的矛盾⑥碍于面子,尝试朋友们递过来的一些粉末、片剂或者类似香烟的东西A.①④⑥B.②④⑤C.③⑤⑥D.①③⑤4.阿片类毒品是从罂粟中提取的生物碱及体内外的衍生物。它们能与中枢特异性受体相互作用,缓解疼痛,产生欣快感。下列毒品中不属于阿片类毒品的是:CA.吗啡B.海洛因C.冰毒D.鸦片5.毒品祸害无穷,不仅严重损害吸毒者本人的身体健康,对吸毒者的家庭和整个社会秩序都造成了严重的打击,吸毒的危害包括:DA.摧残人的身体、扭曲人格、引发自伤、自残、自杀的行为、传播疾病等B.摧残家庭成员身心、导致倾家荡产、家破人亡、贻害后代等C.诱发违法犯罪、影响国民素质、吞噬社会巨额财富、影响国计民生等D.以上选项全是6.鸦片,又叫阿片,俗称大烟,源于罂粟植物的(B),其所含主要生物碱是吗啡。鸦片因产地不同,呈黑色或褐色;有氨味或陈旧尿味,味苦,气味强烈。鸦片最初是作为药用,主要用于镇咳、止泻等。吸食者初吸时会感到头晕目眩、恶心或头痛,多次吸食就会上瘾。A.花蕊B.蒴果C.根D.茎和叶7.新精神活性物质(NewPsychoactiveSubstances,简称NPS),是不法分子为逃避打击而对列管毒品进行化学结构修饰所得到的毒品类似物,具有与管制毒品相似或更强的兴奋、致幻、麻醉等效果,这一概念于2013年在《世界毒品报告》中被首次提出,下列关于新精神活性物质的说法正确的是:DA.新精神活性物质又被称为“策划药”“实验室毒品”。B.从流行时间上看,新精神活性物质属于第三代毒品。C.新精神活性物质具有很强的迷惑性,不法分子通常把它们伪装成“跳跳糖”“奶茶”“曲奇饼干”“巧克力”。D.ABC都对8.下列哪个选项全部是新精神活性物质?AA.“蓝精灵”“喵喵”“恰特草”“零号胶囊”B.“GBH”“彩虹烟”“香蕉水”“笑气”C.“K粉”“摇头丸”“咔哇潮饮”“大麻”D.“LSD”“止咳水”“浴盐”“吗啡”9.LSD,化学名称为D-麦角酸二乙胺,于1938年被首次合成,是一种强效(C)。A.抑制剂B.兴奋剂C.致幻剂D.镇定剂10.加强禁毒工作,治理毒品问题,对深入推进平安中国、法治中国建设,维护国家长治久安,保障人民2群众健康幸福,实现“两个一百年”奋斗目标和中华民族伟大复兴的中国梦,具有十分重要的意义。作为一名中学生,可以为禁毒工作做些什么?DA.主动学习禁毒相关知识,积极向身边的同学朋友亲人传播禁毒知识B.加入禁毒志愿者,在社区学校积极参与一些禁毒公益活动C.主动远离迪厅、酒吧等毒品可能出现的成人娱乐场所D.ABC都是11.“国际禁毒日”是每年的(B)。A.7月9日B.6月26日C.12月1日D.5月17日12.珍爱生命,远离毒品。青少年要积极学习毒品知识,增强防毒拒毒意识,主动对毒品说“不”。下列有关毒品的说法正确的是?D①吸毒容易对身体健康造成多种危害,包括降低机体免疫力,损害中枢神经系统,感染传染性疾病,病死率增高等。②长期吸毒才会上瘾,偶尔吸几次不会上瘾。③大麻在许多国家都不算毒品,不会成瘾,对人体没有什么危害,偶尔尝一下没关系。④含可待因复方口服液制剂,就是通常所说的止咳水,可刺激中枢神经,达到镇痛、镇静、止咳作用,长期饮用易上瘾。我国已将其列入第二类精神药品管理。⑤鸦片,俗称大烟、福寿膏、阿芙蓉等,医学名阿片。其滥用方式为口吸,是一种传统麻醉品,具有保健作用。A.③④⑤B.①④⑤C.②③⑤D.①④13.我国的“毒品”一词有着深远...

1、当您付费下载文档后,您只拥有了使用权限,并不意味着购买了版权,文档只能用于自身使用,不得用于其他商业用途(如 [转卖]进行直接盈利或[编辑后售卖]进行间接盈利)。
2、本站所有内容均由合作方或网友上传,本站不对文档的完整性、权威性及其观点立场正确性做任何保证或承诺!文档内容仅供研究参考,付费前请自行鉴别。
3、如文档内容存在违规,或者侵犯商业秘密、侵犯著作权等,请点击“违规举报”。

碎片内容

2020年全国禁毒知识竞赛中学组题库

您可能关注的文档

确认删除?
VIP
微信客服
  • 扫码咨询
会员Q群
  • 会员专属群点击这里加入QQ群
客服邮箱
回到顶部