电脑桌面
添加小米粒文库到电脑桌面
安装后可以在桌面快捷访问

主题教研工作实施方案201202VIP免费

主题教研工作实施方案201202_第1页
1/4
主题教研工作实施方案201202_第2页
2/4
主题教研工作实施方案201202_第3页
3/4
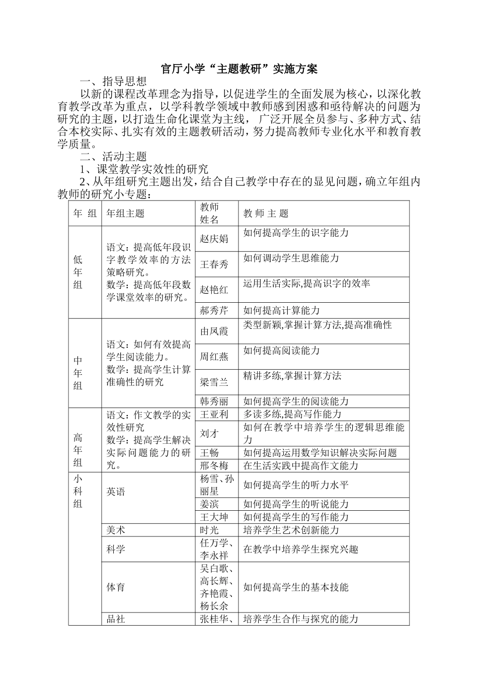
官厅小学“主题教研”实施方案一、指导思想以新的课程改革理念为指导,以促进学生的全面发展为核心,以深化教育教学改革为重点,以学科教学领域中教师感到困惑和亟待解决的问题为研究的主题,以打造生命化课堂为主线,广泛开展全员参与、多种方式、结合本校实际、扎实有效的主题教研活动,努力提高教师专业化水平和教育教学质量。二、活动主题1、课堂教学实效性的研究2、从年组研究主题出发,结合自己教学中存在的显见问题,确立年组内教师的研究小专题:年组年组主题教师姓名教师主题低年组语文:提高低年段识字教学效率的方法策略研究。数学:提高低年段数学课堂效率的研究。赵庆娟如何提高学生的识字能力王春秀如何调动学生思维能力赵艳红运用生活实际,提高识字的效率郝秀芹如何提高计算能力中年组语文:如何有效提高学生阅读能力。数学:提高学生计算准确性的研究由凤霞类型新颖,掌握计算方法,提高准确性周红燕如何提高阅读能力梁雪兰精讲多练,掌握计算方法韩秀丽如何提高学生的阅读能力高年组语文:作文教学的实效性研究数学:提高学生解决实际问题能力的研究。王亚利多读多练,提高写作能力刘才如何在教学中培养学生的逻辑思维能力王畅如何提高运用数学知识解决实际问题邢冬梅在生活实践中提高作文能力小科组英语杨雪、孙丽星如何提高学生的听力水平姜滨如何提高学生的听说能力王大坤如何提高学生的写作能力美术时光培养学生艺术创新能力科学任万学、李永祥在教学中培养学生探究兴趣体育吴白歌、高长辉、齐艳霞、杨长余如何提高学生的基本技能品社张桂华、培养学生合作与探究的能力邱海山心理张秀萍培养学生良好的心态综合李红艳养成勤奋、积极的生活习惯。音乐赵庆花、李红丽培养学生的审美情趣三、活动时间2011年8月------2012年8月四、具体实施(一)理论学习,确定教研方案1、继续学习下发的《永吉县小学“主题教研”实施方案》、《主题教研的设想及实施意见》。《实施教研转型和开展主题教研的指导意见》、《团队主题教研与教师专业成长》,明确要求,了解主题教研开展的形式、内容、步骤和必要性。2、自我学习,查阅相关的主题教研资料开展学习。3、确立本学期主题教研工作的主攻方向,形成本学期个人主题教研研讨课课例。(二)结合主题,开展教研活动1、召开主题会议,让教师明确此次活动的目的意义。2、各年组上报作课题目,推选作课教师。3、集体备课、研讨,落实主题教研课。(三)反思总结、积累经验。1、结合活动积累相关材料(教案设计、案例分析、教学反思、评课等)2、发现教学中存在的问题及不足。3、研讨解决、采取相应改进措施。4、形成总结材料五、活动要求1、教导处要提前做好活动方案并及时下发到各教研组,便于提前做好准备。同时还要为本次活动提供全方位服务。2、各教研组要对本次活动给予大力支持和无私帮助,充分发挥集体备课作用,以保证课的质量,并协助做课教师做好一切课前准备。3.执教教师要深入学习“主题教研”学习资料,认真领会小教部对本项工作的指导,研究教材,紧扣研讨主题开展备课活动,能够为提高课堂效率提供可借鉴的方法或值得研讨的契机。4、为不影响学校整体教学秩序,各班级提前串好课以保证活动正常进行。5、学年、学科教师要按时参加听课评课活动,认真做好听课记录和评课意见,并积极参加互动研讨,活动后按时上交课例和反思材料。六、保证措施1、建立主题教研组织机构领导组:组长:冷艳冰副组长:王雪冬成员:常铁贤张玉晶实验组:组长:王雪冬副组长:常铁贤张玉晶成员:王畅郝秀琴姜滨王年韩秀丽赵庆花2、制定“主题教研”工作的相关制度,用以约束教师,使此项工作得以顺利开展。3、要把主题教研工作纳入学校考核方案。4、做好主题教研工作的材料整理和活动开展工作。5、坚持研究与教育教学相结合的原则,要使此工作获得教师普遍认同。官厅九年制学校2012年2月22日官厅小学“主题教研”实施方案官厅九年制学校2012年2月22日

1、当您付费下载文档后,您只拥有了使用权限,并不意味着购买了版权,文档只能用于自身使用,不得用于其他商业用途(如 [转卖]进行直接盈利或[编辑后售卖]进行间接盈利)。
2、本站所有内容均由合作方或网友上传,本站不对文档的完整性、权威性及其观点立场正确性做任何保证或承诺!文档内容仅供研究参考,付费前请自行鉴别。
3、如文档内容存在违规,或者侵犯商业秘密、侵犯著作权等,请点击“违规举报”。

碎片内容

主题教研工作实施方案201202

您可能关注的文档

确认删除?
VIP
微信客服
  • 扫码咨询
会员Q群
  • 会员专属群点击这里加入QQ群
客服邮箱
回到顶部