电脑桌面
添加小米粒文库到电脑桌面
安装后可以在桌面快捷访问

新人教版高中化学必修1化学计量在实验中的应用VIP免费

新人教版高中化学必修1化学计量在实验中的应用_第1页
1/9
新人教版高中化学必修1化学计量在实验中的应用_第2页
2/9
新人教版高中化学必修1化学计量在实验中的应用_第3页
3/9
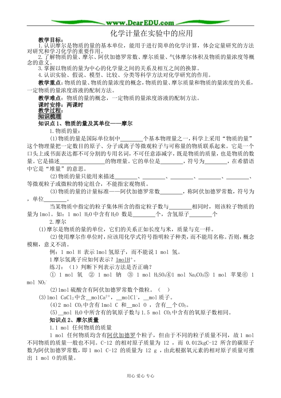
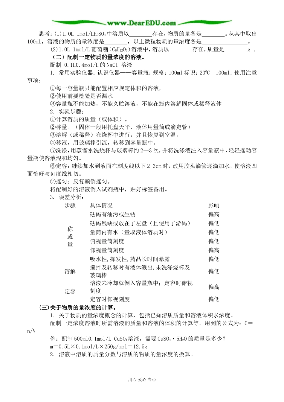
化学计量在实验中的应用教学目标:1.认识摩尔是物质的量的基本单位,能用于进行简单的化学计算,体会定量研究的方法对研究和学习化学的重要作用。2.了解物质的量、摩尔、阿伏加德罗常数、摩尔质量、气体摩尔体积及物质的量浓度等概念的意义。3.掌握以物质的量为中心的化学量之间的关系及相互之间的换算。4.认识实验、假说、模型、比较、分类等科学方法对化学研究的作用。教学重点:物质的量、物质的量浓度的概念,物质的量、摩尔质量和物质的量浓度的关系,一定物质的量浓度溶液的配制方法。教学难点:物质的量的概念,一定物质的量浓度溶液的配制方法。课时安排:两课时教学过程:知识梳理知识点1、物质的量及其单位——摩尔1.物质的量:(1)物质的量是国际单位制中个基本物理量之一,科学上采用“物质的量”这个物理量把一定数目的原子、分子或离子等微观粒子与可称量的物质联系起来。它是一个口头上或书面表达都不可分割的专用名词,不可任意添减字,既是物质的质量,也是物质的数量。它是描述的物理量。它的单位是,符号为,在希腊语中它是“堆量”的意思。(2)物质的量只能用来描述、、、、、等微观粒子或微粒的特定组合,不能指宏观物质。(3)物质的量的计量标准——阿伏加德罗常数,称阿伏加德罗常数,符号为,单位。当某物质中指定的粒子集体所含的指定粒子数与相同时,则该粒子物质的量为1mol。如:1molH2O中含有H2O数是个,含氢原子个2.摩尔(1)摩尔是物质的量的单位,它们的关系正如长度与米,质量与克一样。(2)使用摩尔作单位时,应该用化学式符号指明粒子种类,而不能用名称。否则,概念模糊,意义不清。例:1molH表示1mol氢原子,而不能说1mol氢。1摩尔氢离子应如何表示?1molH+。练习:(1)判断下列表示方法是否正确?①1mol氧②1mol钠③1molH2SO4④1molNa2CO3⑤1mol苹果⑥1molNO3-(2)1mol硫酸含有阿伏加德罗常数个微粒。()(3)1molCaCl2中含_molCa2+,_molCl-,_mol质子。(4)2molCO2中含有1molC和_molO,含有_个CO2。(5)_molH2O中所含有的氧原子数与1.5molCO2中含有的氧原子数相同。知识点2、摩尔质量1.1mol任何物质的质量1mol任何物质均含有阿伏加德罗个粒子,但由于不同的粒子质量不同,故1mol不同物质的质量一般也不同。C-12的相对原子质量为12,而0.012kgC-12所含的碳原子数为阿伏加德罗常数,即1molC-12的质量为12g,由此根据氧元素的相对原子质量可推出1molO的质量。用心爱心专心练习:1molH、H2、O、O2、Na、Na+、SO42-的质量分别是多少?2.摩尔质量:单位物质的量的物质所具有的质量叫做摩尔质量。摩尔质量在数值上等于1摩尔物质的质量。练习:(1)Fe、Fe2+、Fe3+的摩尔质量为。(2)O2和H2SO4的摩尔质量分别为g/mol、98。(3)NH4+,H2PO4—的摩尔质量分别为、。思考:物质的式量,物质的摩尔质量,1mol物质的质量三者的区别和联系如:O2的式量为,摩尔质量,1molO2的质量。[归纳总结]物质的量、质量、摩尔质量、微粒数、阿伏加德罗常数的换算关系知识点3.物质的质量、物质的量、粒子数三者之间的关系利用阿伏加德罗常数和物质的摩尔质量,可进行三者的相互求算。知识点4、气体摩尔体积1、追根寻源:决定物质体积大小的因素①在粒子数目相同的情况下,物质体积的大小主要决定于微粒的大小和微粒之间的平均距离。当粒子之间的距离很小时,物质的体积就主要决定于微粒间的大小;当粒子间的距离比较大时,物质的体积就主要决定于微粒间的平均距离。②气体体积的大小主要决定于气体分子的平均距离。③气体的体积与温度、压强等外界条件有怎样的关系?在其他条件不变时,温度越高,气体体积越大;压强越大,气体体积越小。2、气体摩尔体积:①定义:在一定的温度和压强下,单位物质的量的物质所占有的体积。表达式:Vm=V/n,常用单位:L/mol标况下,气体的摩尔体积约为22.4L/mol,这是在特定条件下的气体摩尔体积。②使用标况下气体摩尔体积应注意:a、条件:标准状况;b、单位:L/mol;c、适用范围:气体;d、数值约为22.4L/mol③应用气体摩尔体积(标况)计算的几种情况:气体体积V物质的量n质量m摩尔质量M密度ρ式量MrⅠ、据气体体积求其物质的...

1、当您付费下载文档后,您只拥有了使用权限,并不意味着购买了版权,文档只能用于自身使用,不得用于其他商业用途(如 [转卖]进行直接盈利或[编辑后售卖]进行间接盈利)。
2、本站所有内容均由合作方或网友上传,本站不对文档的完整性、权威性及其观点立场正确性做任何保证或承诺!文档内容仅供研究参考,付费前请自行鉴别。
3、如文档内容存在违规,或者侵犯商业秘密、侵犯著作权等,请点击“违规举报”。

碎片内容

新人教版高中化学必修1化学计量在实验中的应用

您可能关注的文档

远洋启航书店+ 关注
实名认证
内容提供者

从事历史教学,热爱教育,高度负责。

确认删除?
VIP
微信客服
  • 扫码咨询
会员Q群
  • 会员专属群点击这里加入QQ群
客服邮箱
回到顶部