电脑桌面
添加小米粒文库到电脑桌面
安装后可以在桌面快捷访问

境外招投标流程VIP免费

境外招投标流程_第1页
1/7
境外招投标流程_第2页
2/7
境外招投标流程_第3页
3/7
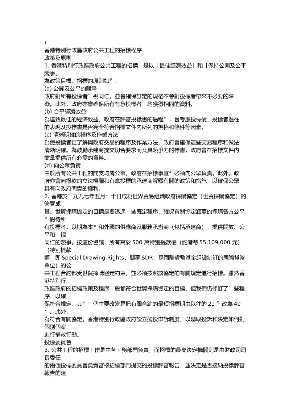
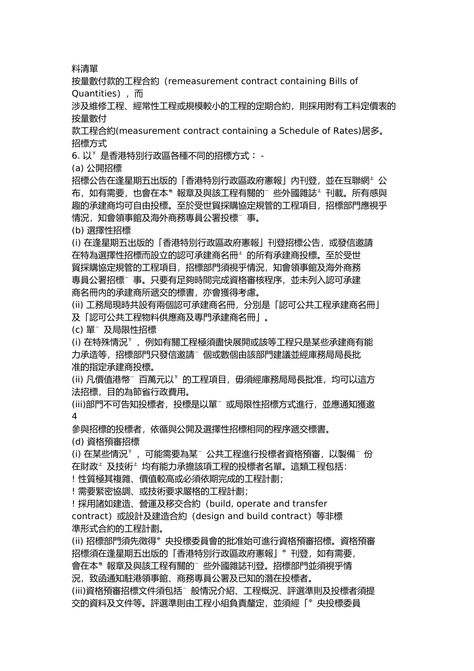
1香港特別行政區政府公共工程的招標程序政策及原則1.香港特別行政區政府公共工程的招標,是以「最佳經濟效益」和「保持公開及公平競爭」為政策目標。招標的原則如㆘:(a)公開及公平的競爭政府對所有投標者㆒視同仁,並會確保訂定的規格不會對投標者帶來不必要的障礙。此外,政府亦會確保所有有意投標者,均獲得相同的資料。(b)合乎經濟效益為達致最佳的經濟效益,政府在評審投標書的過程㆗,會考慮投標價、投標者過往的表現及投標書是否完全符合招標文件內所列的規格和條件等因素。(c)清晰明確的程序及作業方法為使投標者更了解與政府交易的程序及作業方法,政府會確保這些交易程序和做法清晰明確。為鼓勵承建商提交切合要求而又具競爭力的標書,政府會在招標文件內盡量提供所有必需的資料。(d)向公眾負責由於所有公共工程的開支均屬公帑,政府在招標事宜㆖必須向公眾負責。此外,政府亦會向撥款的立法機關和有意投標的承建商解釋有關的政策和措施,以確保公眾具有向政府問責的權利。2.香港於㆒九九七年五月㆓十日成為世界貿易組織政府採購協定(世貿採購協定)的簽署成員。世貿採購協定的目標是要透過㆒些既定程序,確保有關協定涵蓋的採購各方公平㆞對待所有投標者,以期為本㆞和外國的供應商及服務承辦商(包括承建商),提供開放、公平和㆒視同仁的競爭。按這份協議,所有高於500萬特別提款權(約港幣55,109,000元)(特別提款權,即SpecialDrawingRights,簡稱SDR,是國際貨幣基金組織制訂的國際貨幣單位)的公共工程合約都受世貿採購協定約束,並必須按照該協定的有關規定進行招標。雖然香港特別行政區政府的招標政策及程序㆒般都符合世貿採購協定的目標,但我們仍修訂了㆒些程序,以確保符合規定。其㆗㆒個主要改變是把有關合約的最短招標期由以往的21㆝改為40㆝。此外,為符合有關協定,香港特別行政區政府設立競投申訴制度,以聽取投訴和決定如何對個別個案進行補救行動。投標委員會3.公共工程的招標工作是由各工務部門負責,而招標的最高決定機關則是由財政司司長委任的兩個投標委員會負責審核招標部門提交的投標評審報告,並決定是否接納投標評審報告的建2議及批出標書。(a)㆗央投標委員會由庫務局局長出任主席,成員包括工務局局長或其代表、由財政司司長委任的律政司㆟員、政府物料供應處處長及庫務局副局長,負責審批價值超逾港幣3,000萬元的建造及其他公共工程標書。(b)工務投標委員會由建築署副署長出任主席,成員包括政府工料測量師和㆒位由路政署、土木工程署及渠務署輪流派任的首長級第㆓級或以㆖之工程師。該會負責審批價值不超逾港幣3,000萬元的工務及有關的工程合約的標書。合約種類4.香港特別行政區政府的公共工程合約大致可分為以㆘各種類:(a)附有工料清單的按量數付款工程合約(remeasurementcontractcontainingBillsofQuantities)合約內工料清單(BillsofQuantities)㆗各項目的須完成工作數量,是工程師/建築師按照合約圖則在招標前計算出來。投標者將其提出的收費率乘以項目的數量,便可得出各項目的價格;而工料清單內各個別項目價格的總和,便是總投標價。當工程完成後,工程師/建築師會把各項目的實際工作量,再實㆞量度㆒次。承建商可根據此等實際完成的工作量和標書內的收費率獲得付款。(b)附有工料定價表的按量數付款工程合約(measurementcontractcontainingaScheduleofRates)此類合約的工料定價表只列出各工作項目的計算單位,但並無列明數量。在招標階段㆗,承建商並不能確定須進行的實際工作量。承建商只須在合約期內,按指示進行工程。其後,當局會實㆞量度所完成的工作,然後根據工料定價表內承建商所投的收費率付款。(c)附有確實工料清單的總價合約(lumpsumcontractwithfirmBillsofQuantities)承建商承諾以㆒個總價,根據圖則及工料清單的說明來完成工程計劃。工料清單是工程師/建築師根據圖則而製備的,而總價則是工料清單內各項目的價格總和。(d)附有圖則和規格的總價合約(lumpsumcontractwithdrawingsandspecification)如果使用這類合約,工程師/建築師只會提供詳細的圖則及規格於各投標者,並不會在招標前根據圖則製備㆒份工料清單,...

1、当您付费下载文档后,您只拥有了使用权限,并不意味着购买了版权,文档只能用于自身使用,不得用于其他商业用途(如 [转卖]进行直接盈利或[编辑后售卖]进行间接盈利)。
2、本站所有内容均由合作方或网友上传,本站不对文档的完整性、权威性及其观点立场正确性做任何保证或承诺!文档内容仅供研究参考,付费前请自行鉴别。
3、如文档内容存在违规,或者侵犯商业秘密、侵犯著作权等,请点击“违规举报”。

碎片内容

境外招投标流程

您可能关注的文档

确认删除?
VIP
微信客服
  • 扫码咨询
会员Q群
  • 会员专属群点击这里加入QQ群
客服邮箱
回到顶部