电脑桌面
添加小米粒文库到电脑桌面
安装后可以在桌面快捷访问

部编版八上古诗文理解性默写及文学常识填空VIP免费

部编版八上古诗文理解性默写及文学常识填空_第1页
1/10
部编版八上古诗文理解性默写及文学常识填空_第2页
2/10
部编版八上古诗文理解性默写及文学常识填空_第3页
3/10
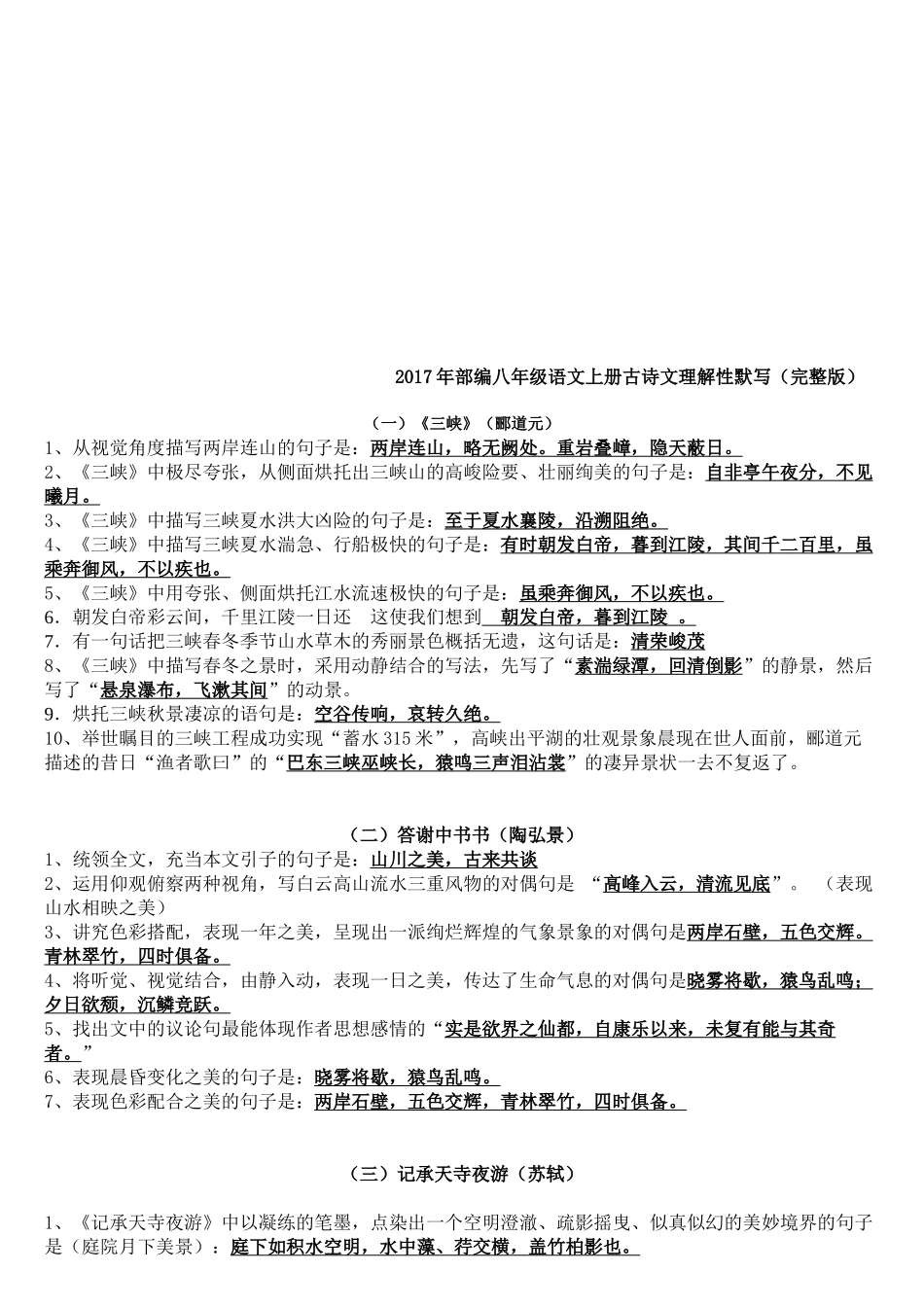
2017年部编八年级语文上册古诗文理解性默写(完整版)(一)《三峡》(郦道元)1、从视觉角度描写两岸连山的句子是:两岸连山,略无阙处。重岩叠嶂,隐天蔽日。2、《三峡》中极尽夸张,从侧面烘托出三峡山的高峻险要、壮丽绚美的句子是:自非亭午夜分,不见曦月。3、《三峡》中描写三峡夏水洪大凶险的句子是:至于夏水襄陵,沿溯阻绝。4、《三峡》中描写三峡夏水湍急、行船极快的句子是:有时朝发白帝,暮到江陵,其间千二百里,虽乘奔御风,不以疾也。5、《三峡》中用夸张、侧面烘托江水流速极快的句子是:虽乘奔御风,不以疾也。6.朝发白帝彩云间,千里江陵一日还这使我们想到朝发白帝,暮到江陵。7.有一句话把三峡春冬季节山水草木的秀丽景色概括无遗,这句话是:清荣峻茂8、《三峡》中描写春冬之景时,采用动静结合的写法,先写了“素湍绿潭,回清倒影”的静景,然后写了“悬泉瀑布,飞漱其间”的动景。9.烘托三峡秋景凄凉的语句是:空谷传响,哀转久绝。10、举世瞩目的三峡工程成功实现“蓄水315米”,高峡出平湖的壮观景象晨现在世人面前,郦道元描述的昔日“渔者歌曰”的“巴东三峡巫峡长,猿鸣三声泪沾裳”的凄异景状一去不复返了。(二)答谢中书书(陶弘景)1、统领全文,充当本文引子的句子是:山川之美,古来共谈2、运用仰观俯察两种视角,写白云高山流水三重风物的对偶句是“高峰入云,清流见底”。(表现山水相映之美)3、讲究色彩搭配,表现一年之美,呈现出一派绚烂辉煌的气象景象的对偶句是两岸石壁,五色交辉。青林翠竹,四时俱备。4、将听觉、视觉结合,由静入动,表现一日之美,传达了生命气息的对偶句是晓雾将歇,猿鸟乱鸣;夕日欲颓,沉鳞竞跃。5、找出文中的议论句最能体现作者思想感情的“实是欲界之仙都,自康乐以来,未复有能与其奇者。”6、表现晨昏变化之美的句子是:晓雾将歇,猿鸟乱鸣。7、表现色彩配合之美的句子是:两岸石壁,五色交辉,青林翠竹,四时俱备。(三)记承天寺夜游(苏轼)1、《记承天寺夜游》中以凝练的笔墨,点染出一个空明澄澈、疏影摇曳、似真似幻的美妙境界的句子是(庭院月下美景):庭下如积水空明,水中藻、荇交横,盖竹柏影也。2、点明主旨,抒发作者感慨,表达作者旷达情怀的语句:但少闲人如吾两人耳。3、《记承天寺夜游》中表露作者复杂而又旷达心境的句子是:何夜无月?何处无竹柏?但少闲人如吾两人者耳。(四)与朱元思书(吴均)1、文中从侧面表现江水清澈的句子是:游鱼细石,直视无碍。2、文中与“有时朝发白帝,暮到江陵,其间千二百里,虽乘奔御风,不以疾也”有异曲同工之妙的(比喻、夸张)句子是:急湍甚箭,猛浪若奔。3、文中描述作者乘船自富阳至桐庐沿途所见,历历如画,令人有同行亲见之感。同时,也表现出他沉湎于山水的生活情趣。以简练传神的笔法从静态和动态两方面描写了富春江的异水。水色、水深、水清、水急都突出了“异”的特点的句子是:水皆缥碧,千丈见底;游鱼细石,直视无碍。急湍甚箭,猛浪若奔。4、文中赋予静止的山以奋发向上的无穷生命力的四句是:负势竞上,互相轩邈;争高直指,千百成峰。5、表达作者对富春江奇山异水的赞美、留恋以及鄙弃功名、淡泊名利的思想感情的句子是:鸢飞戾天者,望峰息心;经纶世务者,窥谷忘反。6、文中抒发了作者爱慕自然、避世退隐的高洁志趣的句子是:鸢飞戾天者,望峰息心;经纶世务者,窥谷忘反。(五)野望(王绩)1、点明时间地点和事件,并表现诗人百无聊赖的彷徨心情的句子:东皋薄暮望,徙倚欲何依。新-课-标-第-一-网2、《野望》中运用对偶手法描写傍晚时分,遥望山野,满目浓浓秋意的对偶句(写景句):树树皆秋色,山山唯落晖。3、以动写静,衬托出秋日晚景的安详与宁静,也写出了放牧和打猎的人各自随愿而归的句子是:牧人驱犊返,猎马带禽归。4、王绩在《野望》中引用典故,追古怀伤,在萧瑟恬静的景色描写中表现诗人身处乱世,前途无望,孤独抑郁心情的句子是:相顾无相识,长歌怀采薇。(六)黄鹤楼(崔颢)1、唐代诗人崔颢在《黄鹤楼》中记述神话传说,抒发诗人对于岁月流逝,世事沧桑的感慨的句子:黄鹤一去不复返,白云千载空悠悠。2...

1、当您付费下载文档后,您只拥有了使用权限,并不意味着购买了版权,文档只能用于自身使用,不得用于其他商业用途(如 [转卖]进行直接盈利或[编辑后售卖]进行间接盈利)。
2、本站所有内容均由合作方或网友上传,本站不对文档的完整性、权威性及其观点立场正确性做任何保证或承诺!文档内容仅供研究参考,付费前请自行鉴别。
3、如文档内容存在违规,或者侵犯商业秘密、侵犯著作权等,请点击“违规举报”。

碎片内容

部编版八上古诗文理解性默写及文学常识填空

您可能关注的文档

确认删除?
VIP
微信客服
  • 扫码咨询
会员Q群
  • 会员专属群点击这里加入QQ群
客服邮箱
回到顶部