电脑桌面
添加小米粒文库到电脑桌面
安装后可以在桌面快捷访问

高中数学第一章算法案例第一课时人教版必修三VIP免费

高中数学第一章算法案例第一课时人教版必修三_第1页
1/4
高中数学第一章算法案例第一课时人教版必修三_第2页
2/4
高中数学第一章算法案例第一课时人教版必修三_第3页
3/4
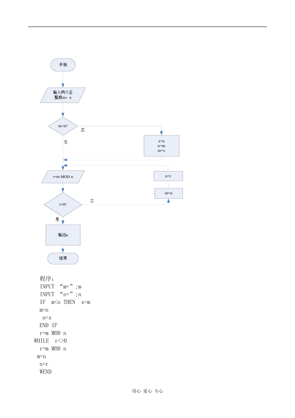
1.3.1辗转相除法与更相减损术(1)教学目标(a)知识与技能1.理解辗转相除法与更相减损术中蕴含的数学原理,并能根据这些原理进行算法分析。2.基本能根据算法语句与程序框图的知识设计完整的程序框图并写出算法程序。(b)过程与方法在辗转相除法与更相减损术求最大公约数的学习过程中对比我们常见的约分求公因式的方法,比较它们在算法上的区别,并从程序的学习中体会数学的严谨,领会数学算法计算机处理的结合方式,初步掌握把数学算法转化成计算机语言的一般步骤。(c)情态与价值1.通过阅读中国古代数学中的算法案例,体会中国古代数学对世界数学发展的贡献。2.在学习古代数学家解决数学问题的方法的过程中培养严谨的逻辑思维能力,在利用算法解决数学问题的过程中培养理性的精神和动手实践的能力。(2)教学重难点重点:理解辗转相除法与更相减损术求最大公约数的方法。难点:把辗转相除法与更相减损术的方法转换成程序框图与程序语言。(3)学法与教学用具学法:在理解最大公约数的基础上去发现辗转相除法与更相减损术中的数学规律,并能模仿已经学过的程序框图与算法语句设计出辗转相除法与更相减损术的程序框图与算法程序。教学用具:电脑,计算器,图形计算器(4)教学设想(一)创设情景,揭示课题1.教师首先提出问题:在初中,我们已经学过求最大公约数的知识,你能求出18与30的公约数吗?2.接着教师进一步提出问题,我们都是利用找公约数的方法来求最大公约数,如果公约数比较大而且根据我们的观察又不能得到一些公约数,我们又应该怎样求它们的最大公约数?比如求8251与6105的最大公约数?这就是我们这一堂课所要探讨的内容。(二)研探新知1.辗转相除法例1求两个正数8251和6105的最大公约数。(分析:8251与6105两数都比较大,而且没有明显的公约数,如能把它们都变小一点,根据已有的知识即可求出最大公约数)解:8251=6105×1+2146显然8251的最大公约数也必是2146的约数,同样6105与2146的公约数也必是8251的约数,所以8251与6105的最大公约数也是6105与2146的最大公约数。6105=2146×2+18132146=1813×1+3331813=333×5+148333=148×2+37148=37×4+0则37为8251与6105的最大公约数。以上我们求最大公约数的方法就是辗转相除法。也叫欧几里德算法,它是由欧几里德在用心爱心专心公元前300年左右首先提出的。利用辗转相除法求最大公约数的步骤如下:第一步:用较大的数m除以较小的数n得到一个商q0和一个余数r0;第二步:若r0=0,则n为m,n的最大公约数;若r0≠0,则用除数n除以余数r0得到一个商q1和一个余数r1;第三步:若r1=0,则r1为m,n的最大公约数;若r1≠0,则用除数r0除以余数r1得到一个商q2和一个余数r2;……依次计算直至rn=0,此时所得到的rn-1即为所求的最大公约数。练习:利用辗转相除法求两数4081与20723的最大公约数(答案:53)2.更相减损术我国早期也有解决求最大公约数问题的算法,就是更相减损术。更相减损术求最大公约数的步骤如下:可半者半之,不可半者,副置分母·子之数,以少减多,更相减损,求其等也,以等数约之。翻译出来为:第一步:任意给出两个正数;判断它们是否都是偶数。若是,用2约简;若不是,执行第二步。第二步:以较大的数减去较小的数,接着把较小的数与所得的差比较,并以大数减小数。继续这个操作,直到所得的数相等为止,则这个数(等数)就是所求的最大公约数。例2用更相减损术求98与63的最大公约数.解:由于63不是偶数,把98和63以大数减小数,并辗转相减,即:98-63=3563-35=2835-28=728-7=2121-7=1414-7=7所以,98与63的最大公约数是7。练习:用更相减损术求两个正数84与72的最大公约数。(答案:12)3.比较辗转相除法与更相减损术的区别(1)都是求最大公约数的方法,计算上辗转相除法以除法为主,更相减损术以减法为主,计算次数上辗转相除法计算次数相对较少,特别当两个数字大小区别较大时计算次数的区别较明显。(2)从结果体现形式来看,辗转相除法体现结果是以相除余数为0则得到,而更相减损术则以减数与差相等而得到4.辗转相除法与更相减损术计算的程序框图及程序利用辗转相除法...

1、当您付费下载文档后,您只拥有了使用权限,并不意味着购买了版权,文档只能用于自身使用,不得用于其他商业用途(如 [转卖]进行直接盈利或[编辑后售卖]进行间接盈利)。
2、本站所有内容均由合作方或网友上传,本站不对文档的完整性、权威性及其观点立场正确性做任何保证或承诺!文档内容仅供研究参考,付费前请自行鉴别。
3、如文档内容存在违规,或者侵犯商业秘密、侵犯著作权等,请点击“违规举报”。

碎片内容

高中数学第一章算法案例第一课时人教版必修三

;绿洲书城+ 关注
实名认证
内容提供者

从事历史教学,热爱教育,高度负责。

确认删除?
VIP
微信客服
  • 扫码咨询
会员Q群
  • 会员专属群点击这里加入QQ群
客服邮箱
回到顶部