电脑桌面
添加小米粒文库到电脑桌面
安装后可以在桌面快捷访问

高中数学《几何体与三视图》说课稿 新人教A版必修2VIP免费

高中数学《几何体与三视图》说课稿 新人教A版必修2_第1页
1/4
高中数学《几何体与三视图》说课稿 新人教A版必修2_第2页
2/4
高中数学《几何体与三视图》说课稿 新人教A版必修2_第3页
3/4
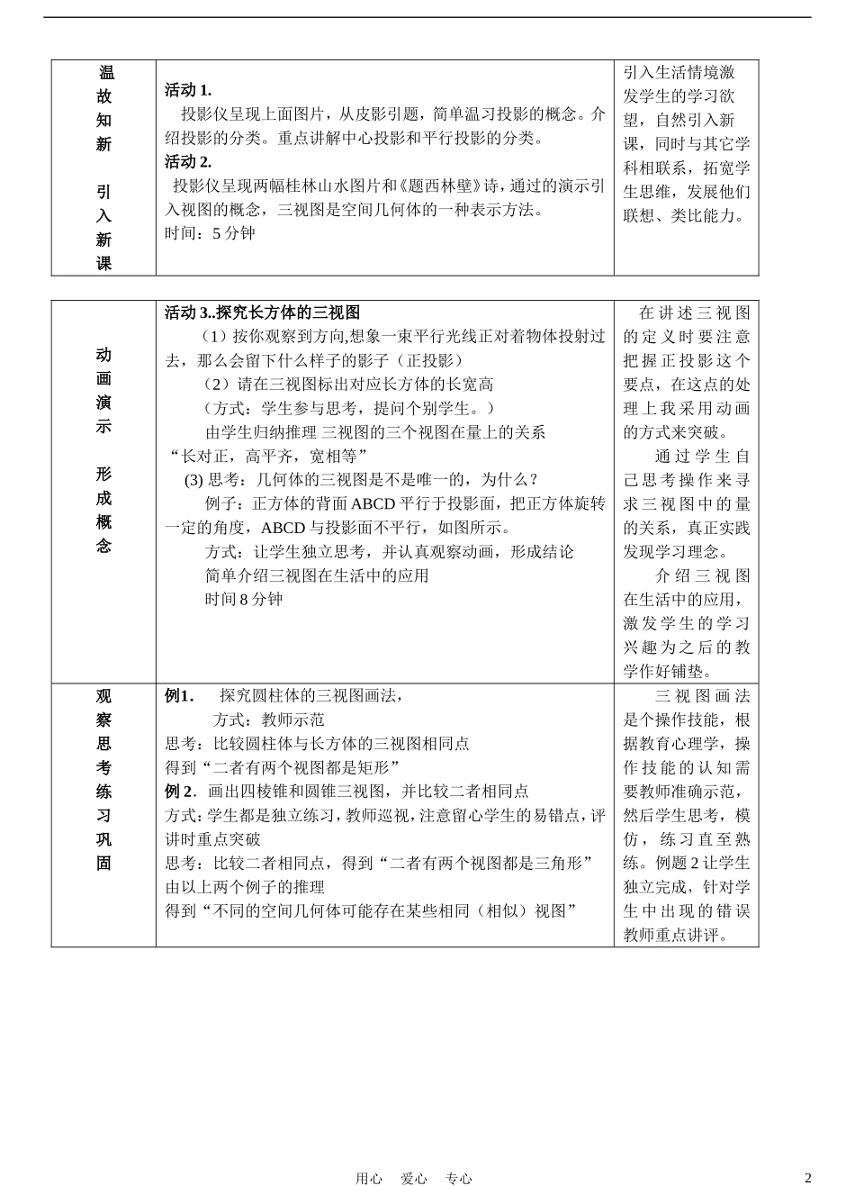
人教版必修二《几何体与三视图》说课稿一、说教材㈠、教材所处地位和作用:本节课是普通高中新课程人教版《必修2》第一章第二节第一课时的内容,是在学习空间几何体结构特征之后,直观图之前,尚未学习点、直线、平面位置关系的情况下教学的。三视图是空间几何体的一种表示形式,是立体几何的基础之一。学好三视图为学习直观图奠定基础,同时有利于培养学生空间想象能力,几何直观能力的,有利于培养学生学习立体几何的兴趣。㈡、学情分析(1)在义务教育阶段,学生已经初步接触了正方体,长方体的几何特征以及从不同的方向看物体得到不同的视图的方法。但是对于三视图的概念还不清晰(2)只接触了从空间几何体到三视图的单向转化,还无法准确的识别三视图的立体模型㈢、教学目标:⒈知识与技能:能画出简单空间图形(长方体,球,圆柱,圆锥,棱柱等等简易组合)的三视图,能识上述三视图表示的立体模型,从而进一步熟悉简单几何体的结构特征。⒉过程与方法:通过直观感知,操作确认,提高学生的空间想象能力、几何直观能力,培养学生的应用意识。⒊情感、态度与价值观:感受数学就在身边,提高学生的学习立体几何的兴趣,培养学生大胆创新、勇于探索、互相合作的精神。(四)、教学的重点和难点:重点:画出空间几何体的三视图,体会三视图的作用。难点:识别三视图所表示的空间几何体。二、说教法学法:1、教学方法和教学手段的运用:教材主编,刘绍学教授特别指出,在教学过程中应体现如下几个特点①“亲和力”②“问题性”③“思想性”④“联系性”根据《高中新课程实施指导》中“自主—合作—探索”的教学要求,针对本节课知识抽象、思维较大的特点,我采用的教法是直观教学法、启导发现法。在教学中,通过创设问题情境,充分调动学生学习的主动性,并引导启发学生动眼、动脑、动手。同时采用多媒体的教学手段,加强直观性和启发性,增大课堂容量,提高课堂效率。课前准备:电脑、投影仪、课件、柱、台、锥、球等实物模型。2、学法指导波利亚曾说过“学习任何知识的最佳途径都是由自己发现,因为这种发现,理解最深刻,也最容易掌握其中内在的规律、性质和联系。”根据本节课特点及学生的认知心理,学生在教师营造的“可探索”环境里,积极参与、通过自己的观察,想象,思考,实践,主动发现规律、获得知识,体验成功。学具:柱、台、锥、球的模型(课前用纸片制成或用实物)三、教学过程问题师生活动设计意图用心爱心专心1温故知新引入新课活动1.投影仪呈现上面图片,从皮影引题,简单温习投影的概念。介绍投影的分类。重点讲解中心投影和平行投影的分类。活动2.投影仪呈现两幅桂林山水图片和《题西林壁》诗,通过的演示引入视图的概念,三视图是空间几何体的一种表示方法。时间:5分钟引入生活情境激发学生的学习欲望,自然引入新课,同时与其它学科相联系,拓宽学生思维,发展他们联想、类比能力。动画演示形成概念活动3..探究长方体的三视图(1)按你观察到方向,想象一束平行光线正对着物体投射过去,那么会留下什么样子的影子(正投影)(2)请在三视图标出对应长方体的长宽高(方式:学生参与思考,提问个别学生。)由学生归纳推理三视图的三个视图在量上的关系“长对正,高平齐,宽相等”(3)思考:几何体的三视图是不是唯一的,为什么?例子:正方体的背面ABCD平行于投影面,把正方体旋转一定的角度,ABCD与投影面不平行,如图所示。方式:让学生独立思考,并认真观察动画,形成结论简单介绍三视图在生活中的应用时间8分钟在讲述三视图的定义时要注意把握正投影这个要点,在这点的处理上我采用动画的方式来突破。通过学生自己思考操作来寻求三视图中的量的关系,真正实践发现学习理念。介绍三视图在生活中的应用,激发学生的学习兴趣为之后的教学作好铺垫。观察思考练习巩固例1.探究圆柱体的三视图画法,方式:教师示范思考:比较圆柱体与长方体的三视图相同点得到“二者有两个视图都是矩形”例2.画出四棱锥和圆锥三视图,并比较二者相同点方式:学生都是独立练习,教师巡视,注意留心学生的易错点,评讲时重点突破思考:比较二者相同点,得到“二者有两个视图都是三角形”由...

1、当您付费下载文档后,您只拥有了使用权限,并不意味着购买了版权,文档只能用于自身使用,不得用于其他商业用途(如 [转卖]进行直接盈利或[编辑后售卖]进行间接盈利)。
2、本站所有内容均由合作方或网友上传,本站不对文档的完整性、权威性及其观点立场正确性做任何保证或承诺!文档内容仅供研究参考,付费前请自行鉴别。
3、如文档内容存在违规,或者侵犯商业秘密、侵犯著作权等,请点击“违规举报”。

碎片内容

高中数学《几何体与三视图》说课稿 新人教A版必修2

您可能关注的文档

确认删除?
VIP
微信客服
  • 扫码咨询
会员Q群
  • 会员专属群点击这里加入QQ群
客服邮箱
回到顶部