电脑桌面
添加小米粒文库到电脑桌面
安装后可以在桌面快捷访问

高中数学 模块复习课讲义 苏教版必修5-苏教版高二必修5数学教案VIP免费

高中数学 模块复习课讲义 苏教版必修5-苏教版高二必修5数学教案_第1页
1/8
高中数学 模块复习课讲义 苏教版必修5-苏教版高二必修5数学教案_第2页
2/8
高中数学 模块复习课讲义 苏教版必修5-苏教版高二必修5数学教案_第3页
3/8
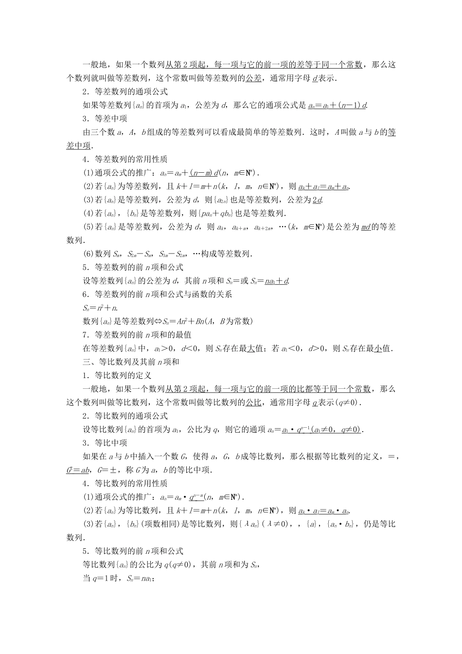
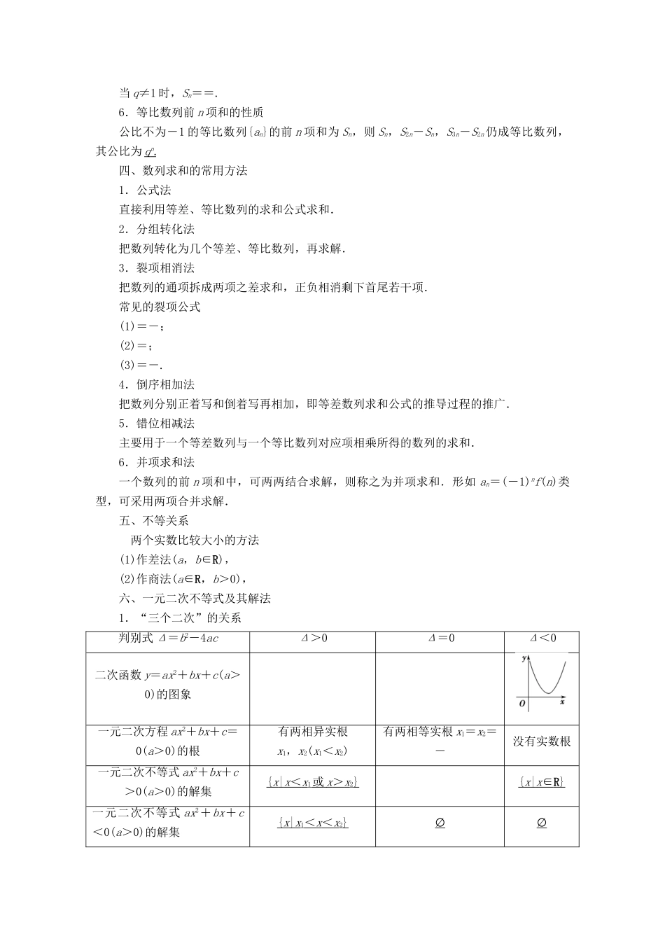
模块复习课一、正、余弦定理及其应用1.正弦定理、余弦定理在△ABC中,若角A,B,C所对的边分别是a,b,c,R为△ABC外接圆半径,则定理正弦定理余弦定理内容(1)===2R(2)a2=b2+c2-2bccos_A;b2=c2+a2-2cacos_B;c2=a2+b2-2abcos_C(3)a=2RsinA,b=2Rsin_B,c=2Rsin_C;(4)sinA=,sinB=,sinC=;(5)a∶b∶c=sin_A∶sin_B∶sin_C;(6)asinB=bsinA,bsinC=csinB,asinC=csinA(7)cosA=;cosB=;cosC=变形2.在△ABC中,已知a,b和A时,解的情况A为锐角A为钝角或直角图形关系式a=bsinAbsinA<a<ba≥ba>b解的个数一解两解一解一解3.三角形常用面积公式(1)S=a·ha(ha表示边a上的高);(2)S=absinC=acsinB=bcsinA;(3)S=r(a+b+c)(r为三角形内切圆半径).二、等差数列及其前n项和1.等差数列的定义一般地,如果一个数列从第2项起,每一项与它的前一项的差等于同一个常数,那么这个数列就叫做等差数列,这个常数叫做等差数列的公差,通常用字母d表示.2.等差数列的通项公式如果等差数列{an}的首项为a1,公差为d,那么它的通项公式是an=a1+(n-1)d.3.等差中项由三个数a,A,b组成的等差数列可以看成最简单的等差数列.这时,A叫做a与b的等差中项.4.等差数列的常用性质(1)通项公式的推广:an=am+(n-m)d(n,m∈N*).(2)若{an}为等差数列,且k+l=m+n(k,l,m,n∈N*),则ak+al=am+an.(3)若{an}是等差数列,公差为d,则{a2n}也是等差数列,公差为2d.(4)若{an},{bn}是等差数列,则{pan+qbn}也是等差数列.(5)若{an}是等差数列,公差为d,则ak,ak+m,ak+2m,…(k,m∈N*)是公差为md的等差数列.(6)数列Sm,S2m-Sm,S3m-S2m,…构成等差数列.5.等差数列的前n项和公式设等差数列{an}的公差为d,其前n项和Sn=或Sn=na1+d.6.等差数列的前n项和公式与函数的关系Sn=n2+n.数列{an}是等差数列⇔Sn=An2+Bn(A,B为常数)7.等差数列的前n项和的最值在等差数列{an}中,a1>0,d<0,则Sn存在最大值;若a1<0,d>0,则Sn存在最小值.三、等比数列及其前n项和1.等比数列的定义一般地,如果一个数列从第2项起,每一项与它的前一项的比都等于同一个常数,那么这个数列叫做等比数列,这个常数叫做等比数列的公比,通常用字母q表示(q≠0).2.等比数列的通项公式设等比数列{an}的首项为a1,公比为q,则它的通项an=a1·qn-1(a1≠0,q≠0).3.等比中项如果在a与b中插入一个数G,使得a,G,b成等比数列,那么根据等比数列的定义,=,G2=ab,G=±,称G为a,b的等比中项.4.等比数列的常用性质(1)通项公式的推广:an=am·qn-m(n,m∈N*).(2)若{an}为等比数列,且k+l=m+n(k,l,m,n∈N*),则ak·al=am·an.(3)若{an},{bn}(项数相同)是等比数列,则{λan}(λ≠0),,{a},{an·bn},仍是等比数列.5.等比数列的前n项和公式等比数列{an}的公比为q(q≠0),其前n项和为Sn,当q=1时,Sn=na1;当q≠1时,Sn==.6.等比数列前n项和的性质公比不为-1的等比数列{an}的前n项和为Sn,则Sn,S2n-Sn,S3n-S2n仍成等比数列,其公比为qn.四、数列求和的常用方法1.公式法直接利用等差、等比数列的求和公式求和.2.分组转化法把数列转化为几个等差、等比数列,再求解.3.裂项相消法把数列的通项拆成两项之差求和,正负相消剩下首尾若干项.常见的裂项公式(1)=-;(2)=;(3)=-.4.倒序相加法把数列分别正着写和倒着写再相加,即等差数列求和公式的推导过程的推广.5.错位相减法主要用于一个等差数列与一个等比数列对应项相乘所得的数列的求和.6.并项求和法一个数列的前n项和中,可两两结合求解,则称之为并项求和.形如an=(-1)nf(n)类型,可采用两项合并求解.五、不等关系两个实数比较大小的方法(1)作差法(a,b∈R),(2)作商法(a∈R,b>0),六、一元二次不等式及其解法1.“三个二次”的关系判别式Δ=b2-4acΔ>0Δ=0Δ<0二次函数y=ax2+bx+c(a>0)的图象一元二次方程ax2+bx+c=0(a>0)的根有两相异实根x1,x2(x1<x2)有两相等实根x1=x2=-没有实数根一元二次不等式ax2+bx+c>0(a>0)的解集{x|x<x1或x>x2}{x|x∈R}一元二...

1、当您付费下载文档后,您只拥有了使用权限,并不意味着购买了版权,文档只能用于自身使用,不得用于其他商业用途(如 [转卖]进行直接盈利或[编辑后售卖]进行间接盈利)。
2、本站所有内容均由合作方或网友上传,本站不对文档的完整性、权威性及其观点立场正确性做任何保证或承诺!文档内容仅供研究参考,付费前请自行鉴别。
3、如文档内容存在违规,或者侵犯商业秘密、侵犯著作权等,请点击“违规举报”。

碎片内容

高中数学 模块复习课讲义 苏教版必修5-苏教版高二必修5数学教案

您可能关注的文档

;绿洲书城+ 关注
实名认证
内容提供者

从事历史教学,热爱教育,高度负责。

相关文档

确认删除?
VIP
微信客服
  • 扫码咨询
会员Q群
  • 会员专属群点击这里加入QQ群
客服邮箱
回到顶部