电脑桌面
添加小米粒文库到电脑桌面
安装后可以在桌面快捷访问

(部编)初中语文人教2011课标版七年级下册20古代诗歌五首VIP免费

(部编)初中语文人教2011课标版七年级下册20古代诗歌五首_第1页
1/3
(部编)初中语文人教2011课标版七年级下册20古代诗歌五首_第2页
2/3
(部编)初中语文人教2011课标版七年级下册20古代诗歌五首_第3页
3/3
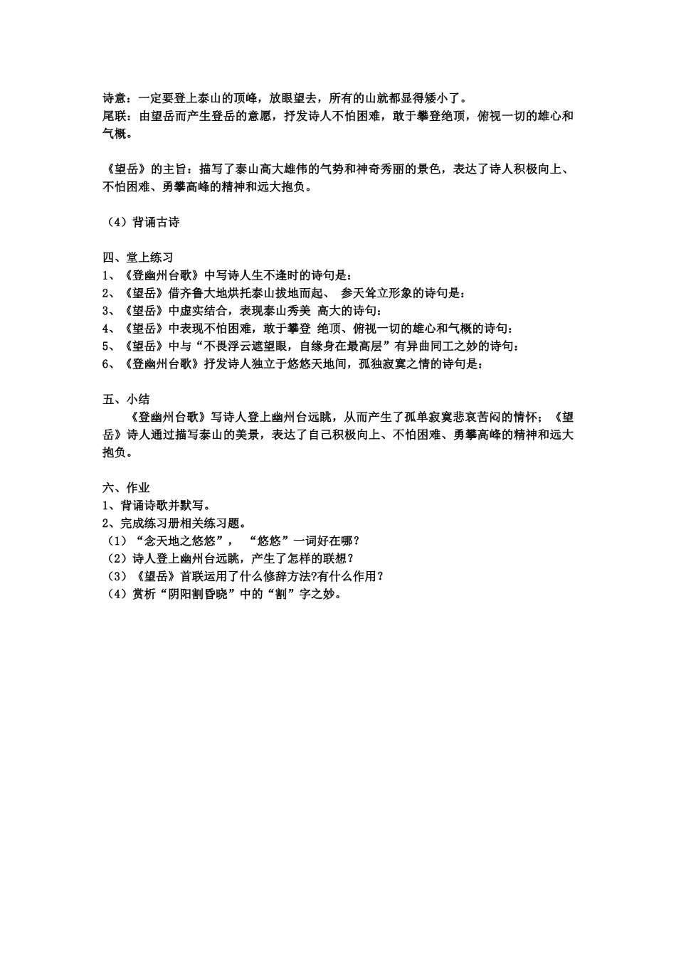
20古代诗歌五首(第一课时)年级:七年级下册授课教师:李小梅学习目标:1、有感情地朗读诗歌,并背诵。(重点)2、体会诗人表达的情感。(重点)3、领会诗歌的意思,赏析诗句。(难点)教学工具:多媒体教学方法:以读为主,在读的基础上理解诗意及体会诗人的所要抒发的情感,并学习赏析诗歌。课时安排:2课时一、小测。二、导入,出示学习目标三、学习《登幽州台歌》1、了解作者及写作背景陈子昂(约659—700),字伯玉,梓州射洪(今属四川)人,唐代文学家。陈子昂是唐诗革新的前驱者。其诗思想充实,语言刚健质朴,对唐代诗歌影响巨大,有诗集《感遇诗》《陈伯玉集》等传世。这首诗写于武则天万岁通天元年,当时,武则天命建安王武攸宜征伐契丹,陈子昂任右拾遗参谋军事。武攸宜缺乏谋略,军事失利,陈子昂屡次进言,不仅不被采纳,反把他降为军曹。诗人在极度苦闷忧愤的情况下,陈子昂登上了燕昭王为招贤纳士而建的幽州台写下了这首《登幽州台歌》。2、整体感知(1)听录音,把不理解的字、词、句标注出来。(2)正音,划分节奏,指导朗诵。前/不见/古人,后/不见/来者。念/天地/之/悠悠,独/怆然/而/涕下。(3)了解诗意及诗的主旨。第一句:前:过去后:未来古人、来者:那些能够礼贤下士的圣君。诗意:像燕昭王那样古代贤君不复可见,后来的明君来不及见到。内容:写出诗人生不逢时、怀才不遇的境遇。第二句:念:想到悠悠:形容时间的久远和空间的广大。怆然:悲伤的样子。涕:指眼泪。诗意:登台远眺,想到茫茫宇宙,天长地久,不禁感到孤单寂寞,止不住满怀悲伤热泪纷纷。内容:直抒胸臆,抒发孤单寂寞悲哀苦闷的情怀主旨:写出诗人生不逢时、怀才不遇的境遇,抒发孤单寂寞悲哀苦闷的情怀。(4)背诵古诗四、学习《望岳》1、了解作者及写作背景杜甫(712-770),字子美,自号少陵野老,世称“杜工部”、“杜少陵”等,河南府巩县人,唐代伟大的现实主义诗人,被世人尊为“诗圣”,其诗被称为“诗史”。他忧国忧民,人格高尚,约1400余首诗被保留了下来,诗艺精湛,在中国古典诗歌中备受推崇,影响深远。代表作有“三吏”“三别”等。唐玄宗开元二十三年,诗人到洛阳应进士,结果落第而归,开始过一种不羁的漫游生活。作者北游齐、赵,《望岳》这首诗就是在漫游途中所作。2整体感知(1)听录音,把不理解的字、词、句标注出来。(2)正音,划分节奏,指导朗诵。岱宗/夫如何?齐鲁/青/未了。造化/钟神秀,阴阳/割/昏晓。荡胸/生曾云,决眦/入/归鸟。会当/凌绝顶,一览/众山/小。(3)了解诗意及诗的主旨。首联:岱宗/夫如何?齐鲁/青/未了。岱宗:指泰山,旧时认为泰山为五岳之首,为众山所宗。五岳:东岳泰山(雄)、南岳衡山(秀)、西岳华山(险)、北岳恒山(奇)、中岳嵩山(峻)诗意:泰山到底怎么样呢?它苍翠的山色在齐鲁大地上连绵不尽。内容:写远望泰山的整体形象绵延高大颔联:造化/钟神秀,阴阳/割/昏晓。造化:指天地、大自然。钟:聚集。阴:山的北面。阳:山的南面。诗意:大自然将神奇和秀丽集中于泰山,山的南北两面,一面明亮,一面昏暗,截然不同。内容:写近望泰山神奇秀丽巍峨高大颈联:荡胸/生曾云,决眦/入/归鸟。荡胸:心胸震荡。曾:同“层”。眼角(几乎)要裂开。这是由于极力张大眼睛远望飞鸟归林所致。诗意:(望着)层云叠起,不禁心胸震荡,目送飞鸟归林,眼角几乎要裂开。颈联:写细望泰山的景物及诗人的感受尾联:会当/凌绝顶,一览/众山/小。会当:终当,终要。凌:登上。诗意:一定要登上泰山的顶峰,放眼望去,所有的山就都显得矮小了。尾联:由望岳而产生登岳的意愿,抒发诗人不怕困难,敢于攀登绝顶,俯视一切的雄心和气概。《望岳》的主旨:描写了泰山高大雄伟的气势和神奇秀丽的景色,表达了诗人积极向上、不怕困难、勇攀高峰的精神和远大抱负。(4)背诵古诗四、堂上练习1、《登幽州台歌》中写诗人生不逢时的诗句是:2、《望岳》借齐鲁大地烘托泰山拔地而起、参天耸立形象的诗句是:3、《望岳》中虚实结合,表现泰山秀美高大的诗句:4、《望岳》中表现不怕困难,敢于攀登绝顶、俯视一切的雄心和气概的诗句:5、《望岳》中与...

1、当您付费下载文档后,您只拥有了使用权限,并不意味着购买了版权,文档只能用于自身使用,不得用于其他商业用途(如 [转卖]进行直接盈利或[编辑后售卖]进行间接盈利)。
2、本站所有内容均由合作方或网友上传,本站不对文档的完整性、权威性及其观点立场正确性做任何保证或承诺!文档内容仅供研究参考,付费前请自行鉴别。
3、如文档内容存在违规,或者侵犯商业秘密、侵犯著作权等,请点击“违规举报”。

碎片内容

(部编)初中语文人教2011课标版七年级下册20古代诗歌五首

您可能关注的文档

教育精品店+ 关注
实名认证
内容提供者

优良的服务

确认删除?
VIP
微信客服
  • 扫码咨询
会员Q群
  • 会员专属群点击这里加入QQ群
客服邮箱
回到顶部