电脑桌面
添加小米粒文库到电脑桌面
安装后可以在桌面快捷访问

(部编)初中语文人教2011课标版七年级下册《一棵小桃树》教案-(2)VIP免费

(部编)初中语文人教2011课标版七年级下册《一棵小桃树》教案-(2)_第1页
1/4
(部编)初中语文人教2011课标版七年级下册《一棵小桃树》教案-(2)_第2页
2/4
(部编)初中语文人教2011课标版七年级下册《一棵小桃树》教案-(2)_第3页
3/4
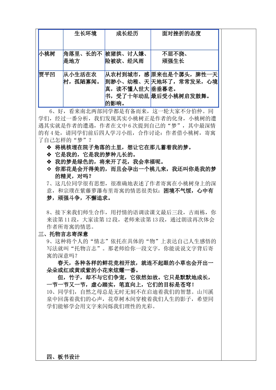
教学活动案学科语文年级七年级设计者作课教师蔡小毛时间课题18、一棵小桃树计划学时2课时重点比较小桃树的成长和“我”的人生经历,领会小桃树的深刻内涵,进一步学习托物言志的写法。课标要求加深对生活、人生的理解和感悟;进一步培养语感,养成对语言文字进行品味的能力和习惯;学会体察并探究文中的思想感情及人文精神,从而受到正确的人生态度、情感价值观的教育,提高人文素养。课时目标1、自主阅读,梳理文章结构层次。2、品析描写小桃树的语句,体会作者对小桃树的独特情感。引桥突破通过比较分析,加强对文章内容和主旨的理解。教法比较阅读法学法自主、合作探究教学内容及过程群体智慧设计个性化批注一、激趣导入也许前方的路一片黑暗,但远行的人们用梦想,来点亮自己的内心。古希腊伟大的哲学家苏格拉底说:“世界上最快乐的事,莫过于为梦想而奋斗。”今天,老师就和同学们一起走近当代著名作家贾平凹的《一棵小桃树》,来了解作者追梦过程中一段心路历程。二、比较阅读析内容1、请同学们用舒缓、深情的语调朗读全文,同时还要注意,作者在文中共有9次写道“我的小桃树”,请同学们在文中找出并圈划,边读边初步体会这其中包含的深情。2、好,同学们,今天我们主要通过比较阅读法来学习本文,比较分析,能加强对文章内容和主旨的理解。我们要让小桃树进行三组对比:(1)小桃树与紫藤萝(2)小桃树与爷爷的盆景(3)小桃树与贾平凹按照我们课堂的惯例,老师把同学们分成南北两部,所有问题的探讨南部和北部都要进行比赛,大家可要加油哦!我们先来看第一组对比,请同学们结合《紫藤萝瀑布》《一棵小桃树》两篇课文,完成下列表格,时间8分钟。(1)小桃树VS紫藤萝不幸遭遇经历风雨后小桃树角落里、被遗忘、被猪拱、讨人嫌、遭风雨、花零落百折不挠、欲绽的花苞紫藤萝花朵稀落、伶仃、东一穗西一串紫色的万花灿烂的花瀑3、嗯,从刚才的表现看,南部三个小组的同学似乎略胜一筹,北部同学加油哦!接下来我们来完成第二组对比,小桃树与爷爷的盆景,时间5分钟。(2)小桃树VS爷爷的盆景外形待遇结局小桃树弱小、猥琐、委屈、瘦瘦黄黄被猪拱、讨人嫌、险被砍顽强与风雨搏斗、绽放花苞爷爷的盆景花事极盛远近的人都来赞赏,被精心伺候。花事早不弄了,一摞一摞的花盆堆在墙根。二、识人知文悟主旨4、果然,集体的力量是巨大的,北部三个小组后来者居上,非常迅速而且准确地分析了小桃树与盆景之间的异同。同学们,究竟是什么原因,让作者饱含深情,为一棵小桃树不惜重墨呢?不急,我们来了解一下作者的经历。贾平凹,原名贾平娃,生于1952年,陕西丹凤人,是我国当代文坛屈指可数的文学奇才,被誉为“鬼才”。1975年毕业于西北大学中文系。1976年,为期十年的“文化大革命”结束,无数被时代耽误年华和奋斗机会的青年人,在迷茫中开始探索、开始追求……2005年,获得鲁迅文学奖。2008年凭借《秦腔》,获得第七届茅盾文学奖。2011年凭借《古炉》,获得施耐庵文学奖。2012年,获得朱自清散文奖。5、认识了作者,了解了他所处的时代,接下来请同学们认真分析文中词句,完成第三组对比。这一轮我们实行抢答,准备时间8分钟,南北两部同学,都要加油哦!(3)小桃树VS贾平凹生长环境成长经历面对挫折的态度小桃树角落里、长的不是地方被猪拱、讨人嫌、险被砍、经风雨不屈不挠、顽强生长贾平凹从小生活在农村,孤陋寡闻。从农村到城市,感到渺小、幼稚、天真,读不懂人世大书,受了十年动乱的影响。原来也是个孱头,脾性一天天地坏了,常常发呆,心境垂垂暮老。最后受小桃树启发鼓舞。6、好,看来南北两部同学都是有备而来,这一轮大家不分伯仲。同学们,经过一番分析,我们发现其实小桃树正是作者的化身,小桃树的遭遇其实就是作者的遭遇,作者在文中6次提到自己的“梦”,其中最深情的有4处,请同学们前后四人学习小组,合作讨论:作者借小桃树,寄寓了自己怎样的“梦”?将桃核埋在院子角落的土里,想让它在那儿蓄着我的梦。它是我的,它是我的梦种儿长的。我的梦是绿色的,将来开了花,我会幸福呢。你那花是会开得美的,而且会孕出一个桃儿来,我还叫你是我的...

1、当您付费下载文档后,您只拥有了使用权限,并不意味着购买了版权,文档只能用于自身使用,不得用于其他商业用途(如 [转卖]进行直接盈利或[编辑后售卖]进行间接盈利)。
2、本站所有内容均由合作方或网友上传,本站不对文档的完整性、权威性及其观点立场正确性做任何保证或承诺!文档内容仅供研究参考,付费前请自行鉴别。
3、如文档内容存在违规,或者侵犯商业秘密、侵犯著作权等,请点击“违规举报”。

碎片内容

(部编)初中语文人教2011课标版七年级下册《一棵小桃树》教案-(2)

您可能关注的文档

教育精品店+ 关注
实名认证
内容提供者

优良的服务

确认删除?
VIP
微信客服
  • 扫码咨询
会员Q群
  • 会员专属群点击这里加入QQ群
客服邮箱
回到顶部