电脑桌面
添加小米粒文库到电脑桌面
安装后可以在桌面快捷访问

柳州人民医院VIP免费

柳州人民医院_第1页
1/5
柳州人民医院_第2页
2/5
柳州人民医院_第3页
3/5
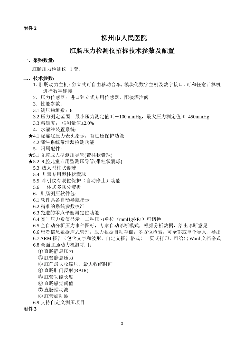
柳州市人民医院电脑大肠灌洗仪、肛肠压力检测仪竞争性谈判条件书我院决定对1套电脑大肠灌洗仪、1套肛肠压力检测仪进行院内公开招标采购(竞争性谈判)。欢迎贵公司参加竞标。现将有关事项公告如下:一、竞标人资格要求:国内注册(指按国家有关规定要求注册)生产或经营电脑大肠灌洗仪、肛肠压力检测仪,并具有国内法人资格的供应商。符合竞标人资格的竞标人应承担竞标及履约中应承担的全部责任与义务。二、竞标单位(公司)需提供合法的资质证明材料:企业法人营业执照、医疗器械经营企业许可证、医疗器械生产企业许可证、医疗器械注册证、医疗器械产品注册登记表等复印件,并加盖公章。产品销售授权书或代理证书原件或复印件,法人授权委托书原件,法定代表人身份证和法定代表人授权委托代理人身份证的复印件,需加盖公章。三、本次招标内容包括:A分标:电脑大肠灌洗仪1套;B分标:肛肠压力检测仪1套。本次招标对所投标分标总数无限制,投标人可根据各分标要求单独应标或多投,但是,对于同一分标,同一投标人不可以一标多投。四、我院编写的《电脑大肠灌洗仪招标技术参数及配置》、《肛肠压力检测仪招标技术参数及配置》仅供参考,竞标人投标的品牌应实质上相当于或优于《电脑大肠灌洗仪招标技术参数及配置》、《肛肠压力检测仪招标技术参数及配置》。如果招标技术参数不明确或有误的竞标人以竞标品牌来正确、详细填写《竞标报价表》及《技术规格偏离表》。五、竞标单位(公司)要根据院方提出的《售后服务及要求》提供售后服务承诺书。并可提供产品质量证明材料和公司信誉及业绩证明资料。对产品质量好、公司信誉高、售后服务及时的经销商优先选择。请投标单位按要求投标。此次投报价应为真实的优惠价,如投标价明显低于产品成本价或明显高于市场价的,则视为投标无效。六、请将上述材料装订成竞标文件,以分标为单位进行投递,正本一册,副本四册,装入文件袋密封,并在每一封贴处密封签章。注明公司名称、联系电话并加盖单位公章,并标明“XX产品竞标文件”(如:A分标:电脑大肠灌洗仪竞标文件、B分标:肛肠压力检测仪竞标文件等)、“评标时开启”字样。要求在2013年5月29日下午3点钟以前寄到(或送到)柳州人民医院办公室。逾期不予受理。七、此次参与投标的设备品牌和国别不限,并以书面形式院内招标。医院评标委员会在公开、公平、公正的基础上,根据各参加竞标单位所提供的产品质量、价格、售后服务、经销公司的信誉及业绩等情况进行综合评定,由评标委员会集体确定中标单位及品牌。评标结果将在柳州市人民医院网公告。八、需取得柳州市人民检察院相关证明(查询的文书样式见附件4)。九、投标文件外包装袋上请写上联系人、联系方式及投标名称。十、联系电话及通讯地址:竞标文件请按如下地址投寄:广西柳州市文昌路8号广西柳州市人民医院办公室。电话:0772—2662012邮编:545006相关事宜咨询:柳州市人民医院设备器材科电话:0772—2662929注:《电脑大肠灌洗仪招标技术参数及配置》、《肛肠压力检测仪招标技术参数及配置》及《售后服务及要求》附后。广西柳州市人民医院2013年5月23日1附件1柳州市人民医院电脑大肠灌洗仪招标技术参数及配置一、采购数量:电脑大肠灌洗仪1套。二、技术参数:1.具有药液加注功能或者药物保留灌肠功能;2.治疗时间可调节;3.最小治疗时间≤1min,4.最大治疗时间≥60min;5.治疗温度可调节;6.最低治疗温度≤35℃;7.最高治疗温度≥39℃;8.最小压力监测值≤0KPa,9.最大压力监测值≥20KPa;10.温度、压力超出安全范围时报警并自动停止注液或进水;11.热水源采用外置式热水器;12.具有优质水过滤系统;13.有护士操作工作模式,有显示操作界面;★14.采用国际通用的带三通接头的直通式注液管件,进液管与排污管分离,插肛管内径无嵌套式进液管;2附件2柳州市人民医院肛肠压力检测仪招标技术参数及配置一、采购数量:肛肠压力检测仪1套。二、技术参数:1.肛肠动力主机:独立式可自由移动台车,模块化数字主机及数字接口,可和任意计算机进行数字连接2.压力传感器:进口独立式专用传感器,配接灌注阀3.性能参数:3.1测压通道数:83.2压力...

1、当您付费下载文档后,您只拥有了使用权限,并不意味着购买了版权,文档只能用于自身使用,不得用于其他商业用途(如 [转卖]进行直接盈利或[编辑后售卖]进行间接盈利)。
2、本站所有内容均由合作方或网友上传,本站不对文档的完整性、权威性及其观点立场正确性做任何保证或承诺!文档内容仅供研究参考,付费前请自行鉴别。
3、如文档内容存在违规,或者侵犯商业秘密、侵犯著作权等,请点击“违规举报”。

碎片内容

柳州人民医院

确认删除?
VIP
微信客服
  • 扫码咨询
会员Q群
  • 会员专属群点击这里加入QQ群
客服邮箱
回到顶部