电脑桌面
添加小米粒文库到电脑桌面
安装后可以在桌面快捷访问

初中生历史学习状况调查问卷VIP免费

初中生历史学习状况调查问卷_第1页
1/3
初中生历史学习状况调查问卷_第2页
2/3
初中生历史学习状况调查问卷_第3页
3/3
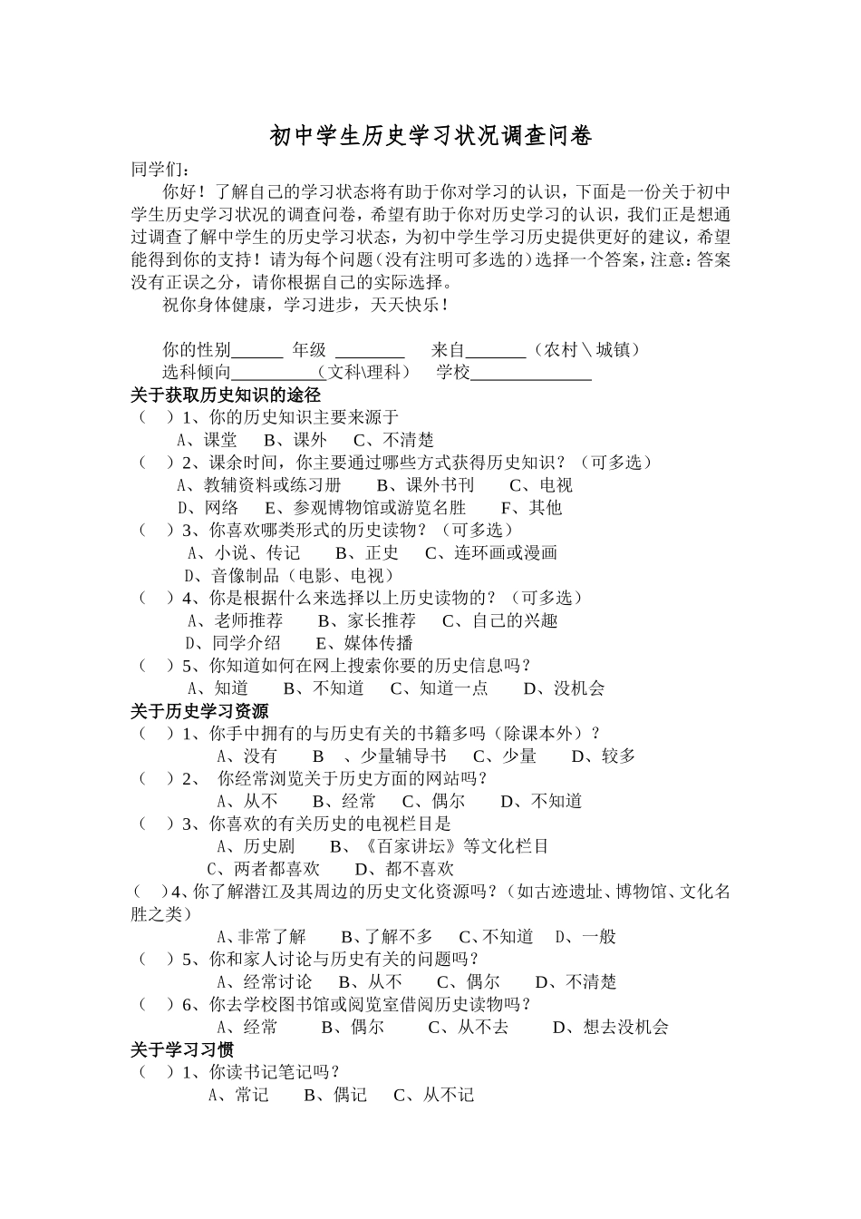
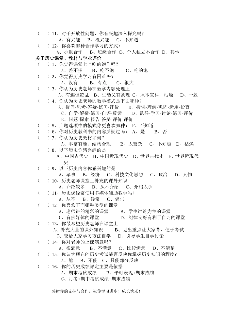
初中学生历史学习状况调查问卷同学们:你好!了解自己的学习状态将有助于你对学习的认识,下面是一份关于初中学生历史学习状况的调查问卷,希望有助于你对历史学习的认识,我们正是想通过调查了解中学生的历史学习状态,为初中学生学习历史提供更好的建议,希望能得到你的支持!请为每个问题(没有注明可多选的)选择一个答案,注意:答案没有正误之分,请你根据自己的实际选择。祝你身体健康,学习进步,天天快乐!你的性别年级来自(农村\城镇)选科倾向(文科\理科)学校关于获取历史知识的途径()1、你的历史知识主要来源于A、课堂B、课外C、不清楚()2、课余时间,你主要通过哪些方式获得历史知识?(可多选)A、教辅资料或练习册B、课外书刊C、电视D、网络E、参观博物馆或游览名胜F、其他()3、你喜欢哪类形式的历史读物?(可多选)A、小说、传记B、正史C、连环画或漫画D、音像制品(电影、电视)()4、你是根据什么来选择以上历史读物的?(可多选)A、老师推荐B、家长推荐C、自己的兴趣D、同学介绍E、媒体传播()5、你知道如何在网上搜索你要的历史信息吗?A、知道B、不知道C、知道一点D、没机会关于历史学习资源()1、你手中拥有的与历史有关的书籍多吗(除课本外)?A、没有B、少量辅导书C、少量D、较多()2、你经常浏览关于历史方面的网站吗?A、从不B、经常C、偶尔D、不知道()3、你喜欢的有关历史的电视栏目是A、历史剧B、《百家讲坛》等文化栏目C、两者都喜欢D、都不喜欢()4、你了解潜江及其周边的历史文化资源吗?(如古迹遗址、博物馆、文化名胜之类)A、非常了解B、了解不多C、不知道D、一般()5、你和家人讨论与历史有关的问题吗?A、经常讨论B、从不C、偶尔D、不清楚()6、你去学校图书馆或阅览室借阅历史读物吗?A、经常B、偶尔C、从不去D、想去没机会关于学习习惯()1、你读书记笔记吗?A、常记B、偶记C、从不记()2、你经常和家长、同学、老师或其他人交流读书感受吗?A、经常B、偶尔C、从不()3、你是怎样读历史课外书的?A、精读B、通读C、边玩边读()4、你会在参观某地前后仔细了解当地的历史文化知识吗?A、会B、不会C、偶尔会()5、对困惑的历史问题,你会想办法搞清吗?A、会B、不会C、看情况()6、你上历史课前会预习吗?A、每次课都预习B、从不C、偶尔预习D、多数课预习()7、你在历史课堂上积极参与讨论与回答老师问题吗?A、非常积极B、被动等老师点C、回避D、一般()8、你课后会复习巩固吗?A、经常会B、偶尔会C、从不D、看老师的要求()9、你怎样完成历史作业?A、独立思考B、和同学讨论C、参看资料D、照抄答案()10、关于历史学习方面的问题A、经常有问题提出来问老师或和同学探讨B、从没问题C、有问题但不问D、有时有问题提出来问关于学习态度、学习心理与学习方式()1、你喜欢历史吗?A、喜欢B、不喜欢C、一般()2、你喜欢历史的原因是A、好奇B、觉得学历史有用C、老师的影响D、家人的影响D、其他因素的影响()3、你喜欢上历史课吗?A、喜欢B、不喜欢C、一般()4、你是否会因为老师而喜欢或讨厌历史课?A、是B、不会C、无所谓()5、你对自己现在学习历史的状态满意吗?A、满意B、不满意C、不清楚()6、你觉得学历史有用吗?A、没有用B、有用C、对考试升学才有用()7、目前你学习历史主要是因为A、要考试B、自己喜欢C、老师要求D、家长要求()8、你觉得看课外书、电视、电影、网络、参观游览对你的历史学习有什么影响A、拓宽了视野,对历史更感兴趣B、增加了课外知识,提高了人文素养C、影响不大D、耽误学习时间()9、你认为学好历史主要是靠A、死记硬背课本重点B、理解历史问题C、多做练习D、多读书()10、如果去书店,你会有目标的看书吗?A、有目标B、没目标C、看情况()11、对于开放性问题,你有兴趣深入探究吗?A、有兴趣B、没兴趣C、不知道()12、你喜欢哪种合作学习的方式?A、小组合作B、班级合作C、个人独立不合作D、其他关于历史课堂、教材与学业评价()1、你觉得课堂上“吃的饱”吗?A、差不多B、吃不饱C、吃的饱()2、你觉得历史学习有困难吗?A、没有B、有点C、很大()3、你认为历史老师...

1、当您付费下载文档后,您只拥有了使用权限,并不意味着购买了版权,文档只能用于自身使用,不得用于其他商业用途(如 [转卖]进行直接盈利或[编辑后售卖]进行间接盈利)。
2、本站所有内容均由合作方或网友上传,本站不对文档的完整性、权威性及其观点立场正确性做任何保证或承诺!文档内容仅供研究参考,付费前请自行鉴别。
3、如文档内容存在违规,或者侵犯商业秘密、侵犯著作权等,请点击“违规举报”。

碎片内容

初中生历史学习状况调查问卷

您可能关注的文档

确认删除?
VIP
微信客服
  • 扫码咨询
会员Q群
  • 会员专属群点击这里加入QQ群
客服邮箱
回到顶部