电脑桌面
添加小米粒文库到电脑桌面
安装后可以在桌面快捷访问

加工中心工资绩效办法VIP免费

加工中心工资绩效办法_第1页
1/5
加工中心工资绩效办法_第2页
2/5
加工中心工资绩效办法_第3页
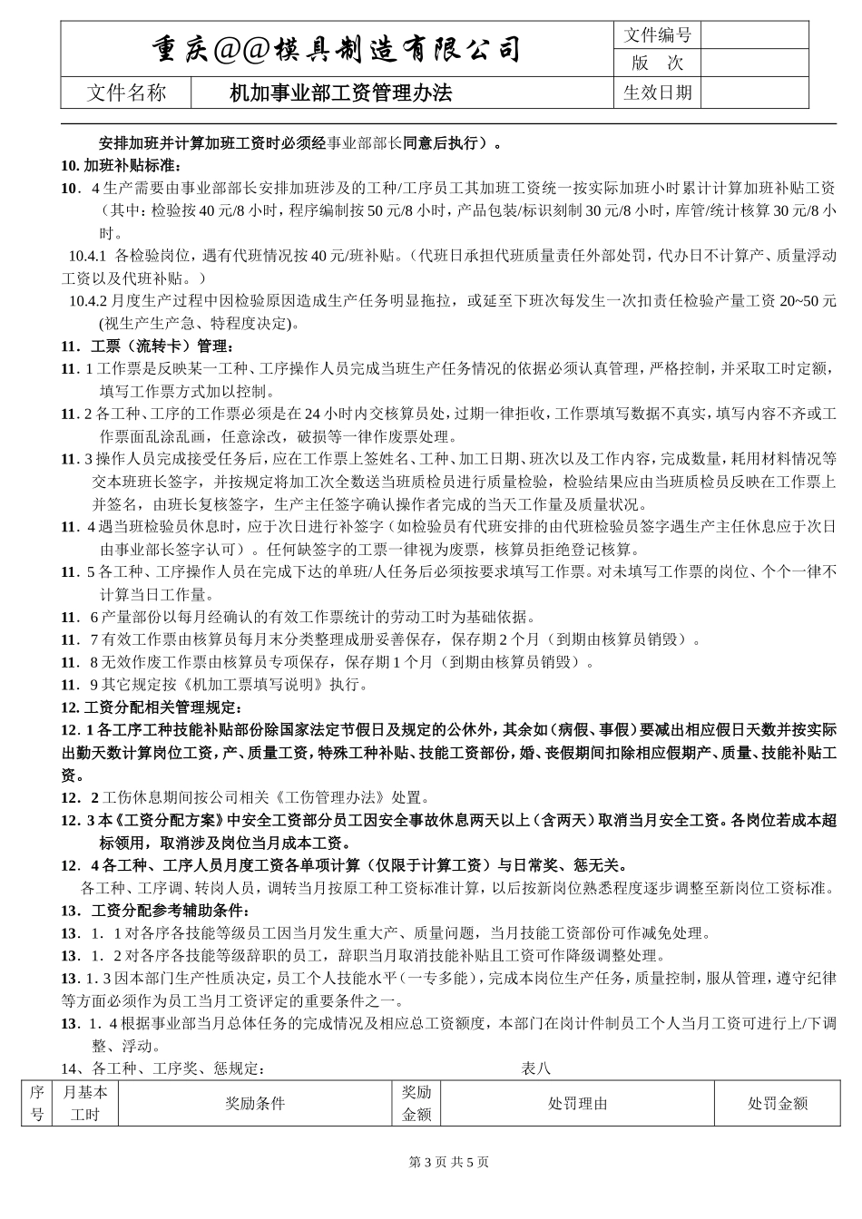
3/5
重庆@@模具制造有限公司文件编号版次文件名称机加事业部工资管理办法生效日期1、目的:对本部门各工种、工序、个人月度工资以公正、公平、公开的原则进行分配。2、适用范围:适用于本部门各工种计时、计件工资的核算及分配。3、职责:3.1核算员:负责本部门各工种、工序、个人月度工资的核算及相关报表的准确按时编制、报出。3.2事业部部长:严格把握、控制本部门月度各工种、工序、个人月度工资分配过程。4、(参照公司相关规定)采取计时工,计件工=岗位基本工资+产量+质量+技能补贴+安全工资+成本工资+绩效工资-各类处罚。工资计算方式由制造部按办法规定执行核算、报财务部审核总经理批准后由财务部发放事业部月度员工工资的模式进行。4.1各岗位工资标准:表一一、管理、非生产、辅助生产岗位基础月工资主任技术主管现场管理工段长(班长)编程技术员统计核算库管员保洁工产品包装350035003000350035002600/50002400240018002000相关规定1、主任/技术主管/每月绩效工资部份按公绩效方案1500元计算。2、现场管理/工段(班长)/编程每月部门内部绩效工资部分按1000元计算。3、统计核算岗位按2400元/月计算(对个别能力超强或经专业培训并获得证书的统计核算员可适当增加月度工资、限额:100-300元之间)。4、库管员暂按2400元/月计算。5、保洁工可兼产品包装后检工作等月工资按2100元/月计算。二、计件各序岗位工资组成表二工种岗位工资产量工资质量工资技能补贴全勤工资安全工资成本工资数车1500~1800200~600200~600100~400300300200加工中心1500~1800200~600200~600100~400300300200标识刻制1050200~600200~600200300100200工序检验1000~1200200~600200~600150~300300150200绩效工资:由事业部生产车间根据该员工当月综合工作情况予以100制评价决定:额度:300元以内。其它工资:当月实施的补贴、代班、加班、员工行为规范等。1、质检岗位技能等级按A\BC三级划分:A级岗位工资1200元/月,B级1100元/月,C级1000元/月;2、加工中心、数控车工序技能等级按A\B\C\D四级划分:A级岗位工资1800元/月,B级1700元/月,C级1600元/月,D级1500元/月;3、产品包装熟练工不按等级,技能补贴100元/月。标识刻制熟练工不按等级,技能补贴200元/月。4、技术员岗位按A、B、C、D级区分(D级2600元/月、C级2800元/月、B级3200元/月、A级按个人实际综合评价。不列入技能等级补助金额计算)。5、技能等级及补贴金额划分:A级400元/月、B级300元/月、C级200元/月、D级100元/月。三、产量工资各档次标准:表三航空配件20万元21-25万元26-30万元31-35万元36-40万元41-45万元46-50万元51第1页共5页重庆@@模具制造有限公司文件编号版次文件名称机加事业部工资管理办法生效日期月总产值及以下万以上产量工资标准200300350400450500550600说明1、各产值间以4舍5入计算2、当确属任务量不足20万元由公司财务承担在职人员月度工资。四、计件工序质量工资浮动标准表四月度质量状况报废13-14件内返修20件内报废11-12件返修15件内报废9-10件返修10件内报废7-8件返修8件内报废5-6件返修6件内报废3-4件返修4件之内报废1-2件或返修2件无报废无返质量浮动金额(元)200250300350400450500600说明属操作者当月报废超过15件以上的返修超过25件取消当月质量工资。五、各工序各档质量工资减扣标准说明表五1、月度发生配件让步接收一次在相应等级质量浮动工资部份另加扣10元,以此类推;2、月度发生质量返修一次在相应等级质量浮动工资部份另加扣20元,以此类推;3、月度发生零、配件报废一次在相应等级质量浮动工资部份另加扣30元,以此类推;4、特殊、关、重零部件报废每件在相应等级质量等级质量浮动工资部份另加扣50元,以此类推。检验质量浮动工资执行说明六、检验质量浮动工资计算方法:表六月度质量控制情况全月漏、错检零次漏、错检一次漏、错检二次漏、错检三次漏、错检四次漏、错检五次漏、错检六次应得质量工资600元/月500元/月400元/月300元/月200元/月100元/月无质量工资7..工时定额的制定:7.1各工序加工工时定额原则上应在加工前由事业部专职工艺人员或生产主任制定好后按工艺、工步顺序填入工...

1、当您付费下载文档后,您只拥有了使用权限,并不意味着购买了版权,文档只能用于自身使用,不得用于其他商业用途(如 [转卖]进行直接盈利或[编辑后售卖]进行间接盈利)。
2、本站所有内容均由合作方或网友上传,本站不对文档的完整性、权威性及其观点立场正确性做任何保证或承诺!文档内容仅供研究参考,付费前请自行鉴别。
3、如文档内容存在违规,或者侵犯商业秘密、侵犯著作权等,请点击“违规举报”。

碎片内容

加工中心工资绩效办法

黄金阁书苑+ 关注
实名认证
内容提供者

热爱教学事业,对互联网知识分享很感兴趣

确认删除?
VIP
微信客服
  • 扫码咨询
会员Q群
  • 会员专属群点击这里加入QQ群
客服邮箱
回到顶部