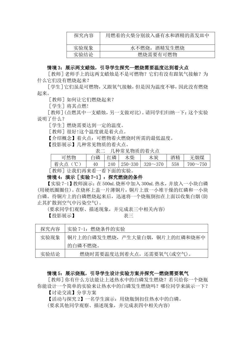
人教版九年级化学上册第七单元燃料及其利用课题1《燃烧和灭火》教学设计一、设计思想:本节课的设计内容为人民教育出版社九年级化学上册教材第七单元课题1的第一课时。笔者以“情境”为主线,精心设计八个教学环节,并将它们贯穿成一条完整的教学线索,围绕“燃烧的条件”和“灭火的原理”这两个教学重点展开从展示一瓶干粉灭火器开始引出课题,到使用该瓶灭火器灭火结束教学,体现了“从生活走进化学,从化学走向社会”的思想。通过联系生活实际、引导实验探究、观看视频资料、设计仪器装置、亲自动手实践等,创设趣味、直观而真实的教学情境,有效地实施基于真实情境的化学教学,体现新课程的教学理念。二、教学目标1、知识与技能⑴认识燃烧的条件和灭火的基本原理,掌握灭火的常用措施。⑵了解灭火器的使用方法和适用范围。2、过程与方法1、通过研究燃烧的条件,认识探究问题的方法。2、通过实验、探究等活动,学习对获得的事实进行分析得出结论的科学方法3、情感态度与价值观⑴培养学生的创新意识、探索精神和实践能力。⑵体会事物都是一分为二的,有正面的作用也有负面的影响,人类只有掌握了自然规律,才能更好地利用自然和改造自然。三、教学过程情境1:展示一瓶干粉灭火器,引出课题[教师]同学们知道这是什么吗?[学生]灭火器![教师]知不知道它是用来作什么的?[学生]灭火![教师]同学们知道火是怎样产生的吗?[学生]燃烧产生了火。[教师]没错!燃烧是人类最早利用的化学反应之一,人类已有几十万年的利用燃烧反应的历史(边讲述边投影展示图7-1,2,3,4)。我们今天就来学习一下有关燃烧和灭火的知识。【板书】课题1燃烧和灭火[教师]同学们想不想知道燃烧需要哪些条件吗?[学生]想![教师]那好!请一位同学来完成下面的实验。情境2:展示水和酒精,引导学生探究—燃烧需要有可燃物[教师]我这里有两瓶无色透明的液体,分别是水和酒精。请同学们思考一下借助相关仪器,如何设计实验证明:水不能燃烧而酒精可以燃烧?[学生]讨论交流后分享方案。【活动与探究1】一名学生演示:用燃着的火柴分别去点放在蒸发皿中的水和酒精。其余同学观察描述现象,并完成表一中相关内容。【投影展示】表一探究内容用燃着的火柴分别放入盛有水和酒精的蒸发皿中实验现象水不燃烧,酒精发生燃烧实验结论燃烧需要有可燃物情境3:展示两支蜡烛,引导学生探究—燃烧需要温度达到着火点[教师]老师手上的这两支蜡烛是不是可燃物?它们有没有跟氧气接触?为什么它们没有燃烧起来?[学生]它们虽是可燃物,又跟氧气接触,但是因为温度不够,因此没有燃烧起来。[教师]如何让它们燃烧起来?[学生]将其点燃。请同学们归纳一下:这个实验说明了什么?[学生]燃烧需要达到一定的温度。[教师]很好!这个温度就是着火点。【介绍概念】着火点:可燃物着火燃烧时所需的最低温度。【投影展示】几种常见物质的着火点。表二几种常见物质的着火点可然物白磷红磷木柴木炭酒精无烟煤着火点(℃)40240250-330320~370558700~750[教师]让我们再来看一看下面的实验。情境4:演示[实验7-1]:探究燃烧的条件【实验7-1】教师演示:在500mL烧杯中加入300mL热水,并放入一小块白磷(用硬纸圈圈住)。在烧杯上盖一片薄铜片,铜片上放一小堆干燥的红磷和一小块白磷。待铜片上的白磷燃烧起来后,迅速将一个烧瓶倒扣在上面以收集白烟(防止其扩散到空气中污染空气)。(要求同学们观察、描述现象,并完成表三中相关内容)【投影展示】表三情境5:展示烧瓶,引导学生设计实验方案并探究—燃烧需要氧气[教师]你有什么方法能让上述热水中的白磷发生燃烧?若只给你一个烧瓶你能设计一个简单的实验来让热水中的白磷发生燃烧吗?哪位同学来演示一下?【讨论交流】分享方案【活动与探究2】一名学生演示:用烧瓶倒扣住热水中的白磷。(要求其他同学观察、描述现象,并完成表四中相关内容)探究内容实验7-1:燃烧条件的实验实验现象铜片上的白磷发生燃烧,产生大量白烟,铜片上的红磷和烧杯中的白磷不燃烧。实验结论燃烧时需要温度达到着火点,还需要氧气(或空气)。【...