电脑桌面
添加小米粒文库到电脑桌面
安装后可以在桌面快捷访问

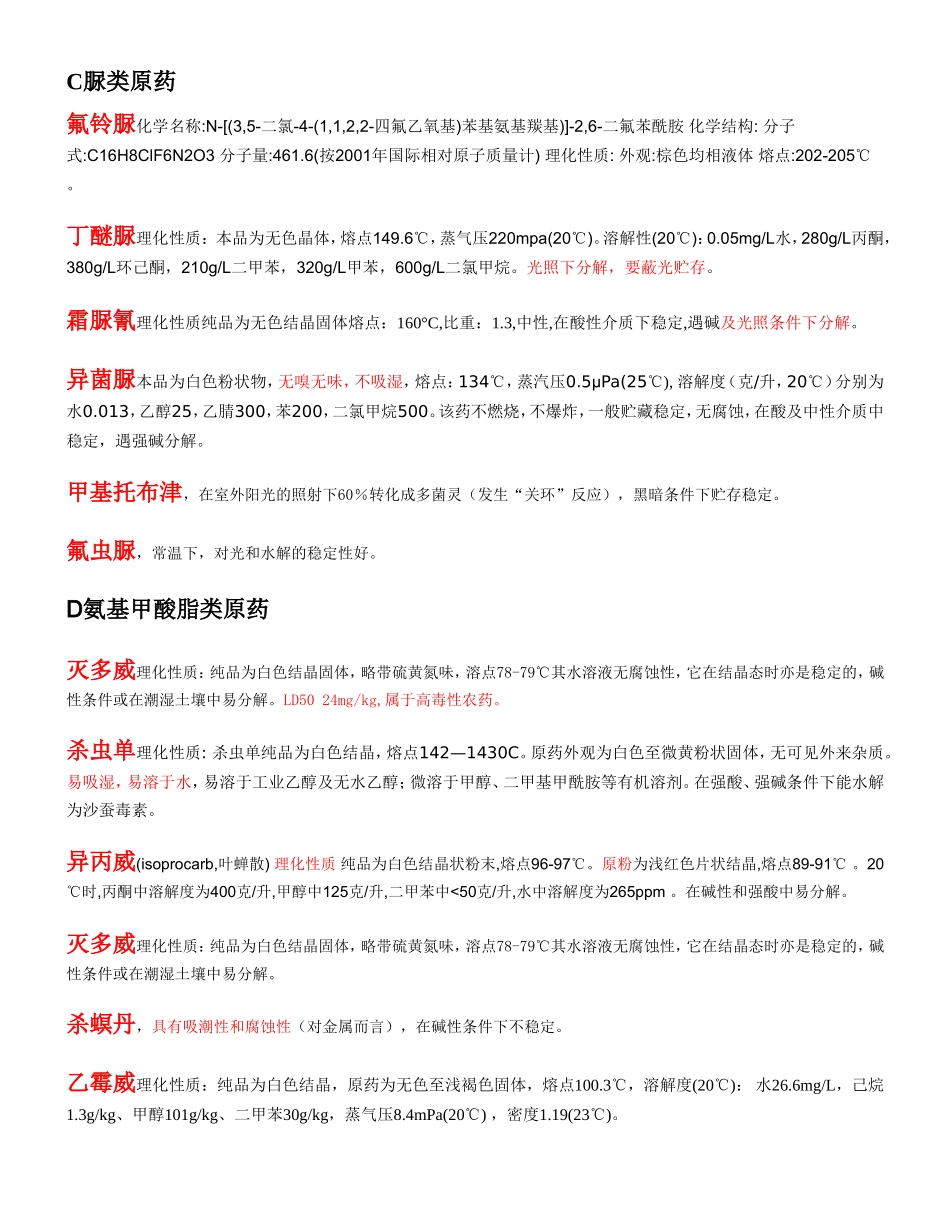
原药理化性质VIP免费

原药理化性质_第1页
1/7
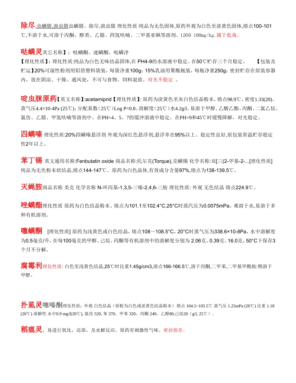
原药理化性质_第2页
2/7
原药理化性质_第3页
3/7
A微生物及仿生植物源类原药阿维菌素油膏中文名:阿维菌素油膏英文名:AvermectinOil分子式:B1a:C48H74O14(R=C2H5)B1b:C47H70O...棕褐色粘稠液体,有油膏特有味道。本品溶于甲苯、乙酸乙酯、丙酮、三氯甲烷、乙醇等溶剂,微溶于正己烷和石油醚。阿维菌素晶体理化性质:原药为白色或黄色结晶(含B1a80%,B1b<20%),蒸气压<200nPa,熔点150-155℃,21℃时溶解度在水中7.8微克/升、丙酮中100、甲苯中350、异丙醇70,氯仿25(g/L)常温下不易分解。在25℃,pH5-9的溶液中无分解现象。对光不稳定。LD5010mg/kg.属于高毒农药。功夫菊酯理化性质:纯品为白色固体,熔点49.2℃。在275℃时分解,20℃时蒸气压267μPa。原药为米黄色无臭固体。LD5079mg/kg.属于中等毒性。甲维盐理化性质:甲维盐纯品外观为白色粉未晶体,熔点141~146℃。溶于丙酮和甲醇,微溶于水(PH=5时大约300ppm),不溶于已烷。毒性:原药为中等毒,其制剂产品为低毒。作用方式:以胃毒为主触杀作用,对作物无内吸性能,但能有效渗入施用作物表皮。联苯菊脂【理化性质】:原药为无色或浅黄色晶体。溶点:64-71℃井冈霉素也称通用霉素、有效霉素;英文名称:validamycinA;分子式为C20H35O13N·H2O,分子量是515.51;它的主要A组分分子式C20H35O13N。纯品为白色无定型粉末,无一定熔点,95~100℃软化,约在135℃时分解,溶于水、二甲基甲酰胺,微溶于乙醇,不溶于丙酮、苯、乙酸乙酯、乙醚等有机溶剂、为弱碱性水溶性抗菌素,吸湿性强,在室温PH3-9水溶液中稳定。多抗霉素又称多氧霉素、多效霉素、宝丽安。【理化性质】原药为浅褐色粉末,易溶于水,对紫外线稳定,在酸性和中性溶液中稳定,但在碱性溶液中不稳定,常温下贮存稳定期3年以上。易吸潮要密闭保存。B杂环类原药吡虫啉【理化性质】:理化性质:外观无色结晶,略带特殊气味熔点144℃(变态1),136.4℃(变态2)蒸气压0.2μPa(20℃)比重1.54(20℃)溶解性水中0.51g/l(20℃),二氯甲烷50-100,异丙醇1-2,甲苯0.5-1,正己烷<0.1(g/l,20℃)。稳定性pH5-11时不水解。【用途】:本品为内吸性杀虫剂,具有触杀和胃毒作用。很容易被作物吸收,并进一步向顶分配,而且还具有很好的根吸作用。除尽,虫螨腈,溴虫腈虫螨腈、除尽,溴虫腈理化性质纯品为无色固体,原药外观为白色至淡黄色固体,熔点100-101℃,不溶于水,可溶于丙酮、醇类、乙腈、四氢呋喃、二甲基亚砜等溶剂。LD50100mg/kg.属于低毒。哒螨灵其它名称】:哒螨酮、速螨酮、哒螨净【理化性质】:理化性质:纯品为白色无味结晶固体,在PH4-9的水溶液中稳定。在50℃贮存三个月稳定。【包装及贮运】20%可湿性粉剂用铝箔塑料袋装,每袋净重100g;15%乳油用聚酯瓶装,每瓶净重250g;密封贮存在原装容器内,放在阴凉、干燥、通风处,不可与食物、饲料混放。对光不稳定。啶虫脒原药【英文名称】:acetamiprid【理化性质】:原药为淡黄色至灰白色结晶粉末,熔点98.9℃,密度1.33(20)。蒸气压4.4×10-4Pa(25℃),分配系数(25℃)LogP=0.8。溶解度(25℃)水4.2g/l,易溶于甲醇、乙酸乙酯、丙酮、二氯乙烷、氯仿、乙腈、甲氢呋喃等溶剂中。在PH=4、5、7的缓冲溶液中稳定,在PH=9和45℃时缓慢降解,对光稳定。四螨嗪理化性质:20%四螨嗪悬浮剂外观为深红色悬浮剂,悬浮率在95%以上、稳定性良好,原包装常温贮存稳定性2年以上。苯丁锡英文通用名称:Fenbutatinoxide商品名称:托尔克(Torque),克螨锡化学名称:双[三(2-甲基-2-...[理化性质]纯品为无色粉末状结晶,熔点144-147℃。原药为白色晶体,有效成分含量97%,熔点为138-139.5℃。灭蝇胺商品名称美克化学名称N-环丙基-1,3,5-三嗪-2,4,6-三胺理化性质:外观无色结晶熔点224.9℃。唑螨酯理化性质原药为白色结晶粉末。熔点为101.1至102.4°C,25°C时蒸汽压为0.0075mPa。难溶于水,易溶于多种有机溶剂。噻螨酮[理化性质]原药为浅黄色或白色结晶,熔点108~108.5°C,20°C时蒸气压为338.6×10-8Pa,水中溶解度为0.5毫克/升,在每100毫克的甲醇、己烷、丙酮等有机溶剂中的溶解度分别为2.06克、0.39克、16.0克,50°C下保存3个月不分解。腐霉利理化性质:白色至浅黄色结晶,25℃时比重1.45g/cm3,溶点166-166.5...

1、当您付费下载文档后,您只拥有了使用权限,并不意味着购买了版权,文档只能用于自身使用,不得用于其他商业用途(如 [转卖]进行直接盈利或[编辑后售卖]进行间接盈利)。
2、本站所有内容均由合作方或网友上传,本站不对文档的完整性、权威性及其观点立场正确性做任何保证或承诺!文档内容仅供研究参考,付费前请自行鉴别。
3、如文档内容存在违规,或者侵犯商业秘密、侵犯著作权等,请点击“违规举报”。

碎片内容

原药理化性质

您可能关注的文档

起跑线书城+ 关注
实名认证
内容提供者

热爱教学事业,对互联网知识分享很感兴趣

相关文档

确认删除?
VIP
微信客服
  • 扫码咨询
会员Q群
  • 会员专属群点击这里加入QQ群
客服邮箱
回到顶部