电脑桌面
添加小米粒文库到电脑桌面
安装后可以在桌面快捷访问

高中历史学业水平复习资料---年份表VIP免费

高中历史学业水平复习资料---年份表_第1页
1/6
高中历史学业水平复习资料---年份表_第2页
2/6
高中历史学业水平复习资料---年份表_第3页
3/6
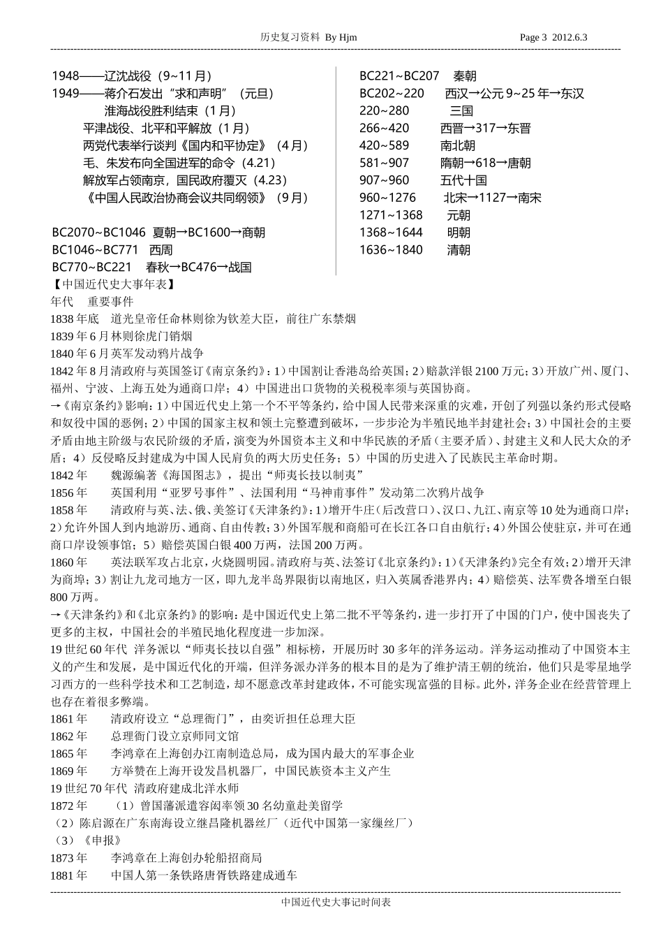
历史复习资料ByHjmPage12012.6.3---------------------------------------------------------------------------------------------------------------------------------------------------------------------------中国近代史大事记时间表---------------------------------------------------------------------------------------------------------------------------------------------------------------------------中国近代史大事记时间表历史复习资料ByHjmPage22012.6.3---------------------------------------------------------------------------------------------------------------------------------------------------------------------------1839——林则徐虎门销烟1840——第一次鸦片战争(End:1842)1842——《南京条约》1851——金田起义1851——太平天国运动(End:1864)1853——太平天国定都天京《天朝田亩制》1856——第二次鸦片战争(End:1860)1858——《天津条约》1859——《资政新篇》(By:洪仁玕)1860——火烧圆明园,《北京条约》★19世纪60~90年代:洋务运动★19世纪60年代~19世纪末:洋务工业1894——甲午中日战争,“兴中会”(孙中山建立)1895——《马关条约》,公车上书1895——维新[戊戌]变法(End:1898)1897——德国强占胶州湾,康熙帝《定国是诏》康有为第六书《应招统筹全局折》1898——戊戌政变,百日维新失败1898——义和团运动(19世纪末)1900——八国联军侵华(End:1901)1901——《辛丑条约》;清末新政1905——预备立宪(End:1911),“同盟会”1908——《钦定宪法大纲》1911——“皇族内阁”成立,黄花岗起义(4月)武昌起义,建立湖北军政府1912——辛亥革命(Start:1894)清帝退位;中华民国临时政府成立;《中华民国临时约法》;袁世凯篡位。1912~1918——北洋军阀统治时期★1912~1919——民国初年,实业救国★民族资本主义的春天,第一次世界大战(1914~1918)1913——“二次革命”,《中华民国约法》《二十一条》1915——袁世凯复辟(83天),抵制日货,倡导国货★1915~1919新文化运动(前后期界线:1917)1916——袁世凯被迫取消帝制1917——孙中山,第一次护法运动★1919~1924新民主主义革命兴起阶段,建党阶段★1919.5.4五四运动1920——孙中山,第二次护法运动1920——陈独秀,李大钊开始进行建党活动(年初)1921——中共一大(7.23)党诞生,最高纲领,上海1922—中共二大(7月)民主革命纲领(低),上海1923——中共三大(广州)解决动力问题,统一战线1924——国民党一大:联俄联共扶助农工,国共合作1924~1927——国民(大)革命时期★1924——城市工人运动和农村革命形势高涨(兴起)1925——国民政府在广州成立1926——北伐战争(1926.7~1927.4)1927——①年初,国民政府由广州→武汉②蒋介石发动“四一二反革命政变”③蒋介石建立南京国民政府(4.18)④汪精卫发动“七一五反革命政变”1927——①宁汉合流(年底)②八一·南昌起义③八七会议(右倾)④秋收起义(9.9)⑤创立了井冈山革命根据地(10月)1928——朱德,陈毅,毛泽东井冈山会讲(4月)1930——革命的星星之火发展为燎原之势1931——中华苏维埃共和国临时中央政府成立(冬)1933——第五次反革命围剿失败(秋)1934——红军长征(1934.10~1936.10)1935——遵义会议(1月)纠正博古,李德,选毛泽东1936——甘肃会宁会师,红军长征结束1937~1945——抗日战争时期★1931——东北沦陷,九·一八事变(9.18)1932——上海,一二八事变,东北建立伪满洲国1935——①华北事变,民族矛盾上升为社会主要矛盾②《八一宣言》呼吁:停止内战,一致抗日③学生,一二九运动(12.9)④瓦窑堡会议提出建立抗日民族统一战线1936——西安事变:逼蒋抗日、和平解决(12.12)1937——七七卢沟桥事变(7.7)淞沪会战(8.13)粉碎三个月灭中国计划洛川会议(秋)制定全面抗战.人民战争路线南京大屠杀(12.13)1938——广州、武汉失守(10),抗日战争相持阶段1940——百团大战(By:彭德怀)(8月)1941——潘家峪惨案1945~1949——解放战争时期★1945—...

1、当您付费下载文档后,您只拥有了使用权限,并不意味着购买了版权,文档只能用于自身使用,不得用于其他商业用途(如 [转卖]进行直接盈利或[编辑后售卖]进行间接盈利)。
2、本站所有内容均由合作方或网友上传,本站不对文档的完整性、权威性及其观点立场正确性做任何保证或承诺!文档内容仅供研究参考,付费前请自行鉴别。
3、如文档内容存在违规,或者侵犯商业秘密、侵犯著作权等,请点击“违规举报”。

碎片内容

高中历史学业水平复习资料---年份表

您可能关注的文档

中小学资料+ 关注
实名认证
内容提供者

精美课件,值得下载

确认删除?
VIP
微信客服
  • 扫码咨询
会员Q群
  • 会员专属群点击这里加入QQ群
客服邮箱
回到顶部