电脑桌面
添加小米粒文库到电脑桌面
安装后可以在桌面快捷访问

高中生物 第五章 细胞的能量供应和利用 第3节 第1课时 细胞呼吸的方式及有氧呼吸学案 新人教版必修1-新人教版高一必修1生物学案VIP免费

高中生物 第五章 细胞的能量供应和利用 第3节 第1课时 细胞呼吸的方式及有氧呼吸学案 新人教版必修1-新人教版高一必修1生物学案_第1页
1/8
高中生物 第五章 细胞的能量供应和利用 第3节 第1课时 细胞呼吸的方式及有氧呼吸学案 新人教版必修1-新人教版高一必修1生物学案_第2页
2/8
高中生物 第五章 细胞的能量供应和利用 第3节 第1课时 细胞呼吸的方式及有氧呼吸学案 新人教版必修1-新人教版高一必修1生物学案_第3页
3/8
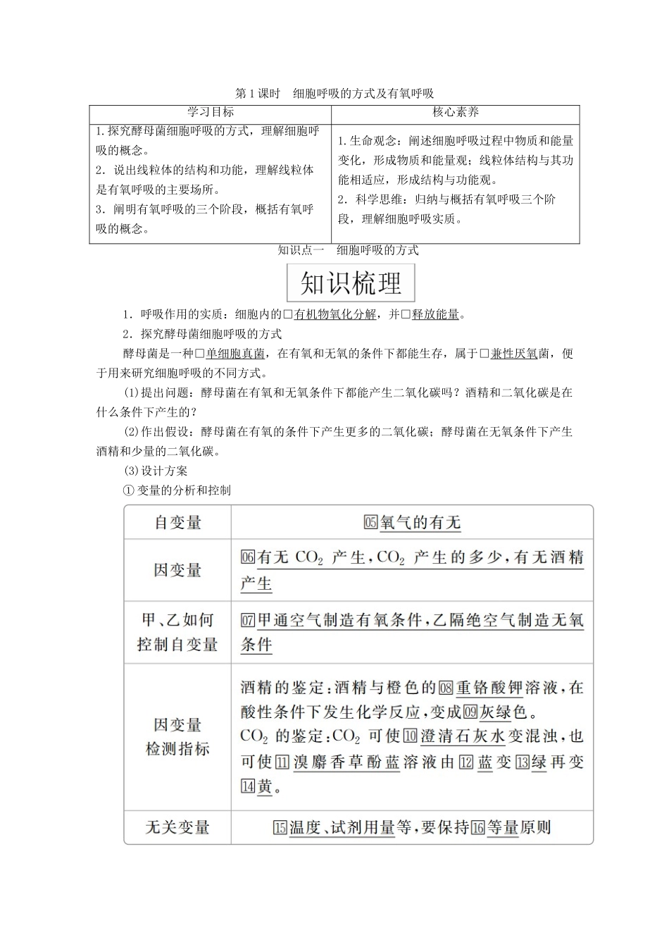
第1课时细胞呼吸的方式及有氧呼吸学习目标核心素养1.探究酵母菌细胞呼吸的方式,理解细胞呼吸的概念。2.说出线粒体的结构和功能,理解线粒体是有氧呼吸的主要场所。3.阐明有氧呼吸的三个阶段,概括有氧呼吸的概念。1.生命观念:阐述细胞呼吸过程中物质和能量变化,形成物质和能量观;线粒体结构与其功能相适应,形成结构与功能观。2.科学思维:归纳与概括有氧呼吸三个阶段,理解细胞呼吸实质。知识点一细胞呼吸的方式1.呼吸作用的实质:细胞内的□有机物氧化分解,并□释放能量。2.探究酵母菌细胞呼吸的方式酵母菌是一种□单细胞真菌,在有氧和无氧的条件下都能生存,属于□兼性厌氧菌,便于用来研究细胞呼吸的不同方式。(1)提出问题:酵母菌在有氧和无氧条件下都能产生二氧化碳吗?酒精和二氧化碳是在什么条件下产生的?(2)作出假设:酵母菌在有氧的条件下产生更多的二氧化碳;酵母菌在无氧条件下产生酒精和少量的二氧化碳。(3)设计方案①变量的分析和控制②材料选择食用酵母菌、质量分数为5%的葡萄糖溶液、质量分数为10%的NaOH溶液、澄清石灰水、溴麝香草酚蓝溶液、重铬酸钾溶液、质量分数为95%~97%的浓硫酸溶液、锥形瓶等。(4)实施方案①酵母菌培养液的配制:取20g新鲜的食用酵母菌,分成两等份,分别放入锥形瓶A(500mL)和锥形瓶B(500mL)中。向锥形瓶A、B中分别加入240mL质量分数为5%的煮沸后冷却的葡萄糖溶液。②连接装置③产物检测(5)实验结果(6)实验结论:酵母菌在有氧条件下进行□有氧呼吸,产生大量的□CO2和水,在无氧条件下进行□无氧呼吸,无氧呼吸的产物有□酒精,同时也产生少量的□CO2。3.科学方法——对比实验对比实验:设置两个或两个以上的□实验组,通过对结果的比较分析,来探究□某种因素对实验对象的影响,这样的实验叫做对比实验也叫相互对照实验。探究酵母菌在不同氧气条件下细胞呼吸的方式,有氧和无氧两种条件都是实验组,这两个实验组的结果都是□事先未知的,通过对比可以看出氧气条件对细胞呼吸的影响。配制葡萄糖溶液时,对葡萄糖溶液进行煮沸、冷却的目的。提示:葡萄糖溶液煮沸的目的:加热杀死杂菌;排出葡萄糖溶液中溶解的氧气。葡萄糖溶液煮沸后冷却的目的:防止酵母菌体内的酶高温下失活。甲组中NaOH的作用?间歇性通空气的原因?提示:NaOH的作用:吸收CO2,保证通入酵母菌培养液中的气体不含CO2,避免对实验结果的干扰。间歇性通空气的原因:NaOH充分吸收CO2,保证通入澄清石灰水的CO2为酵母菌产生。乙组中,B瓶封口放置一段时间后,再连通盛有石灰水的锥形瓶的原因?提示:让酵母菌将瓶中氧气耗尽,保证通入澄清石灰水的是无氧呼吸产生的CO2。(实践应用)酿酒业常用的菌种是酵母菌,在利用酵母菌酿酒时,发酵池往往封入一部分空气,为什么?提示:酵母菌是兼性厌氧菌,有氧时进行有氧呼吸,大量繁殖获得大量菌种,把氧气耗尽,然后进行无氧呼吸产生酒精。题型一探究酵母菌细胞呼吸的方式[例1]下图为“探究酵母菌的呼吸方式”的实验装置,有关叙述正确的是()A.该实验需设置有氧和无氧两种条件的对比实验,其中乙组作为对照组B.若向B瓶和D瓶中加入酸性重铬酸钾溶液,则D瓶内的溶液会变黄C.可根据溴麝香草酚蓝溶液变黄所需的时间长短,来检测CO2的产生速率D.若C瓶和E瓶中溶液都变混浊,不能据此判断酵母菌的呼吸方式解题分析该对比实验两组都未知实验结果,都是实验组,A错误;D瓶进行无氧呼吸,生成酒精,在酸性条件下与重铬酸钾溶液反应变成灰绿色,而B瓶进行有氧呼吸,不生成酒精,无灰绿色出现,B错误;B瓶进行有氧呼吸,产生CO2速率较快,溴麝香草酚蓝溶液变黄所需的时间较短,石灰水变混浊较快(混浊量较大),D瓶进行无氧呼吸,产生CO2速率较慢,溴麝香草酚蓝溶液变黄所需的时间较长,石灰水变混浊较慢(混浊量较小),C正确、D错误。答案C[例2]下图为某生物小组探究酵母菌呼吸方式的实验设计装置。下列叙述正确的是()A.实验自变量为温度B.乙、丙两试管中液体应煮沸冷却除去O2C.气泵泵入的气体应先除去O2D.实验因变量为CO2的产生速率解题分析本实验的自变量是有无氧气,A错误;乙、丙两试管中的液体先煮沸,冷却后再加入酵母...

1、当您付费下载文档后,您只拥有了使用权限,并不意味着购买了版权,文档只能用于自身使用,不得用于其他商业用途(如 [转卖]进行直接盈利或[编辑后售卖]进行间接盈利)。
2、本站所有内容均由合作方或网友上传,本站不对文档的完整性、权威性及其观点立场正确性做任何保证或承诺!文档内容仅供研究参考,付费前请自行鉴别。
3、如文档内容存在违规,或者侵犯商业秘密、侵犯著作权等,请点击“违规举报”。

碎片内容

高中生物 第五章 细胞的能量供应和利用 第3节 第1课时 细胞呼吸的方式及有氧呼吸学案 新人教版必修1-新人教版高一必修1生物学案

您可能关注的文档

;绿洲书城+ 关注
实名认证
内容提供者

从事历史教学,热爱教育,高度负责。

相关文档

确认删除?
VIP
微信客服
  • 扫码咨询
会员Q群
  • 会员专属群点击这里加入QQ群
客服邮箱
回到顶部