电脑桌面
添加小米粒文库到电脑桌面
安装后可以在桌面快捷访问

(浙江专版)高考化学大一轮复习 专题十一 实验化学 课时4 物质的定量分析学案-人教版高三全册化学学案VIP免费

(浙江专版)高考化学大一轮复习 专题十一 实验化学 课时4 物质的定量分析学案-人教版高三全册化学学案_第1页
1/27
(浙江专版)高考化学大一轮复习 专题十一 实验化学 课时4 物质的定量分析学案-人教版高三全册化学学案_第2页
2/27
(浙江专版)高考化学大一轮复习 专题十一 实验化学 课时4 物质的定量分析学案-人教版高三全册化学学案_第3页
3/27
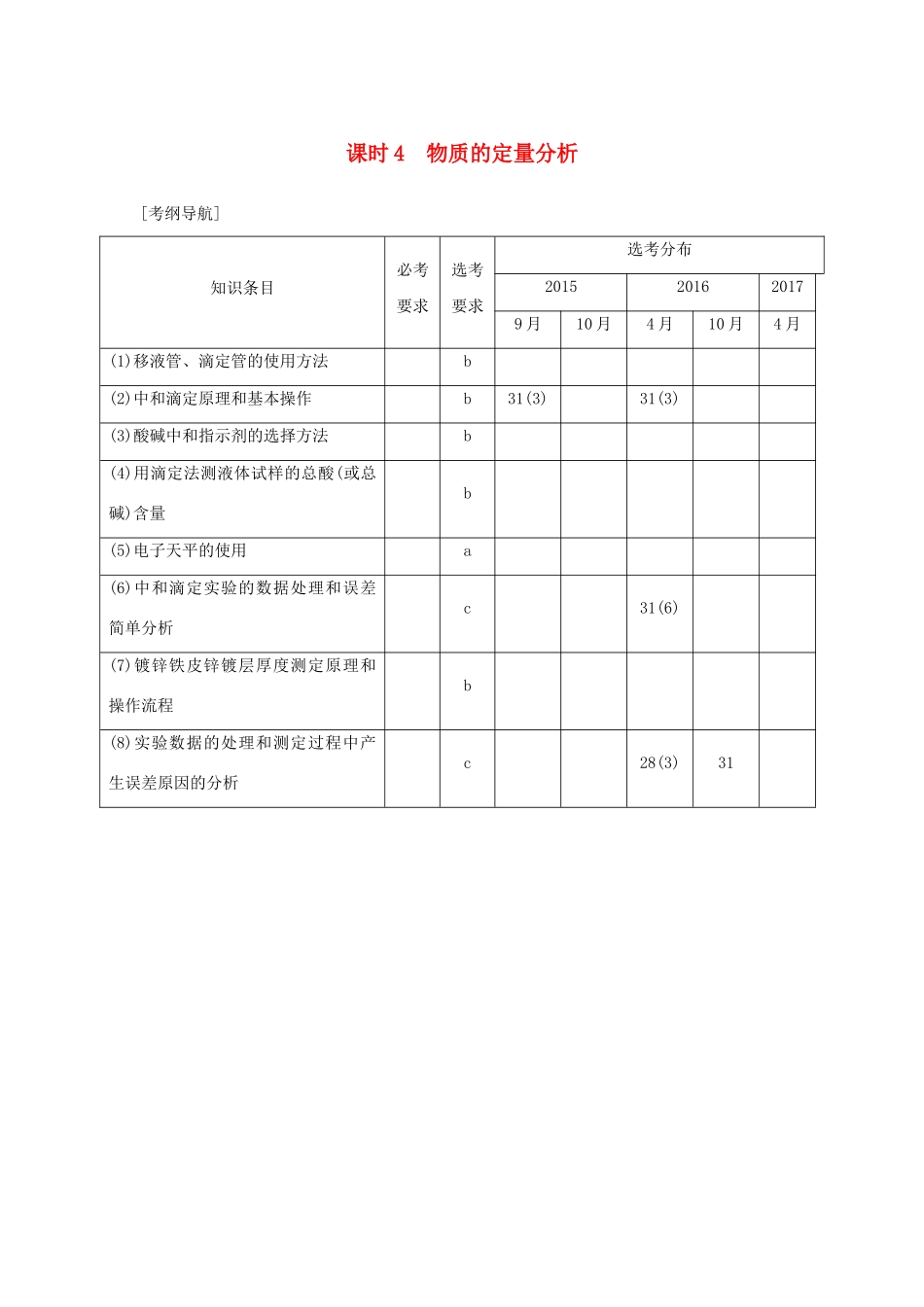
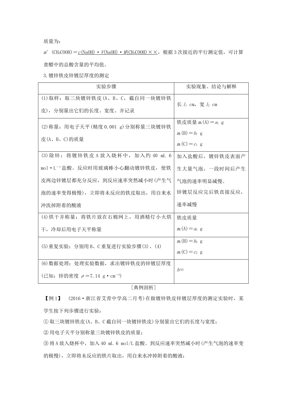
课时4物质的定量分析[考纲导航]知识条目必考要求选考要求选考分布2015201620179月10月4月10月4月(1)移液管、滴定管的使用方法b(2)中和滴定原理和基本操作b31(3)31(3)(3)酸碱中和指示剂的选择方法b(4)用滴定法测液体试样的总酸(或总碱)含量b(5)电子天平的使用a(6)中和滴定实验的数据处理和误差简单分析c31(6)(7)镀锌铁皮锌镀层厚度测定原理和操作流程b(8)实验数据的处理和测定过程中产生误差原因的分析c28(3)31考点一物质的定量分析[主干精讲]1.数据的测定方法(1)沉淀法先将某种成分转化为沉淀,然后称量纯净、干燥的沉淀的质量,最后进行相关计算。(2)气体体积法对于产生气体的反应,可以通过测定气体体积的方法测定样品的纯度。(3)气体质量法将生成的气体通入足量的吸收剂中,通过称量实验前后吸收剂的质量,求得所吸收气体的质量,最后进行相关计算。(4)滴定法利用滴定操作原理,通过酸碱中和滴定、沉淀滴定和氧化还原滴定等获得相应数据,再进行相关计算。2.食醋总酸含量的测定(1)原理:CH3COOH+NaOH―→CH3COONa+H2O。(2)仪器的选择:移液管、容量瓶、酸式滴定管、碱式滴定管、滴定管夹、铁架台、锥形瓶、玻璃棒、洗耳球等。(3)实验药品:标准液、待测液、指示剂。(4)实验步骤①样品准备:用25mL移液管吸取市售食醋25mL,置于250mL容量瓶中,加水稀释至刻度;②量取样品溶液:用酸式滴定管或移液管量取待测食醋样品VmL(V值为25mL左右)于锥形瓶中,加2~3滴酚酞;③把标准NaOH溶液装入碱式滴定管;④滴定:用NaOH标准溶液滴定待测食醋溶液;⑤平行实验:再量取样品溶液,用NaOH标准溶液滴定,重复2~3次;⑥数据处理:依据实验记录数据,计算每次测得的食醋中醋酸的质量m(CH3COOH),m(CH3COOH)=c(NaOH)·V(NaOH)·M(CH3COOH),则100mL食醋中所含醋酸的质量为:m′(CH3COOH)=c(NaOH)·V(NaOH)·M(CH3COOH)××,根据3次接近的平行测定值,可计算食醋中的总酸含量的平均值。3.镀锌铁皮锌镀层厚度的测定实验步骤实验现象、结论与解释(1)取样:取三块镀锌铁皮(A、B、C,截自同一块镀锌铁皮),分别量出它们的长度、宽度、并记录长l1cm,宽l2cm(2)称量:用电子天平(精度0.001g)分别称量三块镀锌铁皮(A、B、C)的质量铁皮质量m1(A)=a1gm1(B)=b1gm1(C)=c1g(3)除锌:将镀锌铁皮A放入烧杯中,加入约40mL6mol·L-1盐酸。反应时用玻璃棒小心翻动镀锌铁皮,使铁皮两边锌镀层都充分反应,到反应速率突然减小时(产生气泡的速率变得极慢),立即将未反应的铁皮取出,用自来水冲洗掉附着的酸液加入盐酸后,镀锌铁皮表面产生大量气泡,一段时间后产生气泡的速率明显减慢。锌镀层反应完后铁直接反应,速率减慢(4)烘干并称量:将铁片放在石棉网上,用酒精灯小火烘干,冷却后用电子天平称量铁皮质量m2(A)=a2g(5)重复实验:分别用B、C重复进行实验步骤(3)、(4)m2(B)=b2gm2(C)=c2g(6)数据处理:处理实验数据,求出镀锌铁皮的锌镀层厚度(已知:锌的密度ρ=7.14g·cm-3)h=[典例剖析]【例1】(2016·浙江省艾青中学高二月考)在做镀锌铁皮锌镀层厚度的测定实验时,某学生按下列步骤进行实验:①取三块镀锌铁皮(A、B、C截自同一块镀锌铁皮)分别量出它们的长度与宽度;②用电子天平分别称量三块镀锌铁皮的质量;③将A放入烧杯中,加入40mL6mol/L盐酸。到反应速率突然减小时(产生气泡的速率变的极慢),立即将未反应的铁片取出,用自来水冲掉附着的酸液;④烘干铁片并称量;⑤分别用镀锌铁片B、C重复以上步骤;⑥根据实验所得数据,求出锌镀层厚度。(1)镀锌铁皮的锌镀层被破坏后将在潮湿的空气中发生电化学腐蚀,相关描述正确的是()A.负极反应式为Fe-2e-===Fe2+B.负极反应式为Zn-2e-===Zn2+C.电子从铁流向锌D.铁不但得不到保护,反而被腐蚀的更快(2)在镀锌铁皮的锌镀层厚度的测定过程中,下列操作会导致测定结果偏高的是()A.过早判断反应终点B.过迟判断反应终点C.锌在酸中溶解后,铁皮未烘干就去称重D.在测定铁皮的面积时测得面积比铁皮的实际面积大(3)在③的操作中,待反应速率突然减小时(产生气泡的速率变的极慢)判断锌层已完全反应的依据是_______________________________________________...

1、当您付费下载文档后,您只拥有了使用权限,并不意味着购买了版权,文档只能用于自身使用,不得用于其他商业用途(如 [转卖]进行直接盈利或[编辑后售卖]进行间接盈利)。
2、本站所有内容均由合作方或网友上传,本站不对文档的完整性、权威性及其观点立场正确性做任何保证或承诺!文档内容仅供研究参考,付费前请自行鉴别。
3、如文档内容存在违规,或者侵犯商业秘密、侵犯著作权等,请点击“违规举报”。

碎片内容

(浙江专版)高考化学大一轮复习 专题十一 实验化学 课时4 物质的定量分析学案-人教版高三全册化学学案

您可能关注的文档

;绿洲书城+ 关注
实名认证
内容提供者

从事历史教学,热爱教育,高度负责。

相关文档

确认删除?
VIP
微信客服
  • 扫码咨询
会员Q群
  • 会员专属群点击这里加入QQ群
客服邮箱
回到顶部