电脑桌面
添加小米粒文库到电脑桌面
安装后可以在桌面快捷访问

高中物理 第一章 分子运动论 第五节 物体的内能 第六节 气体分子运动的统计规律学案 粤教版选修3-3-粤教版高二选修3-3物理学案VIP免费

高中物理 第一章 分子运动论 第五节 物体的内能 第六节 气体分子运动的统计规律学案 粤教版选修3-3-粤教版高二选修3-3物理学案_第1页
1/9
高中物理 第一章 分子运动论 第五节 物体的内能 第六节 气体分子运动的统计规律学案 粤教版选修3-3-粤教版高二选修3-3物理学案_第2页
2/9
高中物理 第一章 分子运动论 第五节 物体的内能 第六节 气体分子运动的统计规律学案 粤教版选修3-3-粤教版高二选修3-3物理学案_第3页
3/9
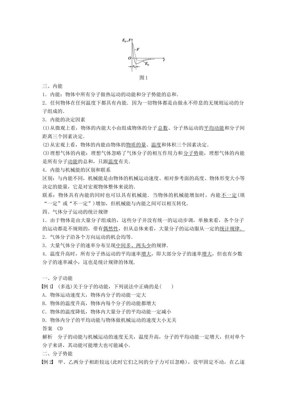
第五节物体的内能第六节气体分子运动的统计规律[目标定位]1.知道温度是分子平均动能的标志,明确分子势能与分子间距离的关系.2.理解内能的概念及其决定因素.3.知道气体分子运动的特点,了解气体分子速率按统计规律分布.一、分子动能[导学探究]分子处于永不停息的无规则运动中,因而具有动能.(1)为什么研究分子动能的时候主要关心大量分子的平均动能?(2)物体温度升高时,物体内每个分子的动能都增大吗?(3)物体做高速运动时,其分子的平均动能会增大吗?答案(1)分子动能是指单个分子热运动的动能,但分子是无规则运动的,因此各个分子的动能以及一个分子在不同时刻的动能都不尽相同,所以研究单个分子的动能没有意义,我们主要关心的是大量分子的平均动能.(2)温度是大量分子无规则热运动的集体表现,含有统计的意义,对于单个分子,温度是没有意义的,所以物体温度升高时,某一个分子的动能可能减小,也可能不变.(3)分子的平均动能与宏观物体运动的动能无关.[知识梳理]1.温度在宏观上是物体冷热程度的标志,在微观上是分子热运动的平均动能的标志.2.分子动能的理解(1)由于分子热运动的速率大小不一,因而我们关心的是分子热运动的平均动能.(2)温度是大量分子平均动能的标志,但对单个分子没有意义.同一温度下,各个分子的动能不尽相同.(3)分子的平均动能决定于物体的温度.(4)分子的平均动能与宏观上物体的运动速度无关.(填“有”或“无”).二、分子势能[导学探究]功是能量转化的量度,分子力做功对应什么形式的能量变化呢?答案分子力做功对应分子势能的变化.[知识梳理]分子势能是由分子间相对位置决定的势能,它随物体体积的变化而变化,与分子间距离r的关系为:1.当r>r0时,分子力表现为引力,r增大时,分子力做负(填“正”或“负”)功,分子势能增大(填“增大”或“减小”).2.当r

1、当您付费下载文档后,您只拥有了使用权限,并不意味着购买了版权,文档只能用于自身使用,不得用于其他商业用途(如 [转卖]进行直接盈利或[编辑后售卖]进行间接盈利)。
2、本站所有内容均由合作方或网友上传,本站不对文档的完整性、权威性及其观点立场正确性做任何保证或承诺!文档内容仅供研究参考,付费前请自行鉴别。
3、如文档内容存在违规,或者侵犯商业秘密、侵犯著作权等,请点击“违规举报”。

碎片内容

高中物理 第一章 分子运动论 第五节 物体的内能 第六节 气体分子运动的统计规律学案 粤教版选修3-3-粤教版高二选修3-3物理学案

您可能关注的文档

;绿洲书城+ 关注
实名认证
内容提供者

从事历史教学,热爱教育,高度负责。

相关文档

确认删除?
微信客服
  • 扫码咨询
会员Q群
  • 会员专属群点击这里加入QQ群