电脑桌面
添加小米粒文库到电脑桌面
安装后可以在桌面快捷访问

高中生物 第五章 细胞的能量供应和利用 第1节 第1课时 细胞周期及高等植物细胞有丝分裂过程学案 新人教版必修1-新人教版高一必修1生物学案VIP免费

高中生物 第五章 细胞的能量供应和利用 第1节 第1课时 细胞周期及高等植物细胞有丝分裂过程学案 新人教版必修1-新人教版高一必修1生物学案_第1页
1/8
高中生物 第五章 细胞的能量供应和利用 第1节 第1课时 细胞周期及高等植物细胞有丝分裂过程学案 新人教版必修1-新人教版高一必修1生物学案_第2页
2/8
高中生物 第五章 细胞的能量供应和利用 第1节 第1课时 细胞周期及高等植物细胞有丝分裂过程学案 新人教版必修1-新人教版高一必修1生物学案_第3页
3/8
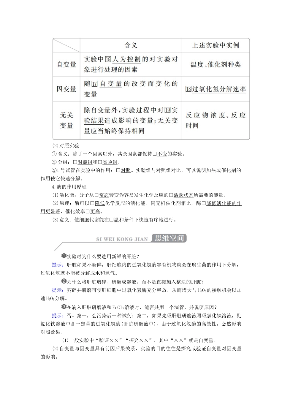
第1课时酶的作用和本质学习目标核心素养1.明确自变量、因变量、无关变量的含义,能区分实验组、对照组。2.归纳酶催化作用的实质。3.归纳出酶的本质。1.科学思维:归纳与概括酶的作用机理及特性。2.科学探究:能够根据实验,设计比较过氧化氢在不同条件下的分解实验,分析结果得出结论。知识点一酶在细胞代谢中的作用1.细胞代谢(1)场所:□细胞内。(2)实质:□各种化学反应的总称。(3)意义:□细胞生命活动的基础。2.实验:比较过氧化氢在不同条件下的分解(1)实验目的①比较过氧化氢在不同条件下的分解速率。②尝试探究过氧化氢酶的作用。,,(2)实验原理:新鲜的肝脏中含有□过氧化氢酶,它和无机催化剂Fe3+都能催化过氧化氢分解为□水和氧气。(3)实验材料:质量分数为20%的□新鲜肝脏研磨液,新配制的体积分数为3%的□过氧化氢溶液,质量分数为3.5%的□FeCl3溶液。量筒,试管,滴管,试管架,卫生香,火柴,酒精灯,试管夹,大烧杯,三脚架,石棉网,温度计。(4)实验过程及结果(5)实验结论:4号试管与1号试管的现象不同,说明□酶具有催化作用;4号试管与3号试管的现象不同,说明□与无机催化剂Fe3+相比,过氧化氢酶的催化效率更高。3.科学方法——控制变量和设计对照实验(1)实验中的变量(2)对照实验①含义:除了一个因素以外,其余因素都保持□不变的实验。②分组:□对照组和□实验组。③1号试管在实验中的作用:□对照。实验组与对照组对比,可以说明加热或催化剂的作用使它快速分解。4.酶的作用原理(1)活化能:分子从□常态转变为容易发生化学反应的□活跃状态所需要的能量。(2)原理:酶可以□降低化学反应的活化能。同无机催化剂相比,酶□降低活化能的作用更显著,催化效率□更高。(3)意义:使细胞代谢能在□温和条件下快速有序地进行。实验时为什么要选用新鲜的肝脏?提示:肝脏如果不新鲜,肝细胞内的过氧化氢酶等有机物就会在腐生菌的作用下分解,过氧化氢就不能被分解成水和氧气。为什么将肝脏剪碎、研磨成溶液,而不是直接加入整块的肝脏?提示:剪碎并研磨可使肝细胞中过氧化氢酶充分释放,从而增大与H2O2的接触机会以加速H2O2分解。在滴入肝脏研磨液和FeCl3溶液时,能否共用一个滴管,并说明原因?提示:否。第一,会污染后一种试剂;第二,如果先吸肝脏研磨液再吸氯化铁溶液,则氯化铁溶液中含一定量的过氧化氢酶(肝脏研磨液中),由于过氧化氢酶的高效性,必然影响对照效果。(1)一般实验中“验证××”“探究××”,其中“××”就是自变量。(2)自变量与因变量具有前因后果关系,实验的目的往往是探究或验证自变量对因变量的影响。(3)无关变量的判断技巧:一是外界环境,如温度、pH等;二是材料本身,比如本实验的过氧化氢浓度等。加热处理促进反应进行的原理是什么?提示:加热使过氧化氢分子得到了能量,相当于提供了活化能。题型一过氧化氢酶催化过氧化氢分解的相关实验考查[例1]关于下图所示实验的叙述中,错误的是()A.甲装置是实验组,乙装置是对照组B.H2O2溶液的浓度属于无关变量C.乙试管产生气泡的速率比甲试管快D.清水和肝脏研磨液为自变量,H2O2分解速率为因变量解题分析用新鲜肝脏研磨液处理的为实验组,加清水的为对照组,其他的变量,如H2O2溶液的浓度等能引起反应速率改变的变量称为无关变量,应遵守等量原则。答案A题型二酶作用原理的考查[例2]下图表示某物质在酶、无机催化剂、无催化剂时由常态转化为活跃状态时所需的活化能(分别为a、b、c),此图不能得到的结论是()A.无机催化剂能降低化学反应的活化能B.酶能降低化学反应的活化能C.无机催化剂降低的活化能为b-aD.酶降低活化能的效果比无机催化剂更显著解题分析由图可知,酶和无机催化剂均能降低化学反应的活化能,无机催化剂降低的化学反应活化能为c-b,图中酶催化时所需的活化能比无机催化剂所需的活化能低,说明酶降低活化能的效果比无机催化剂更显著。答案C知识点二酶的本质1.探索过程(1)1716年《康熙字典》收录了酶字,并将“酶”解释为“酒母也”。“酒母”就是现在所说的酵母。(2)巴斯德之前:发酵是纯化学反应,与生命活动无关。(4)毕希纳(德国):获得不含酵母细胞的提取...

1、当您付费下载文档后,您只拥有了使用权限,并不意味着购买了版权,文档只能用于自身使用,不得用于其他商业用途(如 [转卖]进行直接盈利或[编辑后售卖]进行间接盈利)。
2、本站所有内容均由合作方或网友上传,本站不对文档的完整性、权威性及其观点立场正确性做任何保证或承诺!文档内容仅供研究参考,付费前请自行鉴别。
3、如文档内容存在违规,或者侵犯商业秘密、侵犯著作权等,请点击“违规举报”。

碎片内容

高中生物 第五章 细胞的能量供应和利用 第1节 第1课时 细胞周期及高等植物细胞有丝分裂过程学案 新人教版必修1-新人教版高一必修1生物学案

您可能关注的文档

;绿洲书城+ 关注
实名认证
内容提供者

从事历史教学,热爱教育,高度负责。

相关文档

确认删除?
VIP
微信客服
  • 扫码咨询
会员Q群
  • 会员专属群点击这里加入QQ群
客服邮箱
回到顶部