电脑桌面
添加小米粒文库到电脑桌面
安装后可以在桌面快捷访问

多媒体课件评价标准VIP免费

多媒体课件评价标准_第1页
1/1
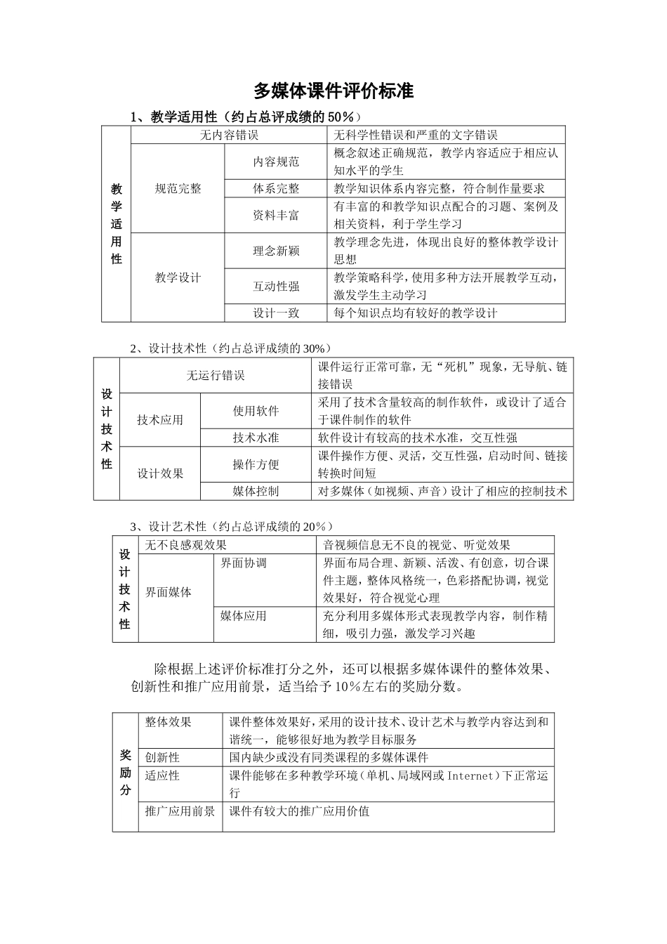
多媒体课件评价标准1、教学适用性(约占总评成绩的50%)教学适用性无内容错误无科学性错误和严重的文字错误规范完整内容规范概念叙述正确规范,教学内容适应于相应认知水平的学生体系完整教学知识体系内容完整,符合制作量要求资料丰富有丰富的和教学知识点配合的习题、案例及相关资料,利于学生学习教学设计理念新颖教学理念先进,体现出良好的整体教学设计思想互动性强教学策略科学,使用多种方法开展教学互动,激发学生主动学习设计一致每个知识点均有较好的教学设计2、设计技术性(约占总评成绩的30%)设计技术性无运行错误课件运行正常可靠,无“死机”现象,无导航、链接错误技术应用使用软件采用了技术含量较高的制作软件,或设计了适合于课件制作的软件技术水准软件设计有较高的技术水准,交互性强设计效果操作方便课件操作方便、灵活,交互性强,启动时间、链接转换时间短媒体控制对多媒体(如视频、声音)设计了相应的控制技术3、设计艺术性(约占总评成绩的20%)设计技术性无不良感观效果音视频信息无不良的视觉、听觉效果界面媒体界面协调界面布局合理、新颖、活泼、有创意,切合课件主题,整体风格统一,色彩搭配协调,视觉效果好,符合视觉心理媒体应用充分利用多媒体形式表现教学内容,制作精细,吸引力强,激发学习兴趣除根据上述评价标准打分之外,还可以根据多媒体课件的整体效果、创新性和推广应用前景,适当给予10%左右的奖励分数。奖励分整体效果课件整体效果好,采用的设计技术、设计艺术与教学内容达到和谐统一,能够很好地为教学目标服务创新性国内缺少或没有同类课程的多媒体课件适应性课件能够在多种教学环境(单机、局域网或Internet)下正常运行推广应用前景课件有较大的推广应用价值

1、当您付费下载文档后,您只拥有了使用权限,并不意味着购买了版权,文档只能用于自身使用,不得用于其他商业用途(如 [转卖]进行直接盈利或[编辑后售卖]进行间接盈利)。
2、本站所有内容均由合作方或网友上传,本站不对文档的完整性、权威性及其观点立场正确性做任何保证或承诺!文档内容仅供研究参考,付费前请自行鉴别。
3、如文档内容存在违规,或者侵犯商业秘密、侵犯著作权等,请点击“违规举报”。

碎片内容

多媒体课件评价标准

您可能关注的文档

确认删除?
VIP
微信客服
  • 扫码咨询
会员Q群
  • 会员专属群点击这里加入QQ群
客服邮箱
回到顶部