电脑桌面
添加小米粒文库到电脑桌面
安装后可以在桌面快捷访问

跳蹬幸福华庭公租房D组团工程读图疑问(设计答疑整理汇总)VIP免费

跳蹬幸福华庭公租房D组团工程读图疑问(设计答疑整理汇总)_第1页
1/15
跳蹬幸福华庭公租房D组团工程读图疑问(设计答疑整理汇总)_第2页
2/15
跳蹬幸福华庭公租房D组团工程读图疑问(设计答疑整理汇总)_第3页
3/15
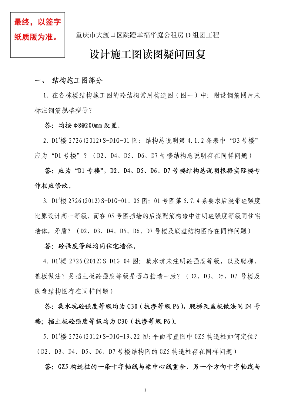
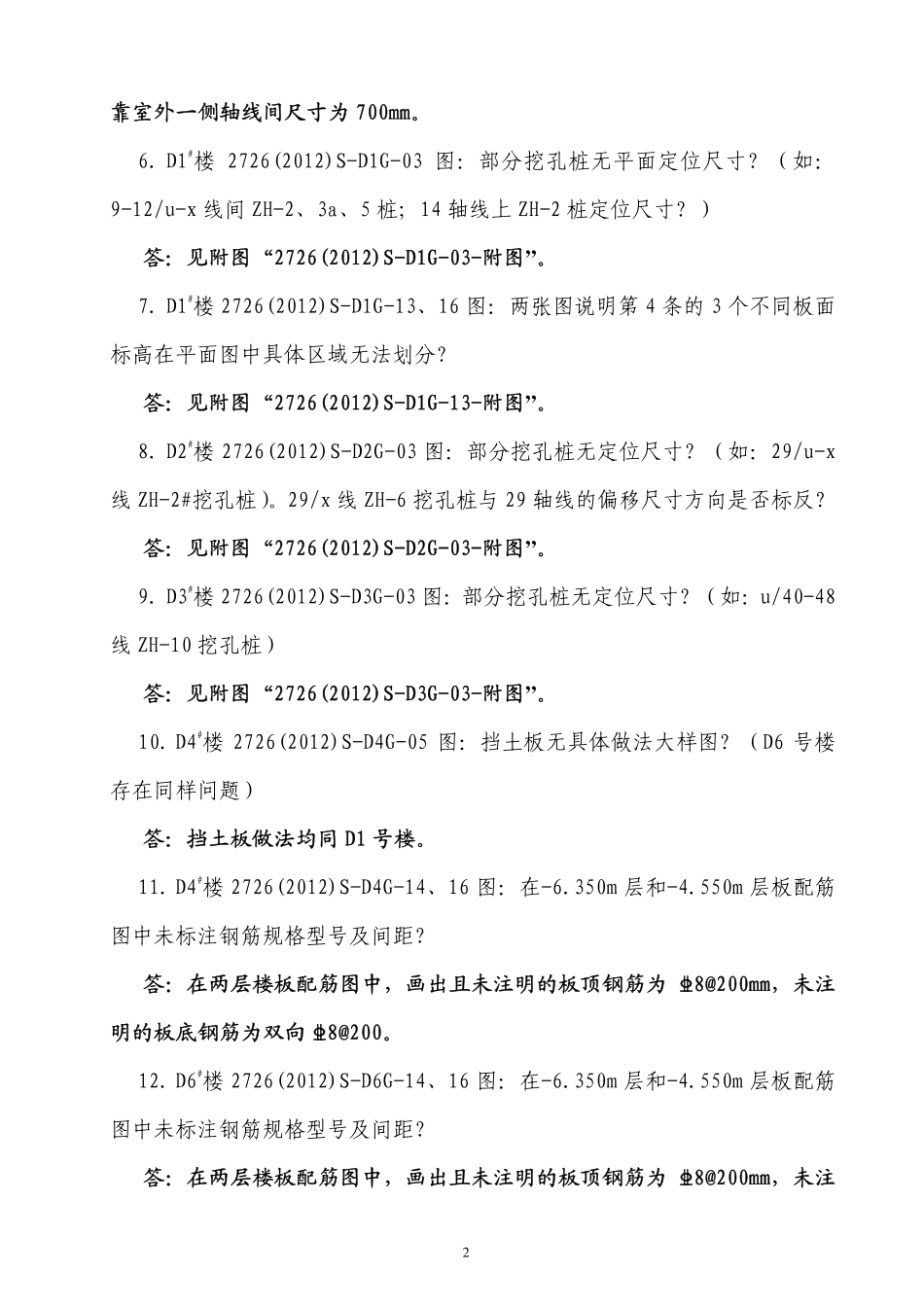
1重庆市大渡口区跳蹬幸福华庭公租房D组团工程设计施工图读图疑问回复一、结构施工图部分1.在各栋楼结构施工图的砼结构常用构造图(图一)中:附设钢筋网片未标注钢筋规格型号?答:均按A8@200mm设置。2.D1#楼2726(2012)S-D1G-01图:结构总说明第4.1.2条表中“D3号楼”应为“D1号楼”?(D2、D4、D5、D6、D7号楼结构总说明存在同样问题)答:应为“D1号楼”,D2、D4、D5、D6、D7号楼结构总说明根据实际楼号作相应修改。3.D1#楼2726(2012)S-D1G-01、05图:01号图第5.7.4条要求后浇带砼强度比原设计高一等级,而在05号图挡墙的后浇配筋构造中注明砼强度等级同住宅墙体,矛盾?(D2、D3、D4、D5、D6、D7号楼及底盘结构图存在同样问题)答:砼强度等级均同住宅墙体。4.D1#楼2726(2012)S-D1G-04图:集水坑未注明砼强度等级,以及爬梯、盖板做法?另挡土板砼强度等级是否与挡墙一致?(D2、D3、D5、D7号楼及底盘结构图存在同样问题)答:集水坑砼强度等级均为C30(抗渗等级P6),爬梯及盖板做法同D4号楼;挡土板砼强度等级均为C30(抗渗等级P6)。5.D1#楼2726(2012)S-D1G-19、22图:平面布置图中GZ5构造柱如何定位?(D2、D3、D4、D5、D6、D7号楼结构图的GZ5构造柱存在同样问题)答:GZ5构造柱的一条十字轴线与梁中心线重合,另一个方向十字轴线与最终,以签字纸质版为准。2靠室外一侧轴线间尺寸为700mm。6.D1#楼2726(2012)S-D1G-03图:部分挖孔桩无平面定位尺寸?(如:9-12/u-x线间ZH-2、3a、5桩;14轴线上ZH-2桩定位尺寸?)答:见附图“2726(2012)S-D1G-03-附图”。7.D1#楼2726(2012)S-D1G-13、16图:两张图说明第4条的3个不同板面标高在平面图中具体区域无法划分?答:见附图“2726(2012)S-D1G-13-附图”。8.D2#楼2726(2012)S-D2G-03图:部分挖孔桩无定位尺寸?(如:29/u-x线ZH-2#挖孔桩)。29/x线ZH-6挖孔桩与29轴线的偏移尺寸方向是否标反?答:见附图“2726(2012)S-D2G-03-附图”。9.D3#楼2726(2012)S-D3G-03图:部分挖孔桩无定位尺寸?(如:u/40-48线ZH-10挖孔桩)答:见附图“2726(2012)S-D3G-03-附图”。10.D4#楼2726(2012)S-D4G-05图:挡土板无具体做法大样图?(D6号楼存在同样问题)答:挡土板做法均同D1号楼。11.D4#楼2726(2012)S-D4G-14、16图:在-6.350m层和-4.550m层板配筋图中未标注钢筋规格型号及间距?答:在两层楼板配筋图中,画出且未注明的板顶钢筋为C8@200mm,未注明的板底钢筋为双向C8@200。12.D6#楼2726(2012)S-D6G-14、16图:在-6.350m层和-4.550m层板配筋图中未标注钢筋规格型号及间距?答:在两层楼板配筋图中,画出且未注明的板顶钢筋为C8@200mm,未注3明的板底钢筋为双向C8@200。13.D5#楼2726(2012)S-D5G-03图:部分挖孔桩无定位尺寸?(如:c-f轴线间,40轴靠37轴一侧ZH-2挖孔桩;62/c、g线ZH-1挖孔桩)答:见附图“2726(2012)S-D5G-03-附图”。14.D5#楼2726(2012)S-D5G-03、05图:在挖孔桩平面布置图中标有ZH-10编号桩,但在5号图桩参数表中,无ZH-10编号桩的具体参数?答:附ZH-10桩参数表。15.D5#楼2726(2012)S-D5G-15图:56-62/y-j区域的梁顶标高“-0.600”是否应为“+0.600”?答:梁顶标高以“+0.600”为准。16.D7#楼2726(2012)S-D7G-03图:部分挖孔桩无定位尺寸?(如:A/22-29线ZH-1桩;C-J/20-24间ZH-2、ZH-4部分桩)答:见附图“2726(2012)S-D7G-03-附图”。17.D7#楼2726(2012)S-D7G-03、06图:3号桩平面图中A/22-29线ZH-1桩和框架柱的中心点示意为向室外一侧偏移,而在6号图中,该部分柱子中心为向室内一侧偏移,矛盾?答:3号图修改见附图“2726(2012)S-D7G-03-附图”。6号图中A/22-29线KZ1柱相对A轴线尺寸进行调整:向下为300mm,向上为200mm。18.D8#楼2726(2012)S-D8G-05图:在TJ-2和DQ-2详图中,一个注明基础设4置垫层,另一个未设置垫层?另TJ-1大样图中未标注垫层,是否应设置垫层?答:以上基础均增设C15砼垫层,厚100mm,原槽浇筑。19.D8#楼2726(2012)S-D8G-05图:D8号楼独立柱基的嵌岩深度是否以基础明细表中H值控制?(D9号楼和底盘存在同样疑问)答:以上所有基础整体嵌岩深度≥300mm(不包括垫层)。20.D8#楼2726(2012)S-D8G-0...

1、当您付费下载文档后,您只拥有了使用权限,并不意味着购买了版权,文档只能用于自身使用,不得用于其他商业用途(如 [转卖]进行直接盈利或[编辑后售卖]进行间接盈利)。
2、本站所有内容均由合作方或网友上传,本站不对文档的完整性、权威性及其观点立场正确性做任何保证或承诺!文档内容仅供研究参考,付费前请自行鉴别。
3、如文档内容存在违规,或者侵犯商业秘密、侵犯著作权等,请点击“违规举报”。

碎片内容

跳蹬幸福华庭公租房D组团工程读图疑问(设计答疑整理汇总)

您可能关注的文档

海纳百川+ 关注
实名认证
内容提供者

热爱教学事业,对互联网知识分享很感兴趣

确认删除?
VIP
微信客服
  • 扫码咨询
会员Q群
  • 会员专属群点击这里加入QQ群
客服邮箱
回到顶部