电脑桌面
添加小米粒文库到电脑桌面
安装后可以在桌面快捷访问

机器人常用材料及规格VIP免费

机器人常用材料及规格_第1页
1/11
机器人常用材料及规格_第2页
2/11
机器人常用材料及规格_第3页
3/11
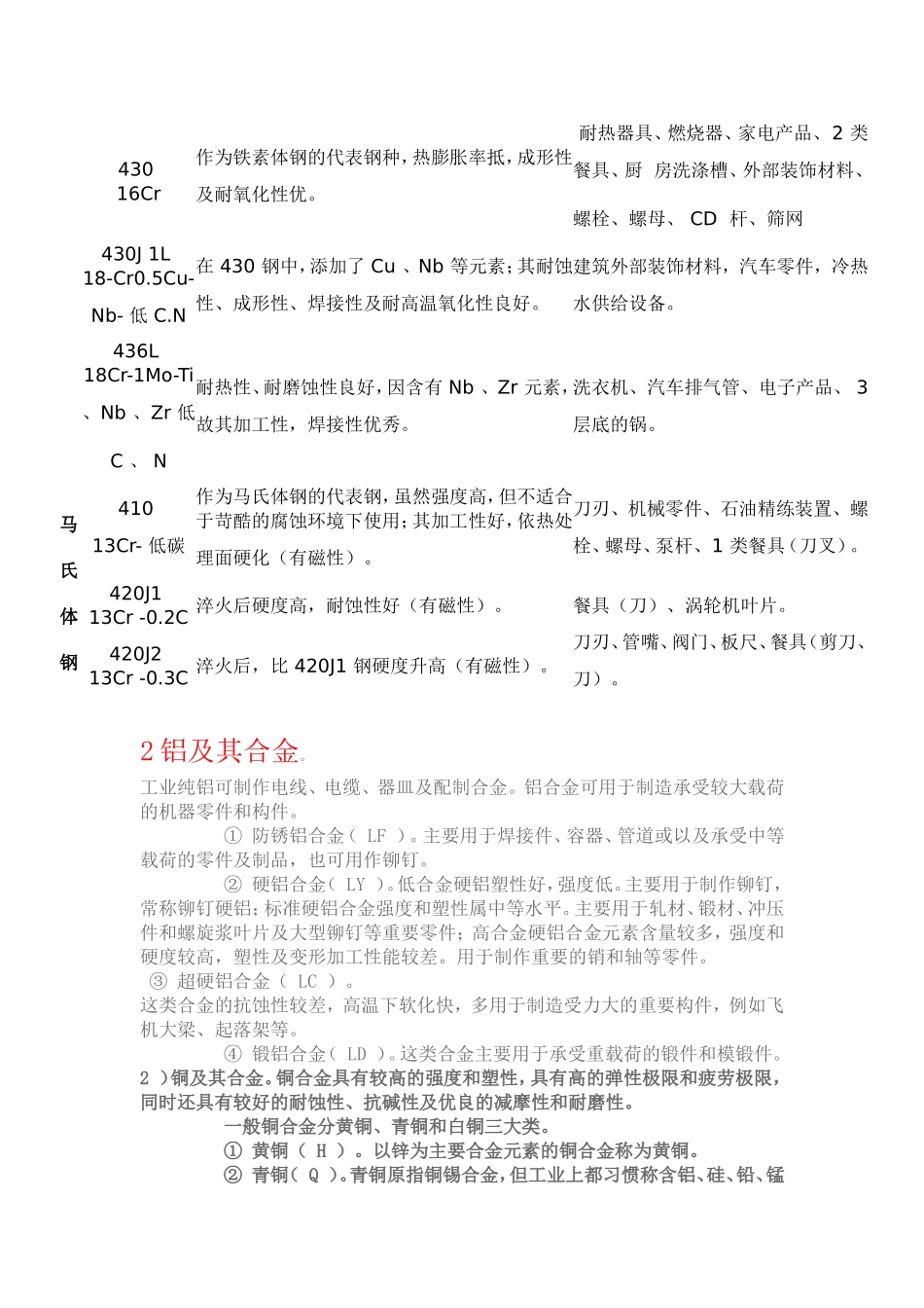
机器人常用材料及规格(一)金属材料金属材料是最重要的工程材料,包括金属和以金属为基的合金。工业上把金属和其合金分为两大部分:(1)黑色金属材料——铁和以铁为基的合金(钢、铸铁和铁合金)。(2)有色金属材料——黑色金属以外的所有金属及其合金。有色金属按照性能和特点可分为:轻金属、易熔金属、难熔金属、贵重金属、稀土金属和碱土金属机器人常用为黑色金属材料。1.各种不锈钢的特性和用途钢号特性用途奥氏体钢30117Cr-7Ni-低碳与304钢相比,Cr、Ni含量少,冷加工时抗拉强度和硬度增高,无磁性,但冷加工后有磁性。列车、航空器、传送带、车辆、螺栓、螺母、弹簧、筛网301L17Cr-7Ni-0.1N-低碳是在301钢基础上,降低C含量,改善焊口的抗晶界腐蚀性;通过添加N元素来弥补含C量降低引起的强度不足,保证钢的强度。铁道车辆构架及外部装饰材料30418Cr-8Ni作为一种用途广泛的钢,具有良好的耐蚀性、耐热性,低温强度和机械特性;冲压、弯曲等热加工性好,无热处理硬化现象(无磁性,使用温度家庭用品(1、2类餐具、橱柜、室内管线、热水器、锅炉、浴缸),汽车配件(风挡雨刷、消声器、模制品),医疗器具,建材,化学,食品工业,农-196℃~800℃)。业,船舶部件304L18Cr-8Ni-低碳作为低C的304钢,在一般状态下,其耐蚀性与304刚相似,但在焊接后或者消除应力后,其抗晶界腐蚀能力优秀;在未进行热处理的情况下,亦能保持良好的耐蚀性,使用温度-196℃~800℃。应用于抗晶界腐蚀性要求高的化学、煤炭、石油产业的野外露天机器,建材耐热零件及热处理有困难的零件304Cu13Cr-7.7Ni-2Cu因添加Cu其成型性,特别是拔丝性和抗时效裂纹性好,故可进行复杂形状的产品成形;其耐腐蚀性与304相同。保温瓶、厨房洗涤槽、锅、壶、保温饭盒、门把手、纺织加工机器。304N118Cr-8Ni-N在304钢的基础上,减少了S、Mn含量,添加N元素,防止塑性降低,提高强度,减少钢材厚度。构件、路灯、贮水罐、水管304N218Cr-8Ni-N与304相比,添加了N、Nb,为结构件用的高强度钢。构件、路灯、贮水罐31618Cr-12Ni-2.5Mo因添加Mo,故其耐蚀性、耐大气腐蚀性和高温强度特别好,可在苛酷的条件下使用;加工硬化性优(无磁性)。海水里用设备、化学、染料、造纸、草酸、肥料等生产设备;照像、食品工业、沿海地区设施、绳索、CD杆、螺栓、螺母316L18Cr-12Ni-2.5Mo低碳作为316钢种的低C系列,除与316钢有相同的特性外,其抗晶界腐蚀性优。316钢的用途中,对抗晶界腐蚀性有特别要求的产品。32118Cr-9Ni-Ti在304钢中添加Ti元素来防止晶界腐蚀;适合于在430℃-900℃温度下使用。航空器、排气管、锅炉汽包铁素体钢409L11.3Cr-0.17Ti-低C、N因添加了Ti元素,故其高温耐蚀性及高温强度较好。汽车排气管、热交换机、集装箱等在焊接后不热处理的产品。410L13Cr-低C在410钢的基础上,降低了含C量,其加工性,抗焊接变形,耐高温氧化性优秀。机械构造用件,发动机排气管,锅炉燃烧室,燃烧器。43016Cr作为铁素体钢的代表钢种,热膨胀率抵,成形性及耐氧化性优。耐热器具、燃烧器、家电产品、2类餐具、厨房洗涤槽、外部装饰材料、螺栓、螺母、CD杆、筛网430J1L18-Cr0.5Cu-Nb-低C.N在430钢中,添加了Cu、Nb等元素;其耐蚀性、成形性、焊接性及耐高温氧化性良好。建筑外部装饰材料,汽车零件,冷热水供给设备。436L18Cr-1Mo-Ti、Nb、Zr低C、N耐热性、耐磨蚀性良好,因含有Nb、Zr元素,故其加工性,焊接性优秀。洗衣机、汽车排气管、电子产品、3层底的锅。马氏体钢41013Cr-低碳作为马氏体钢的代表钢,虽然强度高,但不适合于苛酷的腐蚀环境下使用;其加工性好,依热处理面硬化(有磁性)。刀刃、机械零件、石油精练装置、螺栓、螺母、泵杆、1类餐具(刀叉)。420J113Cr-0.2C淬火后硬度高,耐蚀性好(有磁性)。餐具(刀)、涡轮机叶片。420J213Cr-0.3C淬火后,比420J1钢硬度升高(有磁性)。刀刃、管嘴、阀门、板尺、餐具(剪刀、刀)。2铝及其合金。工业纯铝可制作电线、电缆、器皿及配制合金。铝合金可用于制造承受较大载荷的机器零件和构件。①防锈铝合金(LF)。主要用于焊接件、容器、管道或以及承受中等载荷的零件及制...

1、当您付费下载文档后,您只拥有了使用权限,并不意味着购买了版权,文档只能用于自身使用,不得用于其他商业用途(如 [转卖]进行直接盈利或[编辑后售卖]进行间接盈利)。
2、本站所有内容均由合作方或网友上传,本站不对文档的完整性、权威性及其观点立场正确性做任何保证或承诺!文档内容仅供研究参考,付费前请自行鉴别。
3、如文档内容存在违规,或者侵犯商业秘密、侵犯著作权等,请点击“违规举报”。

碎片内容

机器人常用材料及规格

您可能关注的文档

确认删除?
VIP
微信客服
  • 扫码咨询
会员Q群
  • 会员专属群点击这里加入QQ群
客服邮箱
回到顶部