电脑桌面
添加小米粒文库到电脑桌面
安装后可以在桌面快捷访问

估算指标说明VIP专享VIP免费

估算指标说明_第1页
1/8
估算指标说明_第2页
2/8
估算指标说明_第3页
3/8
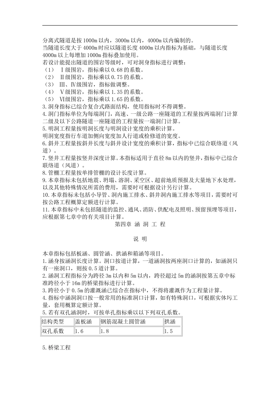
第一章路基工程说明本章包括路基土方,路基石方,粉煤灰路堤,排水与防护,其他路基防护、软基处理等项目。1.土石方体积的计算除指标另有说明者外,土方挖方按天然密实路基体积计算,填方按压(夯)实后的体积计算;开炸石方按天然密实体积计算。2.下列数量应由施工组织设计提出,并入路基填方数量内计算;(1)清除表土或零填方地段的基底压实、耕地填方前夯(压)实,回填至原地面标高所需的土、石方数量。(2)因路基沉陷需增加填筑的土、石方数量。(3)为保证路基边缘的压实度必须加宽填筑实,所需的土、石方数量。3.挖土方指标已综合伐树、挖根、砍挖灌木林、路基零星工程等工作。4.自卸汽车运输路基土、石方指标仅适用于平均运距在15km以内的土、石方运输,当平均运距超过15km时,应按社会运输的有关规定计算。当运距超过第一个指标运距单位时,其运距尾数不足一个增运指标单位的半数时不计,超过半数时按一个增运指标运距单位计算。自卸汽车运输路基土、石方指标为1000m3自然方,指标已综合各种土质的压实系数及运输损耗,使用指标时不应再计算压实系数和运输损耗系数。远运利用、弃方运输工程量以天然密实体积计算,借方运输工程量与压(夯)实后的体积计算。5.填土方指标中不包括路基掺灰,掺灰应按公路工程概算定额另行计算。6.排水与防护工程(1)砌石、片石混凝土、混凝土圬工按实体数量计算。(2)其他排水工程量按路基长度计算,本指标已包括路面排水工程。(3)其他路基防护指标均已包括圬工,圬工不得另计费用。(4)工程量计算:①植草护坡按植草面积计算。②骨架护坡按骨架护坡面积计算。③喷射混凝土按喷射混凝土设计体积计算。④锚杆框架梁:分普通锚杆和预应力锚杆,按锚杆长度计算。⑤预应力锚索按锚索长度计算。⑥抗滑桩按桩身混凝土实体数量计算。⑦加筋土挡土墙按平、凹面混凝土圬工实体数量计算。⑧板桩式挡土墙按现浇、预制混凝土圬工实体数量计算。⑨锚杆挡土墙按现浇、预制混凝土圬工实体数量计算。⑩防风固沙按防风固沙路基长度计算。7.软基处理:本指标工程内容不包含对溶洞、采空区的处理,需要时应根据设计所采用的地理形式采用相关定额计算。软基处理工程量按处治的面积进行计算。(1)处治深度3m以内:指标Ⅰ综合清淤和一般砂砾换填,指标Ⅱ综合抛石挤於和土工合成材料等处治方法。(2)处治深度3~12m:指标综合袋装砂井、塑料排水板、粉喷桩、堆载及真空预压等处治方法。(3)处治深度12~20cm:指标综合各类粒料桩、加固土桩、CFG桩等处治方法。(4)处治深度超过20cm按公路工程概算定额计算。第二章路面工程说明本章指标分路面垫层、稳定土基层、其他路面基层、沥青路面,水泥混凝土路面,其他路面、沥青路面镶边及路缘石等项目。1.各类稳定土基层、级配碎石、级配砾石基层的压实厚度在15cm以内,填缝碎石基层的压实厚度在12cm以内,垫层、其他种类的基层和底基层压实厚度20cm以内,拖拉机、平地机和压路机的台班消耗按定额数量计算。如超过上述压实厚度进行分层拌和、碾压时,拖拉机、平地机和压路机的台班消耗按定额数量加倍计算,每1000m2增加3个工日。2.基层、垫层按顶层面积计算,沥青路面和水泥混凝土路面按路面实体计算。3.挖路槽,培路肩,稳定土拌和站安拌、稳定土拌合料的搅和及运输,沥青混合料拌合站按拆、沥青混合料的拌和及运输,铺筑,压实,透层,封层、磨耗层、保护层、水泥混凝土的拌和运输,水泥混凝土搅拌站按拆、路肩加固等已综合在指标上。4.如设计为单车道路面宽度时,压路机台班可按指标用量乘以下列系数:两轮光轮压路机1.14,三轮光轮压路机1.33,轮胎式压路机和振动压路机1.29.5.本指标沥青的油石比例系按预算定额附录的油石比编制的,当设计能提出项目的油石比时,可按设计油石比调整指标中的沥青用量。换算公式如下:Si=Sd*LI/Ld式中:Si——按设计油石比换算后的沥青数量;Sd——指标中的沥青数量LI——《公路工程预算定额》(JTG/TB06-01-2007)附录标明的油石比;Ld——设计采用的油石比。6.温拌橡胶沥青路面是按干拌法编制的。7.沥青路面镶边和路缘石工程量以路基长度进行计算。第三章隧道工程说明本...

1、当您付费下载文档后,您只拥有了使用权限,并不意味着购买了版权,文档只能用于自身使用,不得用于其他商业用途(如 [转卖]进行直接盈利或[编辑后售卖]进行间接盈利)。
2、本站所有内容均由合作方或网友上传,本站不对文档的完整性、权威性及其观点立场正确性做任何保证或承诺!文档内容仅供研究参考,付费前请自行鉴别。
3、如文档内容存在违规,或者侵犯商业秘密、侵犯著作权等,请点击“违规举报”。

碎片内容

估算指标说明

确认删除?
VIP
微信客服
  • 扫码咨询
会员Q群
  • 会员专属群点击这里加入QQ群
客服邮箱
回到顶部