电脑桌面
添加小米粒文库到电脑桌面
安装后可以在桌面快捷访问

铝合金基础知识VIP免费

铝合金基础知识_第1页
1/5
铝合金基础知识_第2页
2/5
铝合金基础知识_第3页
3/5
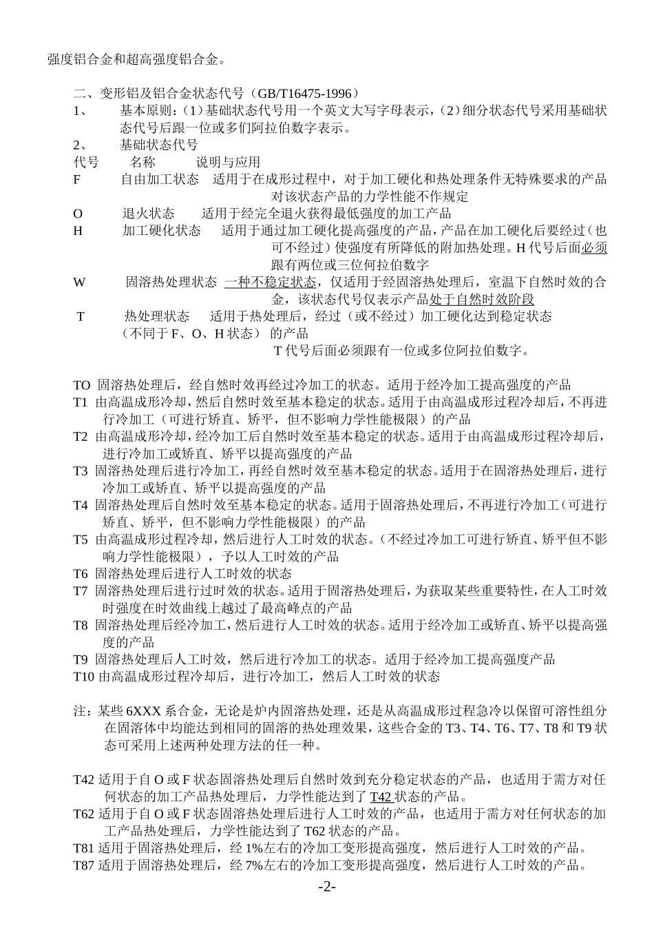
铝合金基础知识一、铝及铝合金的分类纯铝----1XXX系,如1000系合金,铝含量不小于99%热处理不可强AL--Mn系合金--3XXX系,如3004合金,以锰为主。化型铝合金AL--Si系合金--4XXX系,如4043合金,以硅为主。AL--Mg系合金--5XXX系,如5056合金,以镁为主。加工材(变形铝AL--Cu系合金—2XXX系,如2024合金,以铜为主。合金)AL--Mg--Si系合金--6XXX系,如6063合金,以Mg和Si为主要合金元素并以Mg和Si相为强化相的铝合金。AL—Zn--Mg--Cu系合金--7XXX系,如7075合金,以Mg热处理可强和Si为主要合金元素并以Zn为主要合金元素的铝合金。化型铝合金AL--Li系合金--8XXX系,如8089合金,以Mg和Si为主要合金元素并以其他合金元素为主要合金元素的铝合金。铝及铝合金Al-Si系热处理不可强化型Al-Mg系超级硅铝合金铸造材(铸造Al-Cu-Mg-Si系铝合金)热处理强化型Al-Mg-Si系Al-Mg-Zn系与变形铝合金主要区别:Si含量超过变形铝合金Si含量。原铝在市场供应中统称为电介铝,是生产铝及铝合金材的原料,铝的强度低、塑性好,除了应用部分纯铝外,为了提高强度或综合性能需配成合金,根据AL中加入元素多少,对性能影响。在上述分类基础上根据合金性能把AL--Mn、AL--Mg系合金又称作为防锈铝,AL--Cu系实际上是AL--Cu--Mg系又称作为硬铝,AL--Mg--Si系(包括AL--Mg--Si--Cu系)合金称为锻铝,AL—Zn—Mg系是中等强度的可焊铝合金,AL—Zn—Mg--(Cu)系合金称为超硬铝。在实际生产中也有把变形铝合金分为工业用铝、耐热铝合金、低强度铝合金、中强度铝合金、高-1-强度铝合金和超高强度铝合金。二、变形铝及铝合金状态代号(GB/T16475-1996)1、基本原则:(1)基础状态代号用一个英文大写字母表示,(2)细分状态代号采用基础状态代号后跟一位或多们阿拉伯数字表示。2、基础状态代号代号名称说明与应用F自由加工状态适用于在成形过程中,对于加工硬化和热处理条件无特殊要求的产品对该状态产品的力学性能不作规定O退火状态适用于经完全退火获得最低强度的加工产品H加工硬化状态适用于通过加工硬化提高强度的产品,产品在加工硬化后要经过(也可不经过)使强度有所降低的附加热处理。H代号后面必须跟有两位或三位何拉伯数字W固溶热处理状态一种不稳定状态,仅适用于经固溶热处理后,室温下自然时效的合金,该状态代号仅表示产品处于自然时效阶段T热处理状态适用于热处理后,经过(或不经过)加工硬化达到稳定状态(不同于F、O、H状态)的产品T代号后面必须跟有一位或多位阿拉伯数字。TO固溶热处理后,经自然时效再经过冷加工的状态。适用于经冷加工提高强度的产品T1由高温成形冷却,然后自然时效至基本稳定的状态。适用于由高温成形过程冷却后,不再进行冷加工(可进行矫直、矫平,但不影响力学性能极限)的产品T2由高温成形冷却,经冷加工后自然时效至基本稳定的状态。适用于由高温成形过程冷却后,进行冷加工或矫直、矫平以提高强度的产品T3固溶热处理后进行冷加工,再经自然时效至基本稳定的状态。适用于在固溶热处理后,进行冷加工或矫直、矫平以提高强度的产品T4固溶热处理后自然时效至基本稳定的状态。适用于固溶热处理后,不再进行冷加工(可进行矫直、矫平,但不影响力学性能极限)的产品T5由高温成形过程冷却,然后进行人工时效的状态。(不经过冷加工可进行矫直、矫平但不影响力学性能极限),予以人工时效的产品T6固溶热处理后进行人工时效的状态T7固溶热处理后进行过时效的状态。适用于固溶热处理后,为获取某些重要特性,在人工时效时强度在时效曲线上越过了最高峰点的产品T8固溶热处理后经冷加工,然后进行人工时效的状态。适用于经冷加工或矫直、矫平以提高强度的产品T9固溶热处理后人工时效,然后进行冷加工的状态。适用于经冷加工提高强度产品T10由高温成形过程冷却后,进行冷加工,然后人工时效的状态注:某些6XXX系合金,无论是炉内固溶热处理,还是从高温成形过程急冷以保留可溶性组分在固溶体中均能达到相同的固溶的热处理效果,这些合金的T3、T4、T6、T7、T8和T9状态可采用上述两种处理方法的任一种。T42适用于自O或F状态固溶热处理后自然时效到充分稳定状态的产品,也适用于需方对...

1、当您付费下载文档后,您只拥有了使用权限,并不意味着购买了版权,文档只能用于自身使用,不得用于其他商业用途(如 [转卖]进行直接盈利或[编辑后售卖]进行间接盈利)。
2、本站所有内容均由合作方或网友上传,本站不对文档的完整性、权威性及其观点立场正确性做任何保证或承诺!文档内容仅供研究参考,付费前请自行鉴别。
3、如文档内容存在违规,或者侵犯商业秘密、侵犯著作权等,请点击“违规举报”。

碎片内容

铝合金基础知识

您可能关注的文档

墨香书阁+ 关注
实名认证
内容提供者

热爱教学事业,对互联网知识分享很感兴趣

确认删除?
VIP
微信客服
  • 扫码咨询
会员Q群
  • 会员专属群点击这里加入QQ群
客服邮箱
回到顶部