电脑桌面
添加小米粒文库到电脑桌面
安装后可以在桌面快捷访问

高速背板设计心得(谢宝国)VIP免费

高速背板设计心得(谢宝国)_第1页
1/5
高速背板设计心得(谢宝国)_第2页
2/5
高速背板设计心得(谢宝国)_第3页
3/5
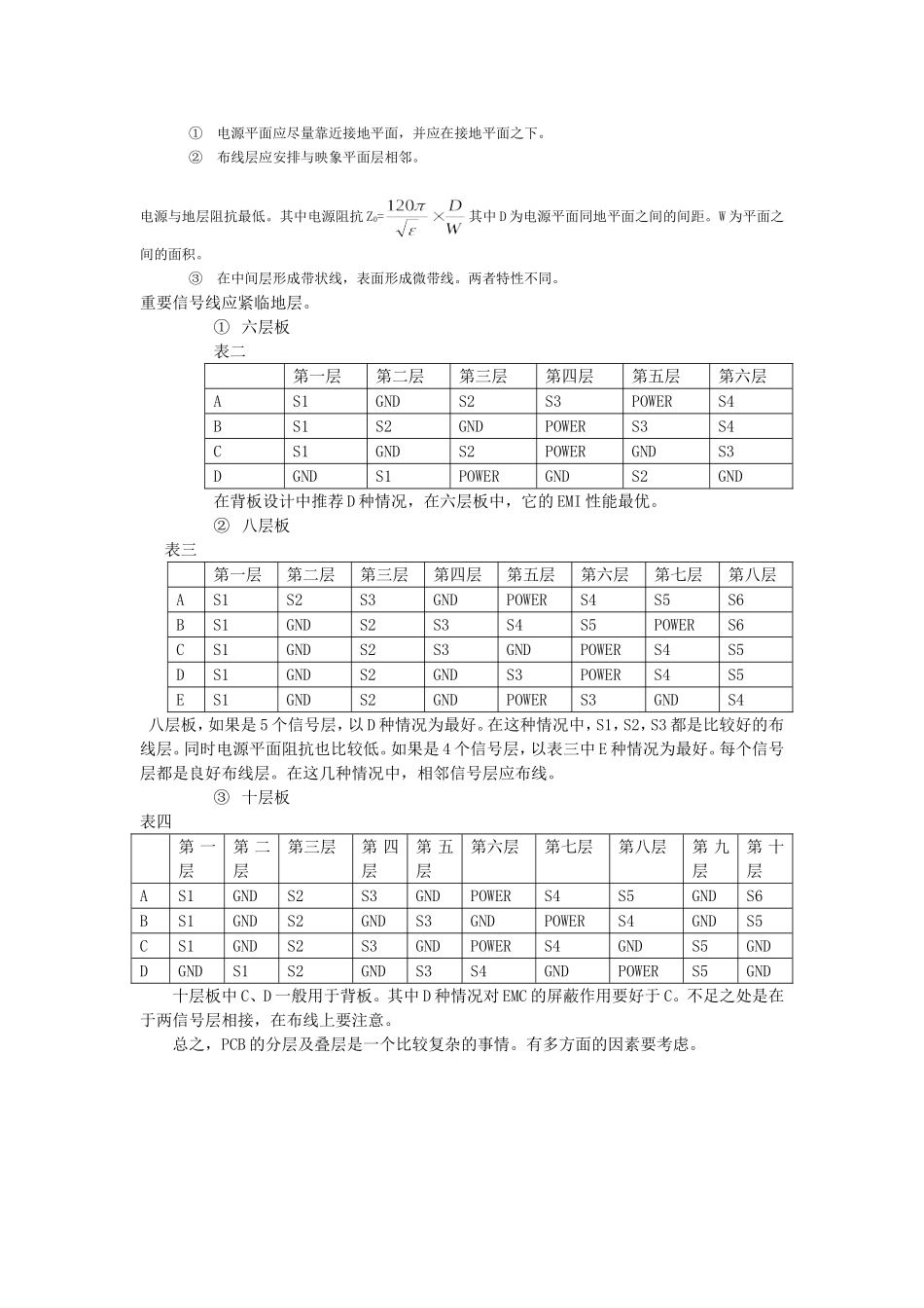
高速背板设计心得谢宝国陈飞1高速背板的分层高速背板为实现较好的电磁兼容性设计,使得印制板在正常工作时能满足电磁兼容和敏感度标准。正确的堆叠有助于屏蔽和抑制EMI。多层印制板的电磁兼容分析可以基于克希霍夫定律和法拉第电磁感应定律。根据克希霍夫定律,任何时域信号由源到负载的传输都必须有一个最低阻抗的路径。见图一。图中I=I′,大小相等,方向相反。图中I我们称为信号电流,I′称为映象电流,而I′所在的层我们称为映象平面层。如果信号电流下方是电源层(POWER),此时的映象电流回路是通过电容耦合所达到的。见图二。发送端接收端信号电流I映象电流I′(地层)GNDGND图一发送端接收端信号电流I映象电流I′(电源层)C1C2GNDGND图二根据法拉第电磁感应定律。可以得出当A越大时,E值越大。见图三信号线I芯GNDGND图三根据以上两个定律,我们得出在多层印制板分层及堆叠中应遵徇以下基本原则;①电源平面应尽量靠近接地平面,并应在接地平面之下。②布线层应安排与映象平面层相邻。电源与地层阻抗最低。其中电源阻抗Z0=其中D为电源平面同地平面之间的间距。W为平面之间的面积。③在中间层形成带状线,表面形成微带线。两者特性不同。重要信号线应紧临地层。①六层板表二第一层第二层第三层第四层第五层第六层AS1GNDS2S3POWERS4BS1S2GNDPOWERS3S4CS1GNDS2POWERGNDS3DGNDS1POWERGNDS2GND在背板设计中推荐D种情况,在六层板中,它的EMI性能最优。②八层板表三第一层第二层第三层第四层第五层第六层第七层第八层AS1S2S3GNDPOWERS4S5S6BS1GNDS2S3S4S5POWERS6CS1GNDS2S3GNDPOWERS4S5DS1GNDS2GNDS3POWERS4S5ES1GNDS2GNDPOWERS3GNDS4八层板,如果是5个信号层,以D种情况为最好。在这种情况中,S1,S2,S3都是比较好的布线层。同时电源平面阻抗也比较低。如果是4个信号层,以表三中E种情况为最好。每个信号层都是良好布线层。在这几种情况中,相邻信号层应布线。③十层板表四第一层第二层第三层第四层第五层第六层第七层第八层第九层第十层AS1GNDS2S3GNDPOWERS4S5GNDS6BS1GNDS2GNDS3GNDPOWERS4GNDS5CS1GNDS2S3GNDPOWERS4GNDS5GNDDGNDS1S2GNDS3S4GNDPOWERS5GND十层板中C、D一般用于背板。其中D种情况对EMC的屏蔽作用要好于C。不足之处是在于两信号层相接,在布线上要注意。总之,PCB的分层及叠层是一个比较复杂的事情。有多方面的因素要考虑。2高速背板的布线高速信号的布线主要是考虑信号的完整性,即延迟、反射、串扰、同步切换噪声(SSN)和电磁兼容性(EMI)。2.1时钟信号线时钟信号线既要考虑信号完整性问题,又要考虑EMI问题。它的处理对高速背板性能的优劣。时钟信号线在背板中一般走在内层,最好夹在两个平面层之间进行走线,走线的阻抗须进行控制,在不同层切换时保证阻抗的一致性,以防信号反射对时钟的影响。信号线之间,信号线与其它线的线距最少满足3W原则,可以有效预防由时钟线引起的串扰,信号线之间若有同步时序要求,布线设计时应等长,防止走线的延迟对同步时序的影响。2.2高速数据信号线高速信号线主要考虑信号完整性问题,即阻抗控制、反射、串扰等因素。高速信号线在背板中一般走在内层,并与地平面层相临之间进行走线,走线的阻抗须进行控制,在不同层切换时保证阻抗的一致性,以防阻抗失配引起信号反射,对数据线形成过冲及振铃,影响数据的可靠性。高速信号线与其它线的线距最少满足2W原则,布线条件较宽裕的应满足3W原则,这样可以有效预防由数据线相互的串扰,保证数据的可靠性。并行数据信号线之间要满足同步时序要求,布线设计时应完全等长,防止走线的延迟对数据线同步时序的影响。2.3LVDS布线边沿速率(EdgeRate):对于Multi-Point方式的背板总线结构通常使用NESA(NorthEastSystemsAssociates,Inc)公司的TDR(TimeDomainReflectometry)分析法来描述信号的边沿速率(EdgeRate)的影响。信号的跃变时间(上升和下降时间)对于传输线的计算是一个很重要的指标,需要注意的是当信号的边沿速率(EdgeRate)小于300ps时,Multi-Point和Multi-Drop方式的总线结构是不能使用的。Stub长度:Stub长度对背板总线的影响一般也是用NESA公司提出的TDR和TDT(Time...

1、当您付费下载文档后,您只拥有了使用权限,并不意味着购买了版权,文档只能用于自身使用,不得用于其他商业用途(如 [转卖]进行直接盈利或[编辑后售卖]进行间接盈利)。
2、本站所有内容均由合作方或网友上传,本站不对文档的完整性、权威性及其观点立场正确性做任何保证或承诺!文档内容仅供研究参考,付费前请自行鉴别。
3、如文档内容存在违规,或者侵犯商业秘密、侵犯著作权等,请点击“违规举报”。

碎片内容

高速背板设计心得(谢宝国)

确认删除?
VIP
微信客服
  • 扫码咨询
会员Q群
  • 会员专属群点击这里加入QQ群
客服邮箱
回到顶部