电脑桌面
添加小米粒文库到电脑桌面
安装后可以在桌面快捷访问

新版上海市建筑工程优质结构评审标准VIP免费

新版上海市建筑工程优质结构评审标准_第1页
1/12
新版上海市建筑工程优质结构评审标准_第2页
2/12
新版上海市建筑工程优质结构评审标准_第3页
3/12
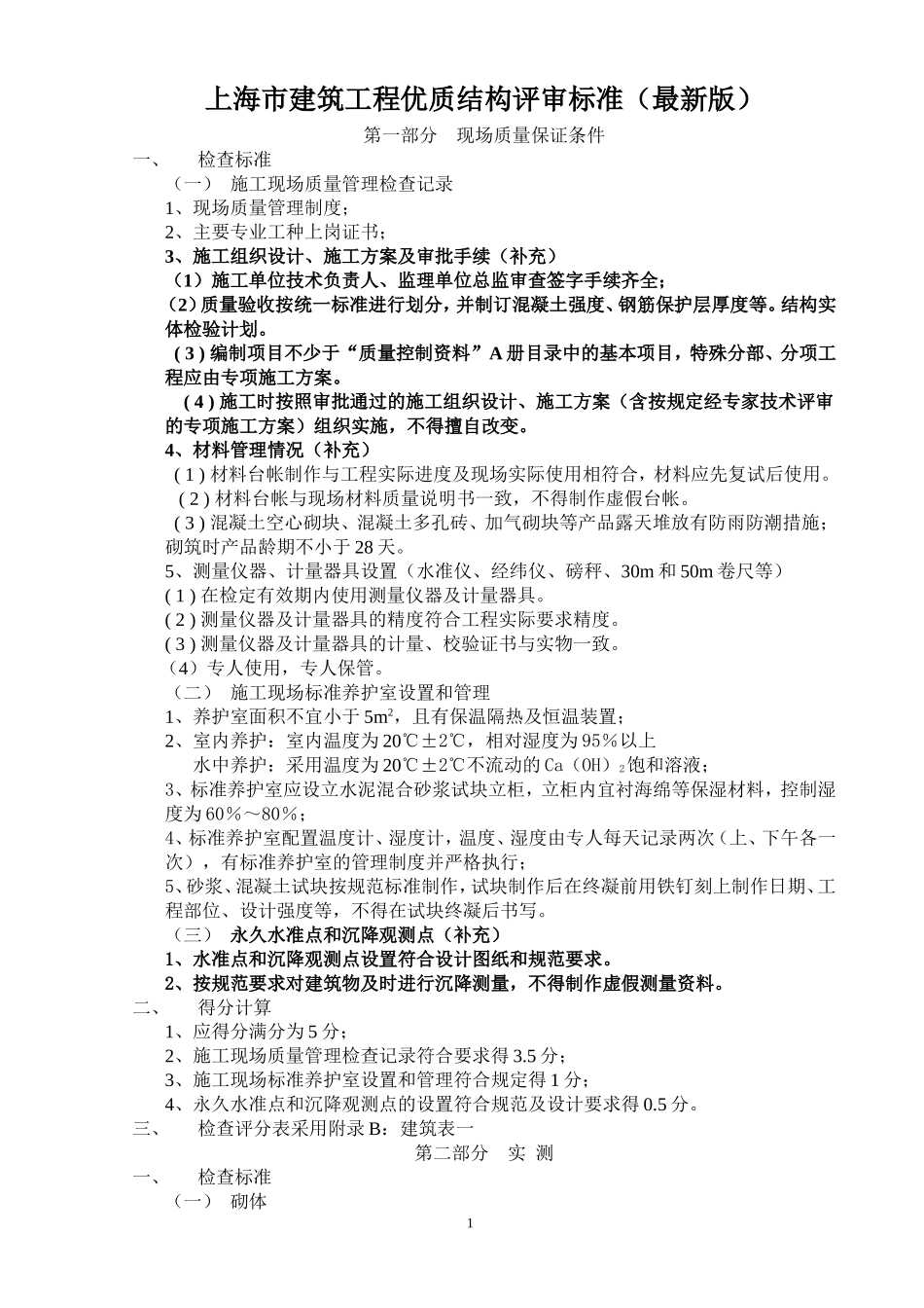
上海市建筑工程优质结构评审标准(最新版)第一部分现场质量保证条件一、检查标准(一)施工现场质量管理检查记录1、现场质量管理制度;2、主要专业工种上岗证书;3、施工组织设计、施工方案及审批手续(补充)(1)施工单位技术负责人、监理单位总监审查签字手续齐全;(2)质量验收按统一标准进行划分,并制订混凝土强度、钢筋保护层厚度等。结构实体检验计划。(3)编制项目不少于“质量控制资料”A册目录中的基本项目,特殊分部、分项工程应由专项施工方案。(4)施工时按照审批通过的施工组织设计、施工方案(含按规定经专家技术评审的专项施工方案)组织实施,不得擅自改变。4、材料管理情况(补充)(1)材料台帐制作与工程实际进度及现场实际使用相符合,材料应先复试后使用。(2)材料台帐与现场材料质量说明书一致,不得制作虚假台帐。(3)混凝土空心砌块、混凝土多孔砖、加气砌块等产品露天堆放有防雨防潮措施;砌筑时产品龄期不小于28天。5、测量仪器、计量器具设置(水准仪、经纬仪、磅秤、30m和50m卷尺等)(1)在检定有效期内使用测量仪器及计量器具。(2)测量仪器及计量器具的精度符合工程实际要求精度。(3)测量仪器及计量器具的计量、校验证书与实物一致。(4)专人使用,专人保管。(二)施工现场标准养护室设置和管理1、养护室面积不宜小于5m2,且有保温隔热及恒温装置;2、室内养护:室内温度为20℃±2℃,相对湿度为95%以上水中养护:采用温度为20℃±2℃不流动的Ca(OH)2饱和溶液;3、标准养护室应设立水泥混合砂浆试块立柜,立柜内宜衬海绵等保湿材料,控制湿度为60%~80%;4、标准养护室配置温度计、湿度计,温度、湿度由专人每天记录两次(上、下午各一次),有标准养护室的管理制度并严格执行;5、砂浆、混凝土试块按规范标准制作,试块制作后在终凝前用铁钉刻上制作日期、工程部位、设计强度等,不得在试块终凝后书写。(三)永久水准点和沉降观测点(补充)1、水准点和沉降观测点设置符合设计图纸和规范要求。2、按规范要求对建筑物及时进行沉降测量,不得制作虚假测量资料。二、得分计算1、应得分满分为5分;2、施工现场质量管理检查记录符合要求得3.5分;3、施工现场标准养护室设置和管理符合规定得1分;4、永久水准点和沉降观测点的设置符合规范及设计要求得0.5分。三、检查评分表采用附录B:建筑表一第二部分实测一、检查标准(一)砌体11、每层垂直度:允许偏差5mm(2m托线板);2、混水墙表面平整度:允许偏差8mm;砂加气砌块允许偏差为6mm(2m靠尺);3、10皮砖砌体水平灰缝厚度:允许偏差±8mm(加气混凝土砌块、混凝土小砌块:3~5皮);4、门窗洞口宽度(后塞口):允许偏差±5mm。(二)混凝土1、柱、墙每层垂直度:允许偏差5mm(2m托线板);2、表面平整度:允许偏差8mm(2m靠尺);3、截面尺寸(柱、梁、墙):允许偏差+8mm,-5mm;4、现浇板厚度:允许偏差+8mm,-5mm。二、否决项目1、砌体实测合格率<90%,承重墙垂直度实测合格率<100%;2、混凝土实测合格率<90%;3、混凝土现浇楼板厚度实测合格率<90%。三、检查数量1、当建筑面积>10000m2,每100~200m2抽测一点,每个工程不宜少于100点;2、建筑面积≤10000m2,每50~100m2抽测一点,每个工程不宜少于100点;3、混凝土现浇板厚度:每个工程不少于20点。四、得分计算1、实测应得分为24分;2、砌体实测应得分为10分,合格率90%为基准分得9分;每增加1%,增加0.1分;3、混凝土实测应得分为10分,合格率90%为基准分得9分;每增加1%,增加0.1分;4、混凝土现浇板厚度实测应得分为4分,合格率90%为基准点得3分;每增加5%,增加0.5分。5、托线板质量不符合要求(如长度不足,无刻度等),及未按指定楼层和数量钻楼孔板,或未准备测量工具,造成需再次测量的,扣1~2分;楼板孔经打磨、垫灰等处理的,该点为不合格。五、检查评分表采用附录B:建筑表二六、补充抽查楼层有代表性自然间的纵横向构件及房屋山墙,结构变形缝两侧,电梯井、楼梯间、走廊等。砌体工程应包括各种不同种类块材、厚度的砌体;混凝土工程应包括柱、梁、墙、板(如楼板平整度、空调机搁板、挑窗台厚度)等构件。现...

1、当您付费下载文档后,您只拥有了使用权限,并不意味着购买了版权,文档只能用于自身使用,不得用于其他商业用途(如 [转卖]进行直接盈利或[编辑后售卖]进行间接盈利)。
2、本站所有内容均由合作方或网友上传,本站不对文档的完整性、权威性及其观点立场正确性做任何保证或承诺!文档内容仅供研究参考,付费前请自行鉴别。
3、如文档内容存在违规,或者侵犯商业秘密、侵犯著作权等,请点击“违规举报”。

碎片内容

新版上海市建筑工程优质结构评审标准

书海行舟+ 关注
实名认证
内容提供者

热爱教学事业,对互联网知识分享很感兴趣

相关文档

确认删除?
VIP
微信客服
  • 扫码咨询
会员Q群
  • 会员专属群点击这里加入QQ群
客服邮箱
回到顶部