电脑桌面
添加小米粒文库到电脑桌面
安装后可以在桌面快捷访问

地理基础知识复习纲要VIP免费

地理基础知识复习纲要_第1页
1/6
地理基础知识复习纲要_第2页
2/6
地理基础知识复习纲要_第3页
3/6
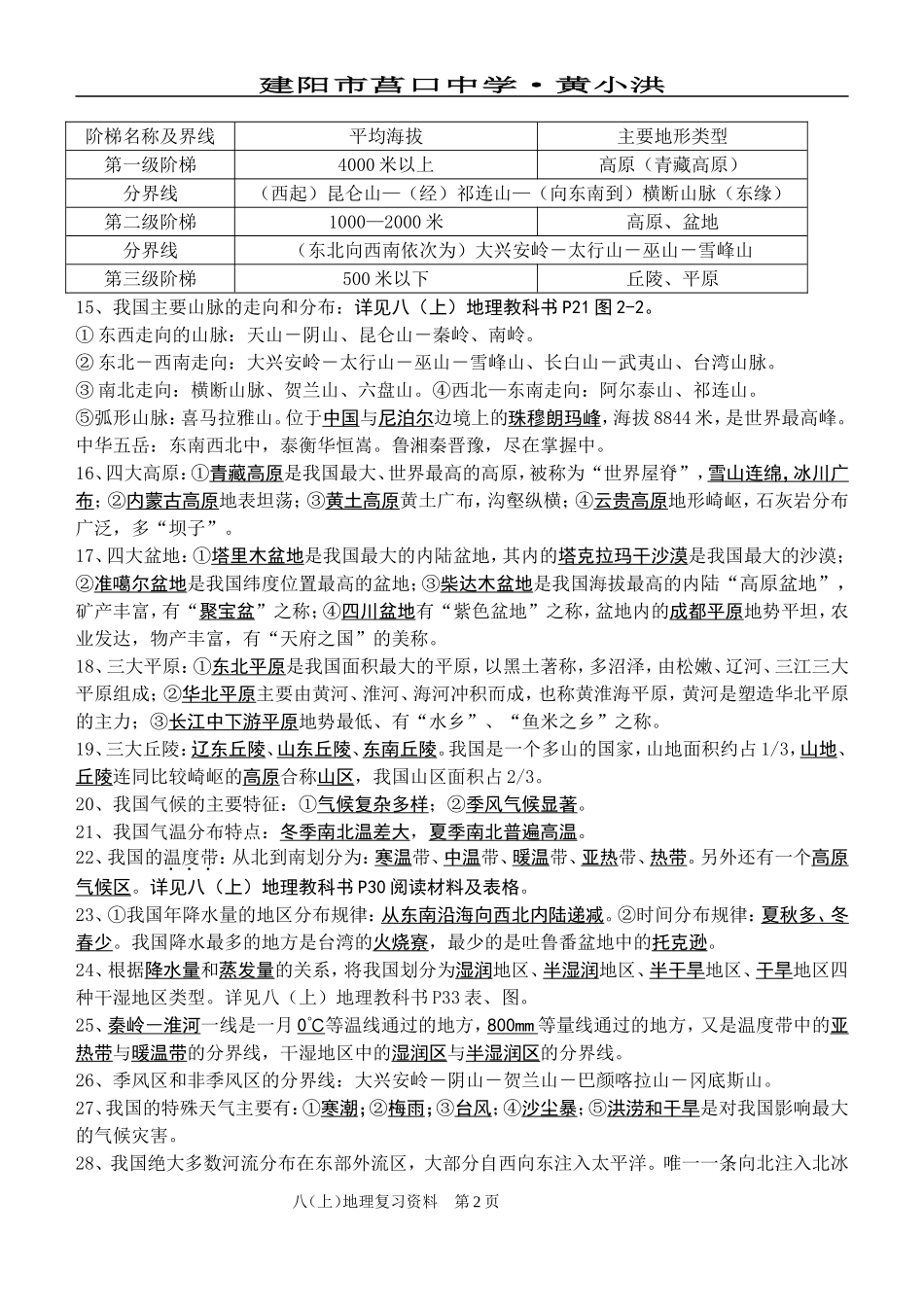
建阳市莒口中学·黄小洪八(上)地理基础知识复习纲要第一章中国的疆域与人口1、中国位于东半球和北半球(半球位置);中国位于亚洲东部、太平洋西岸,是一个海陆兼备国(海陆位置);中国领土大部分在北温带,小部分在热带,没有寒带(纬度位置)。中国陆地总面积约960万平方千米,仅次于俄罗斯、加拿大,居世界第3位。2、我国领土的四端:最北端:漠河以北的黑龙江主航道中心线上(53°N多)。最南端:曾母暗沙(4°N附近)。最东端:黑龙江与乌苏里江主航道中心线的汇合处(135°E多)。最西端:帕米尔高原(73°E附近)。我国领土南北跨纬度近50度,东西跨经度60多度,分属于东5区至东9区的五个时区,采用东八区的区时,即“北京时间”。3、我国大陆海岸线长达18000多千米,从北往南依次濒临渤海、黄海、东海、南海。我国的领海宽度为12海里。渤海和琼州海峡是我国内海。4、我国三大半岛:山东半岛、辽东半岛、雷州半岛;三大岛屿:台湾岛、海南岛、崇明岛;两大海峡:台湾海峡(属东海)、琼州海峡。5、我国陆上疆界2万多千米,陆上邻国有14个。隔海相望的国家有6个。6、我国三级行政区划:①省(自治区、直辖市)②县(自治县、县级市)③镇(乡)。我国共有34个省级行政单位,包括23个省、5个自治区、4个直辖市和香港、澳门两个特别行政区。34个省级行政单位的名称、简称及行政中心。详见八(上)地理教科书P8。7、2000年第五次人口普查,我国总人口数为12.95亿,约占世界的21.2%,是世界人口最多的国家。人口最多的省是河南,最少的是澳门。8、我国人口地理分布特点:东多西少。大体可从黑龙江的黑河市到云南的腾冲县划一条直线(即人口地理分界线),此线东南部人口密度大,人口稠密,面积占43%,人口占94%;此线西北部人口密度小,人口稀疏,面积占57%,人口仅占6%。9、我国是世界上城镇人口最多的国家。广东、福建是我国两大“侨乡”。10、我国人口的突出特点是:人口基数大,增长快,青少年的比重高。科学的人口观:人口的增长必须与社会经济发展相适应,与资源、环境相协调。实行计划生育,控制人口数量,提高人口质量是我国一项长期的基本国策。具体要求:晚婚、晚育、少生、优生。11、我国共有56个民族,其中有55个少数民族。汉族人口占92%,少数民族占8%,少数民族中人口最多的是壮族,最少的是珞巴族。回族是我国分布最广的少数民族,高山族主要分布在台湾省,黎族主要分布在海南省,朝鲜族主要分布在吉林省,福建省的主要少数民族是畲族,云南省是我国民族数最多的省区。12、我国各民族的分布特点:大杂居,小聚居。各民族分布状况:汉族的分布遍及全国,主要集中在东部和中部;少数民族主要分布在西南、西北、东北等边疆地区。少数民族乐器集锦及传统节日:详见八(上)地理教科书P16-17。第二章中国的自然环境13、我国地形两大特征:①地势西高东低,呈三级阶梯状分布(我国地势特点);②地形多种多样,山区面积广大。详见八(上)地理教科书P20图2-1。14、我是地势三级阶梯概况:详见八(上)地理教科书P23。八(上)地理复习资料第1页建阳市莒口中学·黄小洪阶梯名称及界线平均海拔主要地形类型第一级阶梯4000米以上高原(青藏高原)分界线(西起)昆仑山—(经)祁连山—(向东南到)横断山脉(东缘)第二级阶梯1000—2000米高原、盆地分界线(东北向西南依次为)大兴安岭-太行山-巫山-雪峰山第三级阶梯500米以下丘陵、平原15、我国主要山脉的走向和分布:详见八(上)地理教科书P21图2-2。①东西走向的山脉:天山-阴山、昆仑山-秦岭、南岭。②东北-西南走向:大兴安岭-太行山-巫山-雪峰山、长白山-武夷山、台湾山脉。③南北走向:横断山脉、贺兰山、六盘山。④西北—东南走向:阿尔泰山、祁连山。⑤弧形山脉:喜马拉雅山。位于中国与尼泊尔边境上的珠穆朗玛峰,海拔8844米,是世界最高峰。中华五岳:东南西北中,泰衡华恒嵩。鲁湘秦晋豫,尽在掌握中。16、四大高原:①青藏高原是我国最大、世界最高的高原,被称为“世界屋脊”,雪山连绵,冰川广布;②内蒙古高原地表坦荡;③黄土高原黄土广布,沟壑纵横;④云贵高原地形崎岖,石灰岩分布广泛...

1、当您付费下载文档后,您只拥有了使用权限,并不意味着购买了版权,文档只能用于自身使用,不得用于其他商业用途(如 [转卖]进行直接盈利或[编辑后售卖]进行间接盈利)。
2、本站所有内容均由合作方或网友上传,本站不对文档的完整性、权威性及其观点立场正确性做任何保证或承诺!文档内容仅供研究参考,付费前请自行鉴别。
3、如文档内容存在违规,或者侵犯商业秘密、侵犯著作权等,请点击“违规举报”。

碎片内容

地理基础知识复习纲要

您可能关注的文档

百万精品文档+ 关注
实名认证
内容提供者

中小学学习资料教案课件

确认删除?
VIP
微信客服
  • 扫码咨询
会员Q群
  • 会员专属群点击这里加入QQ群
客服邮箱
回到顶部