电脑桌面
添加小米粒文库到电脑桌面
安装后可以在桌面快捷访问

文科综合试题VIP免费

文科综合试题_第1页
1/11
文科综合试题_第2页
2/11
文科综合试题_第3页
3/11
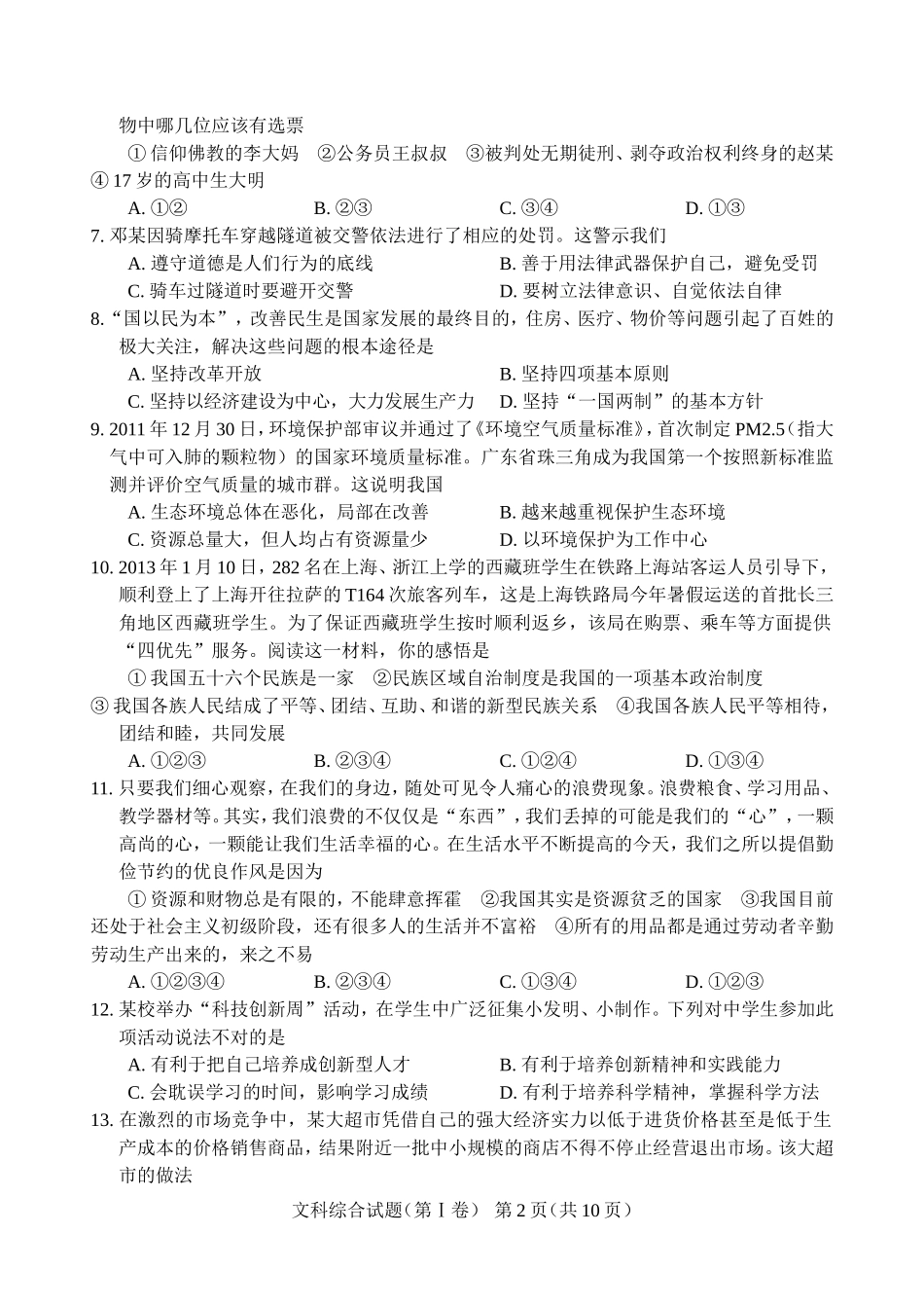
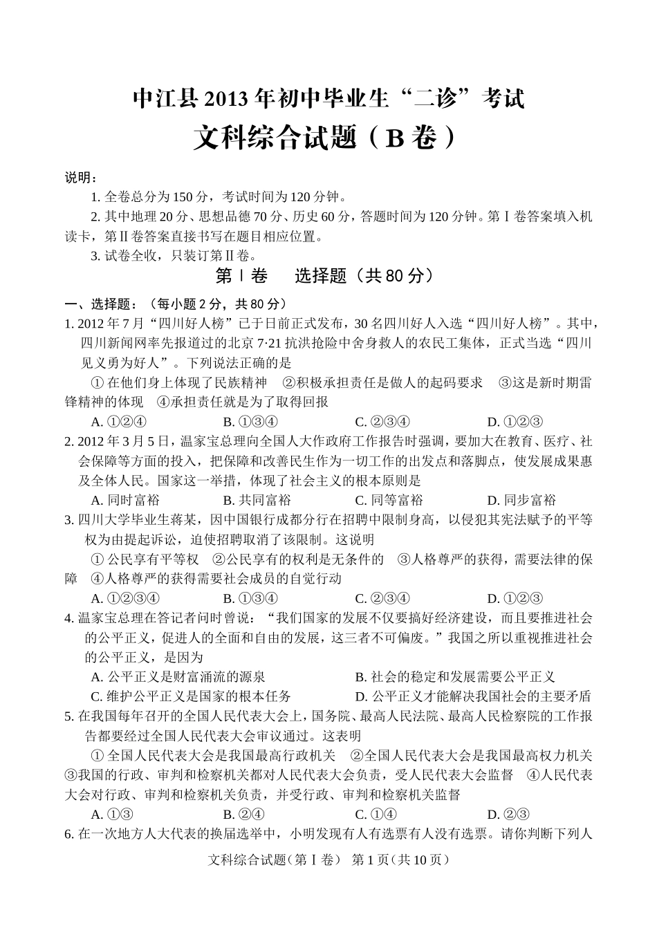
中江县2013年初中毕业生“二诊”考试文科综合试题(B卷)说明:1.全卷总分为150分,考试时间为120分钟。2.其中地理20分、思想品德70分、历史60分,答题时间为120分钟。第Ⅰ卷答案填入机读卡,第Ⅱ卷答案直接书写在题目相应位置。3.试卷全收,只装订第Ⅱ卷。第Ⅰ卷选择题(共80分)一、选择题:(每小题2分,共80分)1.2012年7月“四川好人榜”已于日前正式发布,30名四川好人入选“四川好人榜”。其中,四川新闻网率先报道过的北京7·21抗洪抢险中舍身救人的农民工集体,正式当选“四川见义勇为好人”。下列说法正确的是①在他们身上体现了民族精神②积极承担责任是做人的起码要求③这是新时期雷锋精神的体现④承担责任就是为了取得回报A.①②④B.①③④C.②③④D.①②③2.2012年3月5日,温家宝总理向全国人大作政府工作报告时强调,要加大在教育、医疗、社会保障等方面的投入,把保障和改善民生作为一切工作的出发点和落脚点,使发展成果惠及全体人民。国家这一举措,体现了社会主义的根本原则是A.同时富裕B.共同富裕C.同等富裕D.同步富裕3.四川大学毕业生蒋某,因中国银行成都分行在招聘中限制身高,以侵犯其宪法赋予的平等权为由提起诉讼,迫使招聘取消了该限制。这说明①公民享有平等权②公民享有的权利是无条件的③人格尊严的获得,需要法律的保障④人格尊严的获得需要社会成员的自觉行动A.①②③④B.①③④C.②③④D.①②③4.温家宝总理在答记者问时曾说:“我们国家的发展不仅要搞好经济建设,而且要推进社会的公平正义,促进人的全面和自由的发展,这三者不可偏废。”我国之所以重视推进社会的公平正义,是因为A.公平正义是财富涌流的源泉B.社会的稳定和发展需要公平正义C.维护公平正义是国家的根本任务D.公平正义才能解决我国社会的主要矛盾5.在我国每年召开的全国人民代表大会上,国务院、最高人民法院、最高人民检察院的工作报告都要经过全国人民代表大会审议通过。这表明①全国人民代表大会是我国最高行政机关②全国人民代表大会是我国最高权力机关③我国的行政、审判和检察机关都对人民代表大会负责,受人民代表大会监督④人民代表大会对行政、审判和检察机关负责,并受行政、审判和检察机关监督A.①③B.②④C.①④D.②③6.在一次地方人大代表的换届选举中,小明发现有人有选票有人没有选票。请你判断下列人文科综合试题(第Ⅰ卷)第1页(共10页)物中哪几位应该有选票①信仰佛教的李大妈②公务员王叔叔③被判处无期徒刑、剥夺政治权利终身的赵某④17岁的高中生大明A.①②B.②③C.③④D.①③7.邓某因骑摩托车穿越隧道被交警依法进行了相应的处罚。这警示我们A.遵守道德是人们行为的底线B.善于用法律武器保护自己,避免受罚C.骑车过隧道时要避开交警D.要树立法律意识、自觉依法自律8.“国以民为本”,改善民生是国家发展的最终目的,住房、医疗、物价等问题引起了百姓的极大关注,解决这些问题的根本途径是A.坚持改革开放B.坚持四项基本原则C.坚持以经济建设为中心,大力发展生产力D.坚持“一国两制”的基本方针9.2011年12月30日,环境保护部审议并通过了《环境空气质量标准》,首次制定PM2.5(指大气中可入肺的颗粒物)的国家环境质量标准。广东省珠三角成为我国第一个按照新标准监测并评价空气质量的城市群。这说明我国A.生态环境总体在恶化,局部在改善B.越来越重视保护生态环境C.资源总量大,但人均占有资源量少D.以环境保护为工作中心10.2013年1月10日,282名在上海、浙江上学的西藏班学生在铁路上海站客运人员引导下,顺利登上了上海开往拉萨的T164次旅客列车,这是上海铁路局今年暑假运送的首批长三角地区西藏班学生。为了保证西藏班学生按时顺利返乡,该局在购票、乘车等方面提供“四优先”服务。阅读这一材料,你的感悟是①我国五十六个民族是一家②民族区域自治制度是我国的一项基本政治制度③我国各族人民结成了平等、团结、互助、和谐的新型民族关系④我国各族人民平等相待,团结和睦,共同发展A.①②③B.②③④C.①②④D.①③④11.只要我们细心观察,在我们的身边,随处可见令人痛心的浪费现象。浪费粮食、学习用品、教学器材等。其实,我们浪费的不仅仅...

1、当您付费下载文档后,您只拥有了使用权限,并不意味着购买了版权,文档只能用于自身使用,不得用于其他商业用途(如 [转卖]进行直接盈利或[编辑后售卖]进行间接盈利)。
2、本站所有内容均由合作方或网友上传,本站不对文档的完整性、权威性及其观点立场正确性做任何保证或承诺!文档内容仅供研究参考,付费前请自行鉴别。
3、如文档内容存在违规,或者侵犯商业秘密、侵犯著作权等,请点击“违规举报”。

碎片内容

文科综合试题

您可能关注的文档

确认删除?
VIP
微信客服
  • 扫码咨询
会员Q群
  • 会员专属群点击这里加入QQ群
客服邮箱
回到顶部