电脑桌面
添加小米粒文库到电脑桌面
安装后可以在桌面快捷访问

(部编)初中语文人教2011课标版七年级下册细节描写-让你的作文亮起来VIP免费

(部编)初中语文人教2011课标版七年级下册细节描写-让你的作文亮起来_第1页
1/2
(部编)初中语文人教2011课标版七年级下册细节描写-让你的作文亮起来_第2页
2/2
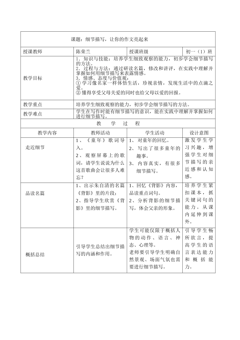
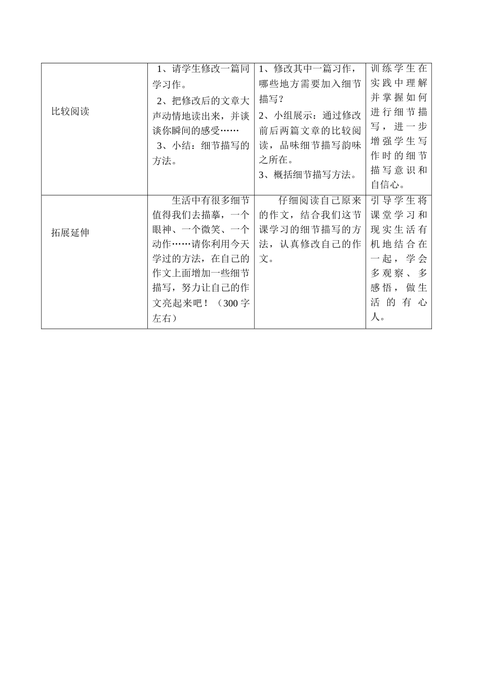
课题:细节描写,让你的作文亮起来授课教师陈荣兰授课班级初一(1)班教学目标1.知识与技能:培养学生细致观察的能力,初步学会细节描写的方法。2.过程与方法:通过研读名篇,修改和讲评,在实践中理解并掌握如何用细节描写来表露情感。3.情感、态度与价值观:①学习像名家一样体悟生活,珍视亲情,发现生活中的点滴之爱。②懂得享受父母关爱的同时也给父母以爱的回报。教学重点培养学生细致观察的能力,初步学会细节描写的方法。教学难点学生在写作时能有细节描写的意识,能在实践中理解并掌握如何进行细节描写。教学过程教学内容教师活动学生活动设计意图走近细节1、《童年》歌词导入。2、观察屏幕上的歌词,请学生说说为什么这首歌曲会让很多人难忘?1、对童年的回忆。2、写出了很多童年的趣事。3、内容真实,有很多细节描写。激发学生学习兴趣,增强学生对细节描写的亲近感和认知感。品读名篇1、出示朱自清的名篇《背影》里的片段;2、指导学生欣赏《背影》里的细节描写。1、回忆《背影》内容,品读重点词句。2、分析背影的细节描写,体会父亲的形象。培养学生紧扣课本,抓关键词句的能力。从课内延伸到课外。概括总结引导学生总结出细节描写的内涵和作用。学生可能仅限于概括人物的动作、语言、神态、心理等。老师要引导学生明确自然景观、场面气氛也需要进行细节描写。引导学生畅所欲言,提高学生的语言表达能力和概括能力。比较阅读1、请学生修改一篇同学习作。2、把修改后的文章大声动情地读出来,并谈谈你瞬间的感受……3、小结:细节描写的方法。1、修改其中一篇习作,哪些地方需要加入细节描写?2、小组展示:通过修改前后两篇文章的比较阅读,品味细节描写韵味之所在。3、概括细节描写方法。训练学生在实践中理解并掌握如何进行细节描写,进一步增强学生写作时的细节描写意识和自信心。拓展延伸生活中有很多细节值得我们去描摹,一个眼神、一个微笑、一个动作……请你利用今天学过的方法,在自己的作文上面增加一些细节描写,努力让自己的作文亮起来吧!(300字左右)仔细阅读自己原来的作文,结合我们这节课学习的细节描写的方法,认真修改自己的作文。引导学生将课堂学习和现实生活有机地结合在一起,学会多观察、多感悟,做生活的有心人。

1、当您付费下载文档后,您只拥有了使用权限,并不意味着购买了版权,文档只能用于自身使用,不得用于其他商业用途(如 [转卖]进行直接盈利或[编辑后售卖]进行间接盈利)。
2、本站所有内容均由合作方或网友上传,本站不对文档的完整性、权威性及其观点立场正确性做任何保证或承诺!文档内容仅供研究参考,付费前请自行鉴别。
3、如文档内容存在违规,或者侵犯商业秘密、侵犯著作权等,请点击“违规举报”。

碎片内容

(部编)初中语文人教2011课标版七年级下册细节描写-让你的作文亮起来

您可能关注的文档

精华资料店+ 关注
实名认证
内容提供者

大量教育教学资料

确认删除?
VIP
微信客服
  • 扫码咨询
会员Q群
  • 会员专属群点击这里加入QQ群
客服邮箱
回到顶部