电脑桌面
添加小米粒文库到电脑桌面
安装后可以在桌面快捷访问

心内科护理_专科理论考试试题卷VIP免费

心内科护理_专科理论考试试题卷_第1页
1/8
心内科护理_专科理论考试试题卷_第2页
2/8
心内科护理_专科理论考试试题卷_第3页
3/8
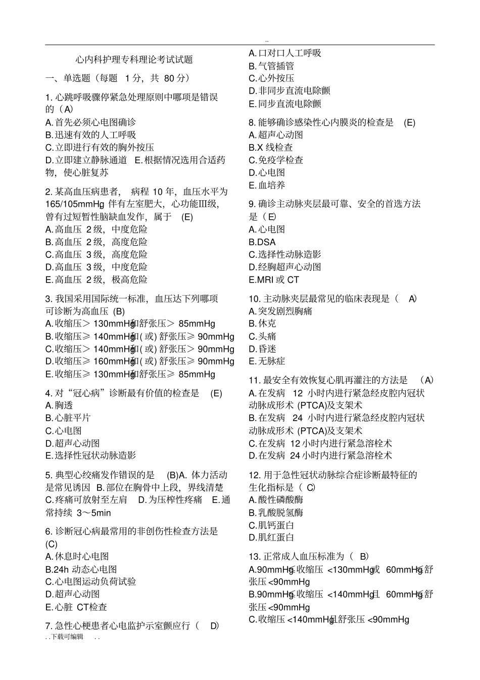
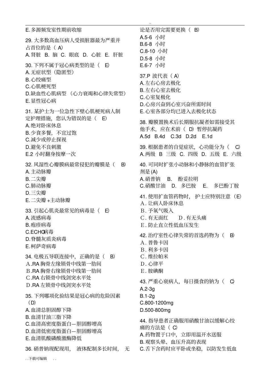
....下载可编辑..心内科护理专科理论考试试题一、单选题(每题1分,共80分)1.心跳呼吸骤停紧急处理原则中哪项是错误的(A)A.首先必须心电图确诊B.迅速有效的人工呼吸C.立即进行有效的胸外按压D.立即建立静脉通道E.根据情况选用合适药物,使心脏复苏2.某高血压病患者,病程10年,血压水平为165/105mmHg,伴有左室肥大,心功能Ⅲ级,曾有过短暂性脑缺血发作,属于(E)A.高血压2级,中度危险B.高血压2级,高度危险C.高血压3级,高度危险D.高血压3级,中度危险E.高血压2级,极高危险3.我国采用国际统一标准,血压达下列哪项可诊断为高血压(B)A.收缩压>130mmHg和舒张压>85mmHgB.收缩压≥140mmHg和(或)舒张压≥90mmHgC.收缩压>140mmHg和(或)舒张压>90mmHgD.收缩压≥160mmHg和(或)舒张压≥90mmHgE.收缩压≥130mmHg和舒张压≥85mmHg4.对“冠心病”诊断最有价值的检查是(E)A.胸透B.心脏平片C.心电图D.超声心动图E.选择性冠状动脉造影5.典型心绞痛发作错误的是(B)A.体力活动是常见诱因B.部位在胸骨中上段,界线清楚C.疼痛可放射至左肩D.为压榨性疼痛E.通常持续3~5min6.诊断冠心病最常用的非创伤性检查方法是(C)A.休息时心电图B.24h动态心电图C.心电图运动负荷试验D.超声心动图E.心脏CT检查7.急性心梗患者心电监护示室颤应行(D)A.口对口人工呼吸B.气管插管C.心外按压D.非同步直流电除颤E.同步直流电除颤8.能够确诊感染性心内膜炎的检查是(E)A.超声心动图B.X线检查C.免疫学检查D.心电图E.血培养9.确诊主动脉夹层最可靠、安全的首选方法是(E)A.心电图B.DSAC.选择性动脉造影D.经胸超声心动图E.MRI或CT10.主动脉夹层最常见的临床表现是(A)A.突发剧烈胸痛B.休克C.头痛D.昏迷E.无脉症11.最安全有效恢复心肌再灌注的方法是(A)A.在发病12小时内进行紧急经皮腔内冠状动脉成形术(PTCA)及支架术B.在发病24小时内进行紧急经皮腔内冠状动脉成形术(PTCA)及支架术C.在发病12小时内进行紧急溶栓术D.在发病24小时内进行紧急溶栓术12.用于急性冠状动脉综合症诊断最特征的生化指标是(C)A.酸性磷酸酶B.乳酸脱氢酶C.肌钙蛋白D.肌红蛋白13.正常成人血压标准为(B)A.90mmHg≤收缩压<130mmHg或60mmHg≤舒张压<90mmHgB.90mmHg≤收缩压<140mmHg且60mmHg≤舒张压<90mmHgC.收缩压<140mmHg且舒张压<90mmHg....下载可编辑..D.60mmHg≤收缩压<130mmHg且舒张压<90mmHg14.基本能反映食盐摄入水平的指标是(A)A.24h尿排钠量B.家庭食盐总摄入量C.食盐消耗量D.血钠水平15.心力衰竭的最主要的诱因是(B)A心律失常B感染C血容量增加D劳累过度16.急性心肌梗死的临床表现错误的是(C)A.有持久的胸骨后剧烈疼痛B.心电图进行性改变C.白细胞计数和血清心肌酶降低D.严重者可发生心律失常休克心衰17.人工心脏起搏器的适应症,正确的有(A)A.心脏传导阻滞B.室率快引起心力衰竭C.心动过速引起的症状D.室率快引起的晕厥18.硝普钠长期用药者,应监测下列哪项指标(D)A.血钾B.血氯C.血钠D.血氰化物19.心脏康复以下列哪项为核心(A)A.运动锻炼B.医疗教育C.心理咨询D.营养,职业咨询20.急性心肌梗死最常见的死亡原因(C)A.心源性休克B.心力衰竭C.严重心律失常D.电解质紊乱21.心绞痛发作时的正确护理措施是(C)A.心绞痛发作时酌情停止活动B.服硝酸甘油后取半坐卧位,并保持患者情绪稳定C.每隔5分钟重复含服等量药物,直到疼痛缓解D.服硝酸甘油后取端坐卧位,并保持患者情绪稳定22.急性左心衰的紧急处理措施哪项有误(A)A.休息:取平卧位B.镇静:吗啡5~10毫克皮下或肌注静推C.吸氧:6~8L/分钟,酒精湿化D.利尿:速尿20~40毫克静推23.右心衰病人常有的食欲不振、恶心、呕吐、腹痛等症状,是由于(B)A.肺循环瘀血B.胃肠道瘀血C.交感神经反射增强D.迷走神经反射增强24.发生左心衰竭的病人最常见症状是(C)A.便秘B.体重下降C.呼吸困难D.肌肉酸痛E.腹胀25.急性心肌梗塞患者发生左心衰竭的主要原因是(E)A.肺部感染B.心脏负荷加重C.房室传导阻滞D.情绪激动E.心肌收缩力减弱和不协调26.地高辛中毒,心率50次/分,首选的治疗药物是(D)A.苯妥英钠B.利多卡因C.氯化钾D.阿托品E.其它药物27.急性心肌梗死最早和最突出的症状...

1、当您付费下载文档后,您只拥有了使用权限,并不意味着购买了版权,文档只能用于自身使用,不得用于其他商业用途(如 [转卖]进行直接盈利或[编辑后售卖]进行间接盈利)。
2、本站所有内容均由合作方或网友上传,本站不对文档的完整性、权威性及其观点立场正确性做任何保证或承诺!文档内容仅供研究参考,付费前请自行鉴别。
3、如文档内容存在违规,或者侵犯商业秘密、侵犯著作权等,请点击“违规举报”。

碎片内容

心内科护理_专科理论考试试题卷

确认删除?
VIP
微信客服
  • 扫码咨询
会员Q群
  • 会员专属群点击这里加入QQ群
客服邮箱
回到顶部