电脑桌面
添加小米粒文库到电脑桌面
安装后可以在桌面快捷访问

支模架专项施工方案51776VIP免费

支模架专项施工方案51776_第1页
1/17
支模架专项施工方案51776_第2页
2/17
支模架专项施工方案51776_第3页
3/17
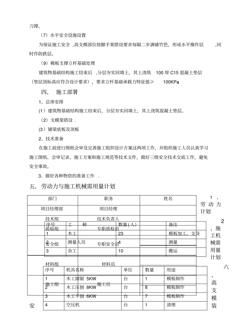
专项施工方案目录一、编制依据二、工程概况三、施工部署四、高支模设计方案五、劳动力与施工机械需用量计划六、高支模安装及拆除七、高支模监测措施八、针对混凝土浇筑制定的措施九、施工质量保证措施十、安全与文明施工措施十一、应急救援预案施工一、编制依据为了保证本工程高支模施工安全,根据建设部关于《危险性较大工程安全专项施工方案编制》的要求,按相关规定特编制本专项施工方案。方案编制主要依据如下:1、施工合同2、施工图纸3、《混凝土结构工程施工质量验收规范》(GB50204-2002)4、《建筑工程施工质量验收统一标准》(GBJ300-2001)5、《建筑机械使用安全技术规程》(JGJ33—2001)6、《建筑现场临时用电安全技术规范》(JGJ46—2005)7、《建筑施工扣件式钢管脚手架安全技术规范》(JGJ130—2011)8、《建筑施工模板安全技术规范》(JGJ162—2008)二、高支模设计方案1、模板及支撑架的材料选择本工程模板支撑系统采用φ48*2.8钢管及扣件、12厚胶合板、50×100支承木方、梁板竖向支撑顶部可调支托、立杆基础垫板等。2、模板支撑系统的设计方案(1)楼层施工时,高支模部位支撑体系同步一起搭设,但在具备拆除条件前不得随意拆除,并与已浇筑结构可靠连接顶紧.(2)支撑立杆基础应具有足够的承载力。(3)梁、板支撑立杆布置基本方案:梁侧模板主楞采用直径48*2.8钢管,次楞采用50×80木方,面板采用12厚木胶合板;梁底纵向支撑采用50×100木方,小横杆采用48*2。8钢管;梁两侧立杆距梁侧面距离均250mm,梁下均增加一根立杆支撑,两侧立杆及梁下立杆纵向间距分别为400、800mm;现浇板模板支撑采用钢管扣件支撑系统50×100木方支承12厚木胶合板,48*2.8钢管支承木方;板下支撑立杆纵横间距800mm。梁、板竖向支撑顶部均采用可调支托。(4)梁侧模板均设置对拉螺栓。(5)水平拉杆布置钢管支撑架水平拉杆步距为不超过1。5m,在每一步距处纵横向应各设一道水平拉杆。在立柱底距地面200mm高处,沿纵横水平方向应按纵下横上的程序设扫地杆。本工程层高在5.35,最顶步距两水平拉杆中间加设一道水平拉杆.可调支托底部的立杆顶端沿纵横向设置一道水平拉杆。(6)剪刀撑设置本工程高支模剪刀撑设置方案为:立杆支撑四周设竖向连续式剪刀撑,中部纵横每隔10m设竖向连续式剪刀撑,其顶部、底部各设一道水平剪刀撑;每梁下增加的立杆设竖向连续式剪刀撑。(7)水平安全设施设置为保证施工安全,高支模部位按脚手架搭设要求每隔二步满铺竹笆,形成水平操作层,同时作防跌层。(9)模板支撑立杆基础处理建筑物基础结构施工结束后,分层夯实回填土,其上浇筑100厚C15混凝土垫层(垫层顶标高应符合设计要求),要求立杆基础承载力特征值≥100KPa。四、施工部署1、总体安排(1)建筑物基础结构施工结束后,分层夯实回填土,其上浇筑混凝土垫层。(2)支模架搭设.(3)铺梁底板及顶板2、技术准备在施工前进行图纸会审及完善施工组织设计方案这两项工作,并组织施工人员认真学习施工图纸、会审记录、施工方案和施工规范等技术文件,做好三级安全技术交底工作,避免安全事故。3、做好各种物资的准备工作.五、劳动力与施工机械需用量计划1、劳动力计划2、施工机械需用量计划六、高支模安装部门职务姓名项目经理部项目经理技术组技术负责人质检组专职质检员安全组专职安全员材料组材料员施工组施工员序号工种数量(人)备注1木工23模板加工、支设2测量人员4测量3杂工10搬运序号机具名称单位数量用途1木工圆锯5KW台1模板制作2木工压刨8KW台8模板制作3木工平刨6KW台7模板制作4空压机台1清理1、施工顺序放出轴线及梁位置线,定好水平控制标高↓梁板顶架安装↓在可调顶托上铺设梁底主次龙骨↓梁底模及侧模安装↓在可调顶托上铺设板底主次龙骨↓楼板模板安装↓梁板钢筋绑扎铺设↓梁板混凝土浇筑↓混凝土保养,达到规范要求的拆模强度↓拆模申请经监理审批,同意拆模↓拆除梁、板模板,清理模板↓拆除水平拉杆、剪刀撑及立杆2、支撑架搭设支撑搭设前,工程技术负责人应按本施工方案要求向施工管理人员及工人班组进行详细安全技术交底,并签字确认。对钢管、配件进行检查和验收,严禁使用不合格的钢管及配件。对...

1、当您付费下载文档后,您只拥有了使用权限,并不意味着购买了版权,文档只能用于自身使用,不得用于其他商业用途(如 [转卖]进行直接盈利或[编辑后售卖]进行间接盈利)。
2、本站所有内容均由合作方或网友上传,本站不对文档的完整性、权威性及其观点立场正确性做任何保证或承诺!文档内容仅供研究参考,付费前请自行鉴别。
3、如文档内容存在违规,或者侵犯商业秘密、侵犯著作权等,请点击“违规举报”。

碎片内容

支模架专项施工方案51776

您可能关注的文档

确认删除?
VIP
微信客服
  • 扫码咨询
会员Q群
  • 会员专属群点击这里加入QQ群
客服邮箱
回到顶部