电脑桌面
添加小米粒文库到电脑桌面
安装后可以在桌面快捷访问

公路预应力混凝土连续刚构桥(本科毕业设计论文)VIP免费

公路预应力混凝土连续刚构桥(本科毕业设计论文)_第1页
1/101
公路预应力混凝土连续刚构桥(本科毕业设计论文)_第2页
2/101
公路预应力混凝土连续刚构桥(本科毕业设计论文)_第3页
3/101
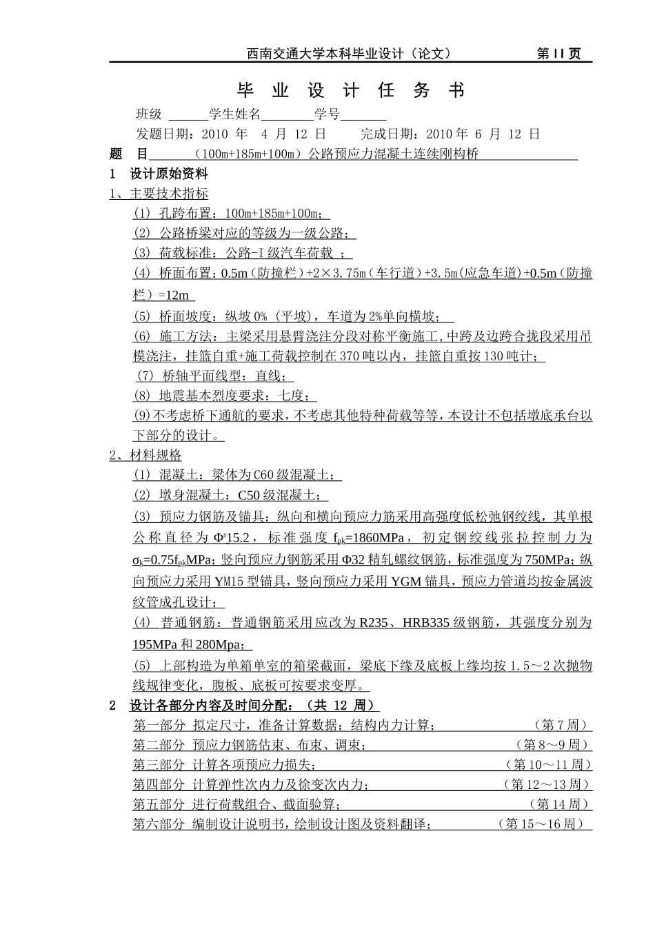
西南交通大学本科毕业设计(论文)第I页(100m+185m+100m)公路预应力混凝土连续刚构桥毕业设计西南交通大学本科毕业设计(论文)第II页毕业设计任务书班级学生姓名学号发题日期:2010年4月12日完成日期:2010年6月12日题目(100m+185m+100m)公路预应力混凝土连续刚构桥1设计原始资料1、主要技术指标(1)孔跨布置:100m+185m+100m;(2)公路桥梁对应的等级为一级公路;(3)荷载标准:公路-I级汽车荷载;(4)桥面布置:0.5m(防撞栏)+2×3.75m(车行道)+3.5m(应急车道)+0.5m(防撞栏)=12m(5)桥面坡度:纵坡0%(平坡),车道为2%单向横坡;(6)施工方法:主梁采用悬臂浇注分段对称平衡施工,中跨及边跨合拢段采用吊模浇注,挂篮自重+施工荷载控制在370吨以内,挂篮自重按130吨计;(7)桥轴平面线型:直线;(8)地震基本烈度要求:七度;(9)不考虑桥下通航的要求,不考虑其他特种荷载等等,本设计不包括墩底承台以下部分的设计。2、材料规格(1)混凝土:梁体为C60级混凝土;(2)墩身混凝土:C50级混凝土;(3)预应力钢筋及锚具:纵向和横向预应力筋采用高强度低松弛钢绞线,其单根公称直径为Φs15.2,标准强度fpk=1860MPa,初定钢绞线张拉控制力为σk=0.75fpkMPa;竖向预应力钢筋采用Φ32精轧螺纹钢筋,标准强度为750MPa;纵向预应力采用YM15型锚具,竖向预应力采用YGM锚具,预应力管道均按金属波纹管成孔设计;(4)普通钢筋:普通钢筋采用应改为R235、HRB335级钢筋,其强度分别为195MPa和280Mpa;(5)上部构造为单箱单室的箱梁截面,梁底下缘及底板上缘均按1.5~2次抛物线规律变化,腹板、底板可按要求变厚。2设计各部分内容及时间分配:(共12周)第一部分拟定尺寸,准备计算数据;结构内力计算;(第7周)第二部分预应力钢筋估束、布束、调束;(第8~9周)第三部分计算各项预应力损失;(第10~11周)第四部分计算弹性次内力及徐变次内力;(第12~13周)第五部分进行荷载组合、截面验算;(第14周)第六部分编制设计说明书,绘制设计图及资料翻译;(第15~16周)西南交通大学本科毕业设计(论文)第III页第七部分教师审核毕业说明书。(第17周)评阅及答辩3计算说明书内容设计基本资料、纵、横断面布置及尺寸、单元划分和施工方法、恒载内力计算、活载内力算、预应力钢束的估算与布置、预应力损失及有效预应力计算、预加力产生的次内力、徐变次内力、内力组合、承载能力极限状态验算、正常使用极限状态验算、主应力验算、结构挠曲变形验算、主要工程数量估算、毕业设计小结、专业英语资料翻译、参考资料、毕业实习报告等。4绘制设计图绘制桥梁结构(主梁)主要构造图(立面、平面、横断面和阶段划分图),分阶段预应力钢筋布置图(各个施工阶段预应力布置,包括纵向立面、平面和各个横断面布置),施工程序图等,要求达到A3幅面图纸不少于16张或A2幅面图纸不少于8张(相当于0#图2张)。5外文翻译外文资料翻译,要求选择一篇外文专业科技文献(外文字符不少于10000个)翻译或用外文写出本人的毕业设计摘要(不少于500汉字),毕业设计的说明书不少于15000汉字。指导教师:年月日审批人:年月日西南交通大学本科毕业设计(论文)第IV页摘要连续刚构桥与其它型式的梁桥相比,具有较为显著的经济性和很多优点,与同等跨径的简支梁桥相比,连续刚构桥的截面控制弯距相对减小,同时由于采用平衡悬臂施工方法,使桥梁单跨跨径大大增大。传统普通钢筋混凝土连续体系跨越能力比较有限,预应力混凝土技术给了连续体系新的发展空间,跨越能力得到了显著提高。本设计为(100+185+100)m公路预应力混凝土连续刚构桥,主要是针对已经给出的大跨度连续刚构的上部结构设计,也就是主梁的设计,而没有涉及到桥梁所在位置的地质条件,通航要求,建筑高度要求等等一系列实际问题。由于抛物线的变化规律与连续体系弯矩变化规律相似,同时考虑到根部剪力较大为了更好的抵消负弯矩和剪力,主梁高度按1.6次抛物线形式变化,桥面设计宽为12m,桥轴线为直线,不设纵坡,桥面设2%的单向横坡,以便于排水。设计荷载标准为公路-I级。截面形式为单箱单室箱型,墩身为双薄壁柔性墩。在主梁主要构造及细部尺寸拟定后,采用MIDAS软件...

1、当您付费下载文档后,您只拥有了使用权限,并不意味着购买了版权,文档只能用于自身使用,不得用于其他商业用途(如 [转卖]进行直接盈利或[编辑后售卖]进行间接盈利)。
2、本站所有内容均由合作方或网友上传,本站不对文档的完整性、权威性及其观点立场正确性做任何保证或承诺!文档内容仅供研究参考,付费前请自行鉴别。
3、如文档内容存在违规,或者侵犯商业秘密、侵犯著作权等,请点击“违规举报”。

碎片内容

公路预应力混凝土连续刚构桥(本科毕业设计论文)

您可能关注的文档

确认删除?
VIP
微信客服
  • 扫码咨询
会员Q群
  • 会员专属群点击这里加入QQ群
客服邮箱
回到顶部