电脑桌面
添加小米粒文库到电脑桌面
安装后可以在桌面快捷访问

教师综合评估办法VIP免费

教师综合评估办法_第1页
1/3
教师综合评估办法_第2页
2/3
教师综合评估办法_第3页
3/3
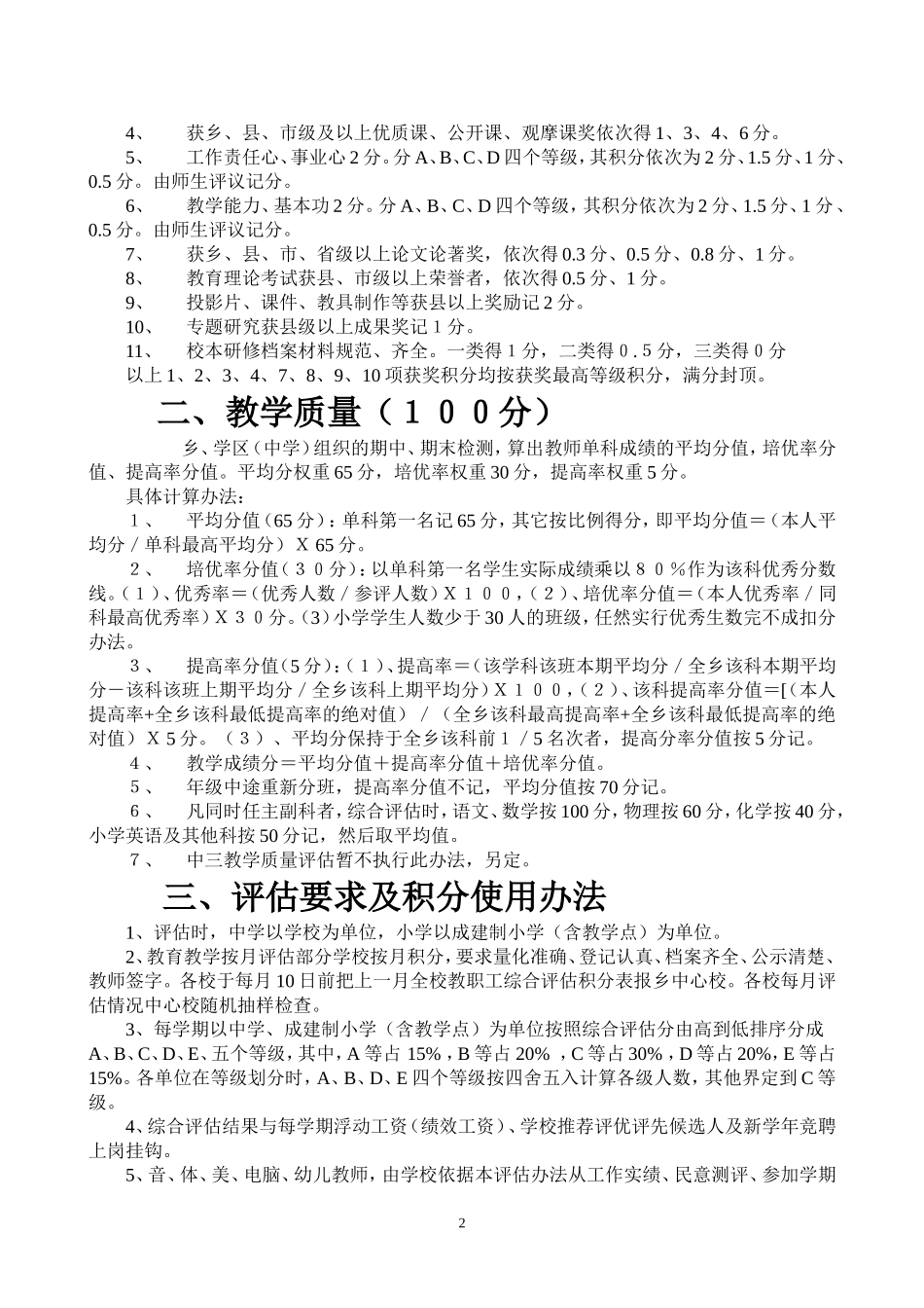
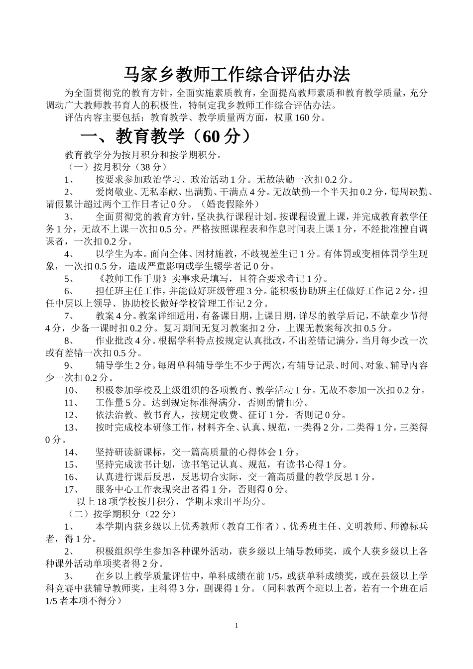
马家乡教师工作综合评估办法为全面贯彻党的教育方针,全面实施素质教育,全面提高教师素质和教育教学质量,充分调动广大教师教书育人的积极性,特制定我乡教师工作综合评估办法。评估内容主要包括:教育教学、教学质量两方面,权重160分。一、教育教学(60分)教育教学分为按月积分和按学期积分。(一)按月积分(38分)1、按要求参加政治学习、政治活动1分。无故缺勤一次扣0.2分。2、爱岗敬业、无私奉献、出满勤、干满点4分。无故缺勤一个半天扣0.2分,每周缺勤、请假累计超过两个工作日者记0分。(婚丧假除外)3、全面贯彻党的教育方针,坚决执行课程计划。按课程设置上课,并完成教育教学任务1分,无故不上课一次扣0.5分。严格按照课程表和作息时间表上课1分,不经批准擅自调课者,一次扣0.2分。4、以学生为本。面向全体、因材施教,不歧视差生记1分。有体罚或变相体罚学生现象,一次扣0.5分,造成严重影响或学生辍学者记0分。5、《教师工作手册》实事求是填写,且符合要求者记1分。6、担任班主任工作,并能做好班级管理3分。能积极协助班主任做好工作记2分。担任中层以上领导、协助校长做好学校管理工作记2分。7、教案4分。教案详细适用,有备课日期,上课日期,详尽的教学后记,不缺章少节得4分,少备一课时扣0.2分。复习期间无复习教案扣2分,上课无教案每次扣0.5分。8、作业批改4分。根据学科特点按规定认真批改,不出差错记满分,当月每少改一次或有差错一次扣0.5分。9、辅导学生2分。每周单科辅导学生不少于两次,有辅导记录、时间、对象、辅导内容少一次扣0.2分。10、积极参加学校及上级组织的各项教育、教学活动1分。无故不参加一次扣0.2分。11、工作量5分。达到规定标准得满分,否则酌情扣分。12、依法治教、教书育人,按规定收费、征订1分。否则记0分。13、按时完成校本研修工作,材料齐全、认真、规范,一类得2分,二类得1分,三类得0分。14、坚持研读新课标,交一篇高质量的心得体会1分。15、坚持完成读书计划,读书笔记认真、规范,有读书心得1分。16、认真进行课后反思,反思切合实际,交一篇高质量的教学反思1分。17、服务中心工作表现突出者得1分,否则得0分。以上18项学校按月积分,学期末求出平均分。(二)按学期积分(22分)1、本学期内获乡级以上优秀教师(教育工作者)、优秀班主任、文明教师、师德标兵者,得1分。2、积极组织学生参加各种课外活动,获乡级以上辅导教师奖,或个人获乡级以上各种课外活动单项奖者得2分。3、在乡以上教学质量评估中,单科成绩在前1/5,或获单科成绩奖,或在县级以上学科竞赛中获辅导教师奖,主科得3分,副课得1分。(同科教两个班以上者,若有一个班在后1/5者本项不得分)14、获乡、县、市级及以上优质课、公开课、观摩课奖依次得1、3、4、6分。5、工作责任心、事业心2分。分A、B、C、D四个等级,其积分依次为2分、1.5分、1分、0.5分。由师生评议记分。6、教学能力、基本功2分。分A、B、C、D四个等级,其积分依次为2分、1.5分、1分、0.5分。由师生评议记分。7、获乡、县、市、省级以上论文论著奖,依次得0.3分、0.5分、0.8分、1分。8、教育理论考试获县、市级以上荣誉者,依次得0.5分、1分。9、投影片、课件、教具制作等获县以上奖励记2分。10、专题研究获县级以上成果奖记1分。11、校本研修档案材料规范、齐全。一类得1分,二类得0.5分,三类得0分以上1、2、3、4、7、8、9、10项获奖积分均按获奖最高等级积分,满分封顶。二、教学质量(100分)乡、学区(中学)组织的期中、期末检测,算出教师单科成绩的平均分值,培优率分值、提高率分值。平均分权重65分,培优率权重30分,提高率权重5分。具体计算办法:1、平均分值(65分):单科第一名记65分,其它按比例得分,即平均分值=(本人平均分/单科最高平均分)X65分。2、培优率分值(30分):以单科第一名学生实际成绩乘以80%作为该科优秀分数线。(1)、优秀率=(优秀人数/参评人数)X100,(2)、培优率分值=(本人优秀率/同科最高优秀率)X30分。(3)小学学生人数少于30人的班级,任然实行优秀生数完不成扣分办法。3、提高率分值(5分...

1、当您付费下载文档后,您只拥有了使用权限,并不意味着购买了版权,文档只能用于自身使用,不得用于其他商业用途(如 [转卖]进行直接盈利或[编辑后售卖]进行间接盈利)。
2、本站所有内容均由合作方或网友上传,本站不对文档的完整性、权威性及其观点立场正确性做任何保证或承诺!文档内容仅供研究参考,付费前请自行鉴别。
3、如文档内容存在违规,或者侵犯商业秘密、侵犯著作权等,请点击“违规举报”。

碎片内容

教师综合评估办法

您可能关注的文档

确认删除?
VIP
微信客服
  • 扫码咨询
会员Q群
  • 会员专属群点击这里加入QQ群
客服邮箱
回到顶部