电脑桌面
添加小米粒文库到电脑桌面
安装后可以在桌面快捷访问

煤矿矿井机电设备完好标准资料VIP免费

煤矿矿井机电设备完好标准资料_第1页
1/46
煤矿矿井机电设备完好标准资料_第2页
2/46
煤矿矿井机电设备完好标准资料_第3页
3/46
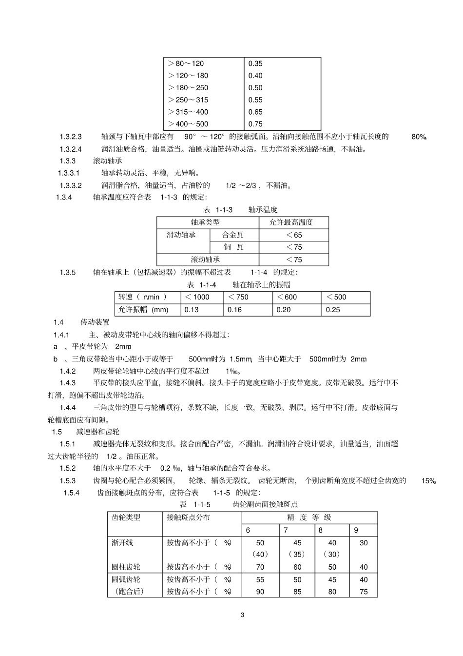
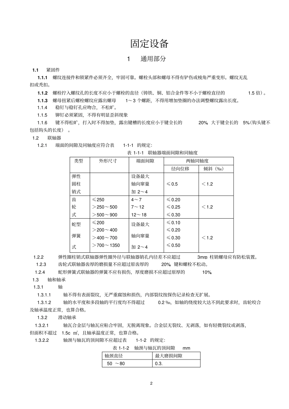
1关于颁发《煤矿矿井机电设备完好标准》的通知(87)煤生字第665号为了加强企业官禄,巩固矿井质量标准化工作,提高设备维护质量,提高设备完好率和使用率,保证设备安全正常运行,适应煤炭工业生产建设发展的需要,部组织有关单位对一九七三年颁发的《煤矿矿井机电设备完好试行标准》进行了修订、补充。现将修改后的《煤矿矿井机电设备完好标准》颁发给你们,并自颁发之日起执行。一九七三年颁发的《煤矿矿井机电设备完好试行标准》即行废止。《煤矿矿井机电设备完好标准》包括固定设备、运输设备、采掘设备和电气设备四册,各单位应组织负责机电设备管理、运行、操作的干部、工程技术人员、工人认真学习、贯彻执行。在执行中发现的问题可随时报部,以便进一步补充完善。对于本标准未包括的其它设备和老旧杂设备的完好标准,各直属煤炭工业公司、直管矿务局、各省(区)煤炭厅(局、公司)可参照本标准精神自行制订,并报部备案。中华人民共和国煤炭工业部一九八七年十一月九日编制说明一、为了提高煤矿企业的机电设备全面管理水平,降低设备寿命周期费用,达到安全、经济、合理运转(行),促进煤矿生产建设的发展,在一九七三年原燃料化学工业部颁发的《煤矿矿井机电设备完好试行标准》的基础上,依据现行的国家标准、《煤矿安全规程》等有关文件及煤矿的实践经验编制出本标准。二、本标准作为评定煤矿矿井设备完好的依据,设备检修出厂验收按《煤矿机电设备检修质量标准》执行。三、本标准的原则要求是:1、零部件齐全完整;2、性能良好,出力达到规定;3、安全防护装置齐全可靠;4、设备环境整洁;5、与设备完好有直接关系的记录和技术资料齐全准确。四、由于矿井小型电器及电缆等对矿井安全的重要性,也列入本标准范围。对现用的老旧杂设备和本标准未包括设备的完好标准,由各省(区)煤炭厅(局、公司)、直属煤炭公司、直管矿务局自行制定,并报部备案。五、各类设备完好标准的通用部分,列为各分册的第一部分,检修时要对其有关项目进行全面检查。六、本标准所用的计量单位、符号、术语等统一按法定新标准编写。七、本标准由山东、山西、河北、河南四省煤管局组织部分矿务局编写草稿,由山东省煤管局负责汇总和整理成初稿,并发到河北、山西、山东、河南、四川、陕西、贵州煤管局和东煤公司、开滦、大同、淮北、淮南、平顶山矿务局等单位组字讨论,收集修改意见,然后由部组织东煤公司、山东煤管局、淮南、埠新、沈阳、通化矿务局和煤炭工业设备管理协会的有关同志对初稿及各单位反馈的意见进行修改和整理,到通化矿务局组织有经验的同志进行座谈讨论后定稿的。本标准虽然多次谈论和审查,仍难免有不妥之处,各单位在执行中发现问题时,可随时提出意见报部,以便进一步补充完善。八、本标准解释权属煤炭工业部。九、为便于使用,本标准以合订本和单行本两种形式出版。单行本包括以下四种:固定设备运输设备采掘设备电气设备2固定设备1通用部分1.1紧固件1.1.1螺纹连接件和锁紧件必须齐全,牢固可靠。螺栓头部和螺母不得有铲伤或棱角严重变形。螺纹无乱扣或秃扣。1.1.2螺栓拧入螺纹孔的长度不应小于螺栓的直径(铸铁、铜、铝合金件等不小于螺栓直径的1.5倍)。1.1.3螺母扭紧后螺栓螺纹应露出螺母1~3个螺距,不得用增加垫圈的办法调整螺纹露出长度。1.1.4稳钉与稳钉孔应吻合,不松旷。1.1.5铆钉必须紧固,不得有明显歪斜现象1.1.6键不得松旷,打入时不得加垫,露出键槽的长度应小于键全长的20%、大于键全长的5%(钩头键不包括钩头的长度)。1.2联轴器1.2.1端面的间隙及同轴度应符合表1-1-1的规定:表1-1-1联轴器端面间隙和同轴度类型外形尺寸端面间隙两轴同轴度径向位移倾斜(‰)弹性圆柱销式设备最大轴向窜量加2~4≤0.5<1.2齿轮式≤250>250~500>500~9004~77~1212~18≤0.20≤0.25≤0.30<1.2蛇型弹簧式≤200>200~400>400~700>700~1350设备最大轴向窜量加2~4≤0.10≤0.20≤0.30≤0.50<1.21.2.2弹性圈柱销式联轴器弹性圈外径与联轴器销孔内径差不应超过3mm。柱销螺母应有防松装置。1.2.3齿轮式联轴器齿厚的磨损量不应超过原齿厚的20%。键和螺栓不松动。1.2....

1、当您付费下载文档后,您只拥有了使用权限,并不意味着购买了版权,文档只能用于自身使用,不得用于其他商业用途(如 [转卖]进行直接盈利或[编辑后售卖]进行间接盈利)。
2、本站所有内容均由合作方或网友上传,本站不对文档的完整性、权威性及其观点立场正确性做任何保证或承诺!文档内容仅供研究参考,付费前请自行鉴别。
3、如文档内容存在违规,或者侵犯商业秘密、侵犯著作权等,请点击“违规举报”。

碎片内容

煤矿矿井机电设备完好标准资料

您可能关注的文档

确认删除?
VIP
微信客服
  • 扫码咨询
会员Q群
  • 会员专属群点击这里加入QQ群
客服邮箱
回到顶部