电脑桌面
添加小米粒文库到电脑桌面
安装后可以在桌面快捷访问

会计从业资格考试考纲VIP免费

会计从业资格考试考纲_第1页
1/38
会计从业资格考试考纲_第2页
2/38
会计从业资格考试考纲_第3页
3/38
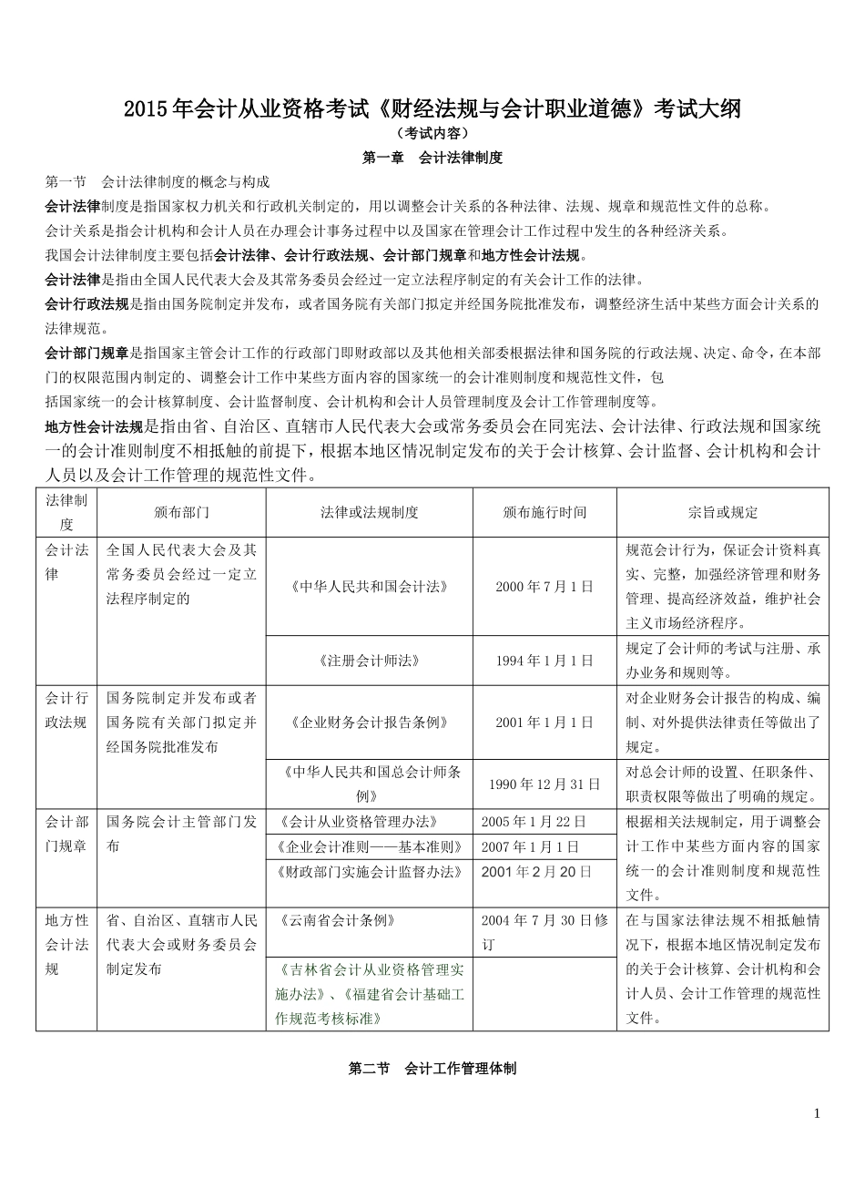
2015年会计从业资格考试《财经法规与会计职业道德》考试大纲(考试内容)第一章会计法律制度第一节会计法律制度的概念与构成会计法律制度是指国家权力机关和行政机关制定的,用以调整会计关系的各种法律、法规、规章和规范性文件的总称。会计关系是指会计机构和会计人员在办理会计事务过程中以及国家在管理会计工作过程中发生的各种经济关系。我国会计法律制度主要包括会计法律、会计行政法规、会计部门规章和地方性会计法规。会计法律是指由全国人民代表大会及其常务委员会经过一定立法程序制定的有关会计工作的法律。会计行政法规是指由国务院制定并发布,或者国务院有关部门拟定并经国务院批准发布,调整经济生活中某些方面会计关系的法律规范。会计部门规章是指国家主管会计工作的行政部门即财政部以及其他相关部委根据法律和国务院的行政法规、决定、命令,在本部门的权限范围内制定的、调整会计工作中某些方面内容的国家统一的会计准则制度和规范性文件,包括国家统一的会计核算制度、会计监督制度、会计机构和会计人员管理制度及会计工作管理制度等。地方性会计法规是指由省、自治区、直辖市人民代表大会或常务委员会在同宪法、会计法律、行政法规和国家统一的会计准则制度不相抵触的前提下,根据本地区情况制定发布的关于会计核算、会计监督、会计机构和会计人员以及会计工作管理的规范性文件。法律制度颁布部门法律或法规制度颁布施行时间宗旨或规定会计法律全国人民代表大会及其常务委员会经过一定立法程序制定的《中华人民共和国会计法》2000年7月1日规范会计行为,保证会计资料真实、完整,加强经济管理和财务管理、提高经济效益,维护社会主义市场经济程序。《注册会计师法》1994年1月1日规定了会计师的考试与注册、承办业务和规则等。会计行政法规国务院制定并发布或者国务院有关部门拟定并经国务院批准发布《企业财务会计报告条例》2001年1月1日对企业财务会计报告的构成、编制、对外提供法律责任等做出了规定。《中华人民共和国总会计师条例》1990年12月31日对总会计师的设置、任职条件、职责权限等做出了明确的规定。会计部门规章国务院会计主管部门发布《会计从业资格管理办法》2005年1月22日根据相关法规制定,用于调整会计工作中某些方面内容的国家统一的会计准则制度和规范性文件。《企业会计准则——基本准则》2007年1月1日《财政部门实施会计监督办法》2001年2月20日地方性会计法规省、自治区、直辖市人民代表大会或财务委员会制定发布《云南省会计条例》2004年7月30日修订在与国家法律法规不相抵触情况下,根据本地区情况制定发布的关于会计核算、会计机构和会计人员、会计工作管理的规范性文件。《吉林省会计从业资格管理实施办法》、《福建省会计基础工作规范考核标准》第二节会计工作管理体制1一、我国会计工作行政管理体制实行统一领导、分级管理的原则。国务院财政部门主管全国的会计工作。县级以上地方各级人民政府财政部门管理本行政区域内的会计工作。会计工作的行政管理的内容主要包括:(1)制定国家统一的会计准则制度;(2)会计市场管理;(3)会计专业人才评价;(4)会计监督检查。二、会计工作的自律管理(一)中国注册会计师协会中国注册会计师协会是依据《中华人民共和国注册会计师法》(以下简称“《注册会计师法》”)和《社会团体登记条例》的有关规定设立,在财政部党组和理事会领导下开展行业管理和服务的法定组织。(二)中国会计学会中国会计学会创建于1980年,是财政部所属由全国会计领域各类专业组织,以及会计理论界、实务界会计工作者自愿结成的学术性、专业性、非营利性社会组织。(三)中国总会计师协会中国总会计师协会是经财政部审核同意、民政部正式批准,依法注册登记成立的跨地区、跨部门、跨行业、跨所有制的非营利性国家一级社团组织,是总会计师行业的全国性自律组织。三、单位内部的会计工作管理主要包括:(1)单位负责人的职责;(2)会计机构的设置;(3)会计人员的选拔任用;(4)会计人员回避制度。第三节会计核算一、总体要求(一)会计核算的依据各单位必须根据实际发生的经济业务事项进行会计核算,填制...

1、当您付费下载文档后,您只拥有了使用权限,并不意味着购买了版权,文档只能用于自身使用,不得用于其他商业用途(如 [转卖]进行直接盈利或[编辑后售卖]进行间接盈利)。
2、本站所有内容均由合作方或网友上传,本站不对文档的完整性、权威性及其观点立场正确性做任何保证或承诺!文档内容仅供研究参考,付费前请自行鉴别。
3、如文档内容存在违规,或者侵犯商业秘密、侵犯著作权等,请点击“违规举报”。

碎片内容

会计从业资格考试考纲

您可能关注的文档

精品文库+ 关注
实名认证
内容提供者

中小学课件教案小学资料大全

确认删除?
VIP
微信客服
  • 扫码咨询
会员Q群
  • 会员专属群点击这里加入QQ群
客服邮箱
回到顶部