电脑桌面
添加小米粒文库到电脑桌面
安装后可以在桌面快捷访问

土木工程合同管理试卷VIP专享VIP免费

土木工程合同管理试卷_第1页
1/4
土木工程合同管理试卷_第2页
2/4
土木工程合同管理试卷_第3页
3/4
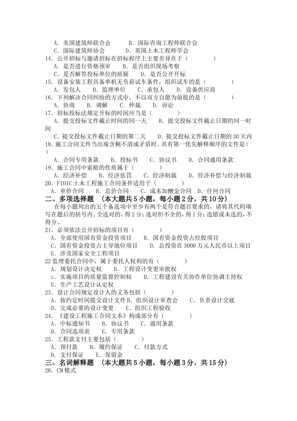
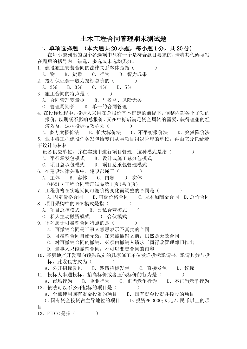
土木工程合同管理期末测试题一、单项选择题(本大题共20小题,每小题1分,共20分)在每小题列出的四个备选项中只有一个是符合题目要求的,请将其代码填写在题后的括号内。错选、多选或未选均无分。1.建设施工安装合同的法律关系客体是指()A.物B.货币C.行为D.智力成果2.投标保证金一般为投标总价的()A.2%B.3%C.4%D.5%3.施工合同的特点是()A.合同管理变量少B.与效益、风险无关C.管理周期长D.单一的合同管理4.在投标过程中,投标人采用在总报价基本确定的前提下,调整内部各个子项的报价,以期既不影响总报价,又在中标后满足资金周转的需要,获得理想的经济效益,这种投标技巧称为()A.多方案报价法B.扩大标价法C.不平衡报价法D.突然降价法5.业主将工程建设任务发包给专门从事项目组织管理的单位,再由它分包给若干设计与材料设备供应单位,并在实施中进行项目管理,这种模式是指()A.平行承发包模式B.设计或施工总分包模式C.项目总承包模式D.项目总承包管理模式6.在建设法律关系中,建设部属于()A.主体B.客体C.内容D.实体04621·工程合同管理试卷第1页(共8页)7.工程价格在实施期间可随价格变化而调整的合同是()A.固定价格合同B.可调价格合同C.成本加酬金合同D.总价合同8.项目采购中的PPP模式是指()A.项目总控模式B.公私合营模式’C.私人主动融资模式D.合伙模式9.下列属于可撤销合同特点的是()A.可撤销合同是当事人意思表示不真实的合同B.可撤销合同自始无效,在未被撤销之前,仍然是无效合同C.对可撤销合同的撤销,必须由撤销人请求工商行政管理部门作出D.当事人只能撤销合同,不可以变更合同的内容10.某房地产开发商向预先选定的几家施工单位发送投标邀请书,邀请其参与投标,此发包方式为()A.公开招标发包B.邀请招标发包C.直接发包D.议标11.投标人串通投标、抬高标价或者压低标价的行为是()A.市场行为B.企业行为C.正当竞争行为D.不正当竞争行为12.依法可以不公开招标的项目是()A.全部使用国有资金投资的项目B.国有资金投资并控股的项目C.国有资金投资占主导地位的项目D.投资在3000;K元A、民币以上的项目13.FIDIC是指()A.美国建筑师联合会B.国际咨询工程师联合会C.国际建筑师协会D.英国土木工程师学会14.公开招标与邀请招标在招标程序上主要差异在于()A.是否进行资格预审B.是否组织现场考察C.是否解答投标单位的质疑D.是否公开开标15.设备安装工程具备单机无负荷试车条件,组织试车的是()A.发包人B.监理单位C.承包人D.设备供应商16.下列解决合同纠纷的方式中,不以双方自愿为前提的是()A.协商B.调解C.仲裁D.诉讼17.招标投标法规定开标的时间应当是()A.提交投标文件截止时间的同一天B.提交投标文件截止日期的同一时间C.提交投标文件截止日期的第二天D.提交投标文件截止日期的30天内18.施工合同文件当出现含糊不清或矛盾时,具有第一优先解释顺序的文件是()A.合同专用条款B.投标书C.协议书D.合同通用条款19.施工合同中索赔的性质属于()A.经济补偿B.经济惩罚C.经济制裁D.经济补偿与经济制裁20.FIDIC土木工程施工合同条件适用于()A.单价合同B.总价合同C.成本加酬金合同D.任何合同二、多项选择题(本大题共5小题,每小题2分,共lO分)在每小题列出的五个备选项中至少有两个是符合题目要求的,请将其代码填写在题后的括号内。全选对的,得2分;选对但不全的,得1分;选错或未选的,不得分。21.必须依法公开招标的项目有()A.全部使用国有资金投资项目B.国有资金投资占控股项目C.国有资金投资占主导地位项目D.总投资在3000万元人民币以上项目E.涉及国家安全工程项目22监理委托合同中,属于委托人权利的有()A.规划设计决定权B.工程设计变更审批权c.实施项目的质量监督控制权D.工程建设有关协作单位协调主持权E.生产工艺设计认定权23.设计合同规定设计人的义务包括()A.按约定时间提交设计文件B.组织设计审查会C.负责设计交底D.完成必要的设计变更E.组织工程验收24.《建设工程施工合同文本》构成部分有()A.中标通知...

1、当您付费下载文档后,您只拥有了使用权限,并不意味着购买了版权,文档只能用于自身使用,不得用于其他商业用途(如 [转卖]进行直接盈利或[编辑后售卖]进行间接盈利)。
2、本站所有内容均由合作方或网友上传,本站不对文档的完整性、权威性及其观点立场正确性做任何保证或承诺!文档内容仅供研究参考,付费前请自行鉴别。
3、如文档内容存在违规,或者侵犯商业秘密、侵犯著作权等,请点击“违规举报”。

碎片内容

土木工程合同管理试卷

您可能关注的文档

确认删除?
VIP
微信客服
  • 扫码咨询
会员Q群
  • 会员专属群点击这里加入QQ群
客服邮箱
回到顶部