电脑桌面
添加小米粒文库到电脑桌面
安装后可以在桌面快捷访问

药品电子监管码风险评价VIP专享VIP免费

药品电子监管码风险评价_第1页
1/7
药品电子监管码风险评价_第2页
2/7
药品电子监管码风险评价_第3页
3/7
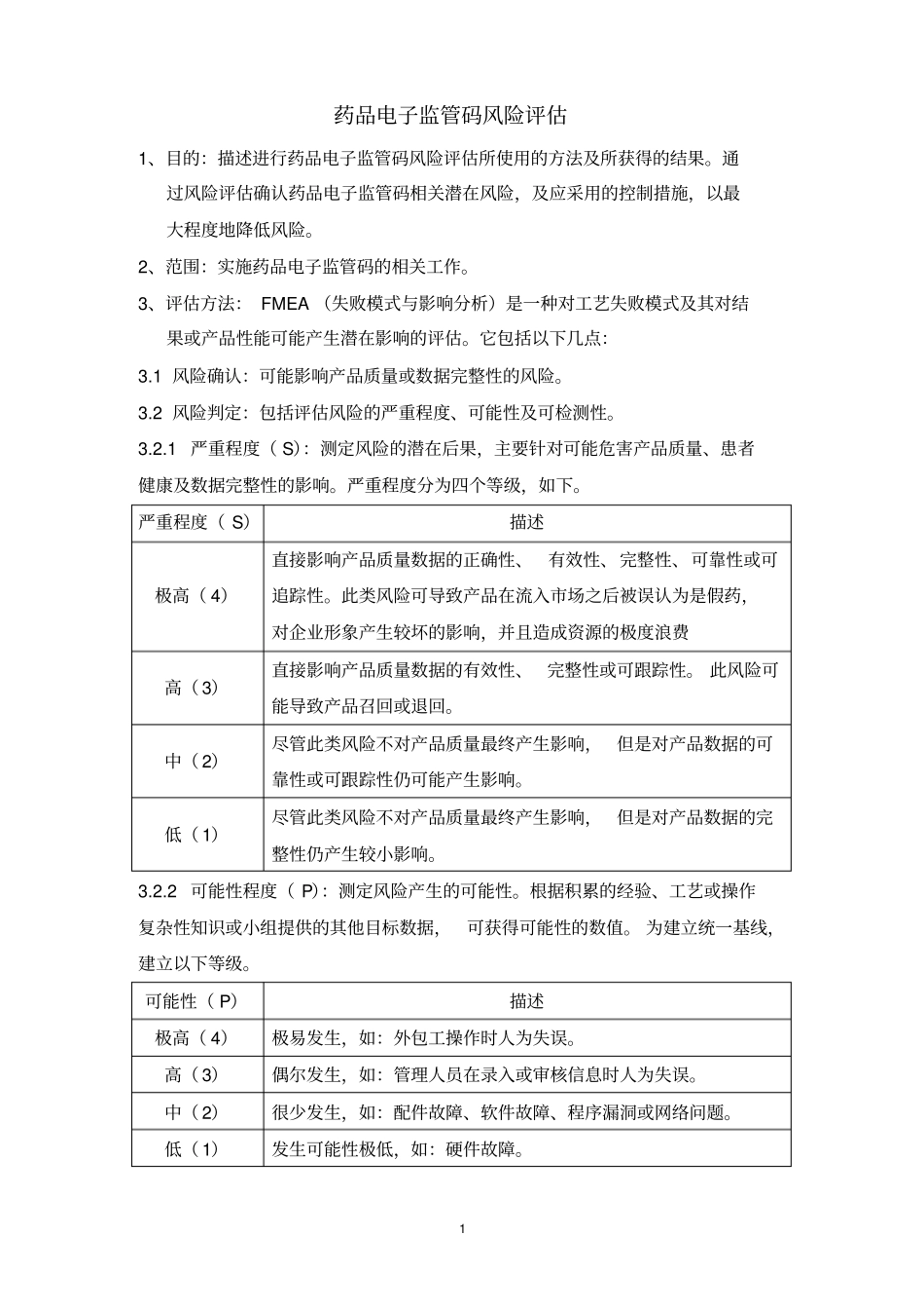
1药品电子监管码风险评估1、目的:描述进行药品电子监管码风险评估所使用的方法及所获得的结果。通过风险评估确认药品电子监管码相关潜在风险,及应采用的控制措施,以最大程度地降低风险。2、范围:实施药品电子监管码的相关工作。3、评估方法:FMEA(失败模式与影响分析)是一种对工艺失败模式及其对结果或产品性能可能产生潜在影响的评估。它包括以下几点:3.1风险确认:可能影响产品质量或数据完整性的风险。3.2风险判定:包括评估风险的严重程度、可能性及可检测性。3.2.1严重程度(S):测定风险的潜在后果,主要针对可能危害产品质量、患者健康及数据完整性的影响。严重程度分为四个等级,如下。严重程度(S)描述极高(4)直接影响产品质量数据的正确性、有效性、完整性、可靠性或可追踪性。此类风险可导致产品在流入市场之后被误认为是假药,对企业形象产生较坏的影响,并且造成资源的极度浪费高(3)直接影响产品质量数据的有效性、完整性或可跟踪性。此风险可能导致产品召回或退回。中(2)尽管此类风险不对产品质量最终产生影响,但是对产品数据的可靠性或可跟踪性仍可能产生影响。低(1)尽管此类风险不对产品质量最终产生影响,但是对产品数据的完整性仍产生较小影响。3.2.2可能性程度(P):测定风险产生的可能性。根据积累的经验、工艺或操作复杂性知识或小组提供的其他目标数据,可获得可能性的数值。为建立统一基线,建立以下等级。可能性(P)描述极高(4)极易发生,如:外包工操作时人为失误。高(3)偶尔发生,如:管理人员在录入或审核信息时人为失误。中(2)很少发生,如:配件故障、软件故障、程序漏洞或网络问题。低(1)发生可能性极低,如:硬件故障。23.2.3可检测性(D):在潜在风险造成危害前,检测发生的可能性,定义如下。可检测性(D)描述极低(4)不存在能够检测到错误的机制。低(3)流入市场后可检测到错误。中(2)通过处理数据人员控制或分析可检测到错误。高(1)通过操作人员或现场管理人员控制可检测到错误。3.3RPN(riskprioritynumber)风险优先系数计算,将各不同因素相乘获得风险优先系数。风险优先系数=严重程度×可能性×可检测性,即RPN=S×P×D(1)RPN>16或严重程度=4高风险水平:此风险为不可接受风险。必须尽快采用控制措施,通过提高可检测性及降低风险产生的可能性来降低最终风险水平。由严重程度为4导致的高风险水平,必须将其降低至RPN最大等于8。(2)8≤RPN≤16中等风险水平:此风险要求采用控制措施,通过提高可检测性或降低风险产生的可能性来降低最终风险水平。所采用的措施可以是操作规程或技术措施。(3)RPN<8低风险水平:此风险水平为可接受,无需采用额外的控制措施。4、风险评估(见表格1-1、1-2、1-3、1-4)3药品电子监管码风险评估(表1-1)编号步骤风险影响S原因P措施控制D起始RPN风险水平其他1药监码申请、下载、解码、过滤与导出药监码数据错误申请、下载或导出的数据重复、缺失或错误。1生产管理人员操作不当或系统发生故障。2确保在系统正常的情况下操作,修订SOP,建立下载文件核查体系。12低2建立批产品生产任务(选择产品名称、包装规格,输入产品批号)任务建立错误或重复生产车间无法选择相应的生产任务或选择相应任务后无法进行扫描操作。1生产管理人员建立任务时操作失误。3签发批包装指令后及时建立生产任务,并经工艺主管审核。13低3选择包装扫码工位、执行的生产任务,输入产品批号、生产日期及有效期药品信息与实际信息不相符成品仓库出库时信息错误,或者下游企业入库时信息错误,或者患者查询药品信息时有误。3车间管理人员选择生产任务后,输入产品信息时发生错误。3车间管理人员按照批包装指令输入产品信息,并由值班长或指定人员审核。19中4计算机采集数据混乱关联关系上传时发生错乱。3车间管理人员选择的包装扫码工位与包装扫码所在位置使用的扫码终端工位不一致。2与集成商软件工程师沟通后对系统进行升级;对车间管理人员进行培训;SOP到位。212中4药品电子监管码风险评估(表1-2)编号步骤风险影响S原因P措施控制D起始RPN风险水平其他5赋码、建立关联关系计算机采集数据错误...

1、当您付费下载文档后,您只拥有了使用权限,并不意味着购买了版权,文档只能用于自身使用,不得用于其他商业用途(如 [转卖]进行直接盈利或[编辑后售卖]进行间接盈利)。
2、本站所有内容均由合作方或网友上传,本站不对文档的完整性、权威性及其观点立场正确性做任何保证或承诺!文档内容仅供研究参考,付费前请自行鉴别。
3、如文档内容存在违规,或者侵犯商业秘密、侵犯著作权等,请点击“违规举报”。

碎片内容

药品电子监管码风险评价

爱的疯狂+ 关注
实名认证
内容提供者

该用户很懒,什么也没介绍

确认删除?
VIP
微信客服
  • 扫码咨询
会员Q群
  • 会员专属群点击这里加入QQ群
客服邮箱
回到顶部