电脑桌面
添加小米粒文库到电脑桌面
安装后可以在桌面快捷访问

质量与密度一VIP免费

质量与密度一_第1页
1/5
质量与密度一_第2页
2/5
质量与密度一_第3页
3/5
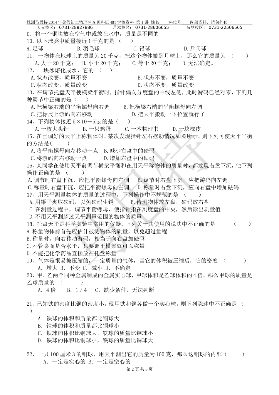
株洲马思特2014年暑假初二物理冲A预科班401学校资料第1讲姓名座位号内部资料,请勿外传天元校区:0731-28827886芦淞校区:0731-28606655荷塘校区:0731-22506565第十讲:质量与密度(一)1、物理学中,物体所含的多少叫做质量,用字母表示,质量是物体本身的一种,对于一个给定的物体它的质量是。2、质量的估计单位是,用字母表示,常用的单位还有。3、使用天平时应首先把天平放在上,把移至标尺零刻度线处,然后调节,使对准分度盘的中线处。用天平测量时天平左盘放右盘放,加减法吗是要用,物体的质量等于。4、同种物质的质量和它的体积成比。物理学中叫做这种物质的密度,定义是为。公式为。国际单位制中密度的单位是,常用的还有,这两个单位间的关系是。知识运用1、物体所含叫做物体的质量.质量不随物体的、、的改变而改变,是物体本身的。2、使用托盘天平测量物体质量前,应把天平放在上,并将游码放在标尺的处,再调节横梁上的,使指针对准分度盘的处,使天平横梁平衡.测量时,应将被测物体放在盘,砝码放在盘.在测量中,为了保护天平的的砝码,在取砝码时,要用夹取;称量化学药品时,绝不能将药品直接放在内.3、单位换算:0.8g=kg600mg=kg2.5t=kg=g4、某液体的质量是110克,体积是100厘米3,它的密度是______克/厘米3,等于______千克/米3。5、两个物体质量之比为4∶1,体积之比为2∶3,则它们的密度之比为______.6、铁、铜、铅三种金属分别制成质量相等的立方体,其体积最大的为______,如分别制成体积相等的立方体,则质量最大的为______(已知ρ铁<ρ铜<ρ铅)。7、小明用天平测了一鸡蛋的质量,当天平平衡后,右盘中砝码的质量和游码的位置如图6.1-1所示,则鸡蛋的质量是g。8、用托盘天平测物体质量前,调节横梁平衡时,发现指针在分度盘中线的左侧,这时应该()A.将游码向左移动B.将右端平衡螺母向左旋进一些C.将游码向右移动D.将右端平衡螺母向右旋出一些9下列关于质量的说法中正确的是()A.1kg铜比1kg棉花质量大B.水结成冰后,体积增大,质量也增大C.将铁块从20℃加热到70℃后,铁块的质量不变第1页共5页方法总结:图6.1-1株洲马思特2014年暑假初二物理冲A预科班401学校资料第1讲姓名座位号内部资料,请勿外传天元校区:0731-28827886芦淞校区:0731-28606655荷塘校区:0731-22506565D.将一个铜块放在空气中或放在水中,质量是不同的10、以下球类中质量接近1千克的是()A.足球B.羽毛球C.铅球D.乒乓球11、一物体在地球上的质量为20千克,把这个物体搬到月球上,那么它的质量为()A.大于20千克;B.小于20千克;C.等于20千克;D.无法确定。12、一块冰熔化成水,它的()A.状态改变,质量不变B.状态不变,质量不变C.状态改变,质量改变D.状态不变,质量改变13、在调节托盘天平使横梁平衡时,指针偏向分度盘的中线左侧,此时游码已经对零,下列几种调节中正确的是()A.把横梁右端的平衡螺母向右调B.把横梁右端的平衡螺母向左调C.把标尺上游码向右移动D.把天平搬动一下位置就行了14、下列物体接近5×10-5kg的是()A.一枚大头针B.一只鸡蛋C.一本物理书D.一块橡皮15、在已调好的天平上称物体时,某次发现指针左右摆动情况如图所示,则下列可使天平平衡的方法是()A.将平衡螺母向左移动一点B.减少右盘中的砝码C.将游码向右移动一点D.增加右盘中的砝码16、某同学在使用天平前调节横梁平衡和在用天平称物体的质量时,都发现右盘下沉,他下列操作正确的是()A.调节时右盘下沉,应把平衡螺母向左调B.调节时右盘下沉,应把游码向左调C.称量时右盘下沉,应把平衡螺母向左调D.称量时右盘下沉,应向右盘中增加砝码17、用天平测量物体的质量的过程中,下列操作中不规范的是()A.用镊子夹取砝码,以免砝码生锈B.待测物体放左盘,砝码放右盘C.在测量过程中,调节平衡螺母,使指针指在刻度盘的中央,然后读出质量值D.不用天平测超过天平测量范围的物体的质量18、托盘天平是科学实验中常用的仪器.下列关于其使用的说法中不正确的是()A.称量物体前首先应估计被测物体的质量,以免超过量程B.称量时,向右移动游码,相当于向右盘加砝码C.不管桌面是否水平,只要调平...

1、当您付费下载文档后,您只拥有了使用权限,并不意味着购买了版权,文档只能用于自身使用,不得用于其他商业用途(如 [转卖]进行直接盈利或[编辑后售卖]进行间接盈利)。
2、本站所有内容均由合作方或网友上传,本站不对文档的完整性、权威性及其观点立场正确性做任何保证或承诺!文档内容仅供研究参考,付费前请自行鉴别。
3、如文档内容存在违规,或者侵犯商业秘密、侵犯著作权等,请点击“违规举报”。

碎片内容

质量与密度一

您可能关注的文档

确认删除?
VIP
微信客服
  • 扫码咨询
会员Q群
  • 会员专属群点击这里加入QQ群
客服邮箱
回到顶部